文章目录
- 串联flume
- exec-avro-agent.conf 客户端
- avro-logger-agent.conf 服务端
- 负载均衡
- 客户端
- 两个server端
- 容错
- 监控
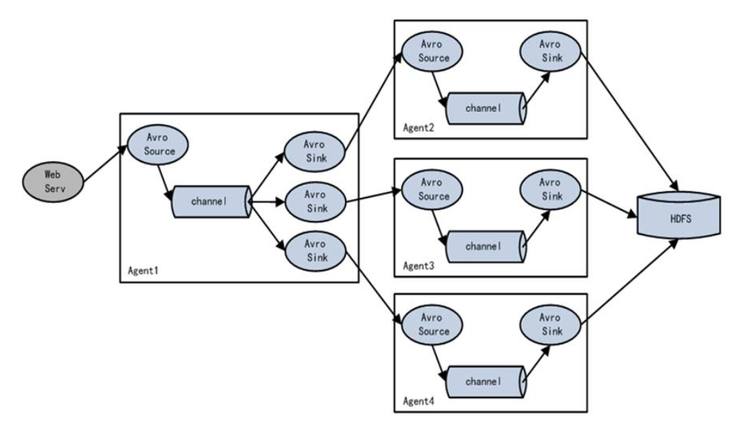
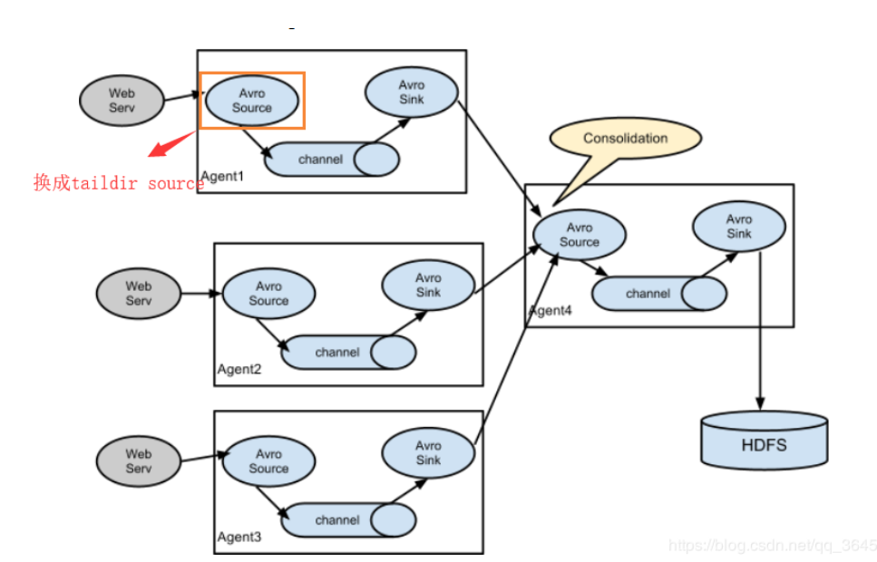
串联flume
用avro串联
exec-avro-agent.conf 客户端
#agent
exec-avro-agent.sources = exec-source
exec-avro-agent.channels = memory-channel
exec-avro-agent.sinks = avro-sink
#source
exec-avro-agent.sources.exec-source.type = exec
exec-avro-agent.sources.exec-source.command = tail -F /home/hadoop/app/flume-1.6.0-cdh5.7.1/logs/1.log
#channel
exec-avro-agent.channels.memory-channel.type = memory
#sink
exec-avro-agent.sinks.avro-sink.type = avro
exec-avro-agent.sinks.avro-sink.hostname = localhost
exec-avro-agent.sinks.avro-sink.port = 55555
#bind source and sink to channel
exec-avro-agent.sources.exec-source.channels = memory-channel
exec-avro-agent.sinks.avro-sink.channel = memory-channel
启动脚本
./flume-ng agent --conf /home/hadoop/app/flume-1.6.0-cdh5.7.1/conf --conf-file /home/hadoop/app/flume-1.6.0-cdh5.7.1/conf/exec-avro-agent.conf --name exec-avro-agent -Dflume.root.logger=INFO,console
avro-logger-agent.conf 服务端
#agent
avro-logger-agent-1.sources = avro-source
avro-logger-agent-1.channels = memory-channel
avro-logger-agent-1.sinks = logger-sink
#source
avro-logger-agent-1.sources.avro-source.type = avro
avro-logger-agent-1.sources.avro-source.bind = localhost
avro-logger-agent-1.sources.avro-source.port = 55555
#channel
avro-logger-agent-1.channels.memory-channel.type = memory
#sink
avro-logger-agent-1.sinks.logger-sink.type = logger
#bind source and sink to channel
avro-logger-agent-1.sources.avro-source.channels = memory-channel
avro-logger-agent-1.sinks.logger-sink.channel = memory-channel
启动
./flume-ng agent --conf /home/hadoop/app/flume-1.6.0-cdh5.7.1/conf --conf-file /home/hadoop/app/flume-1.6.0-cdh5.7.1/conf/avro-logger-agent.conf --name avro-logger-agent-1 -Dflume.root.logger=INFO,console
先启动服务端,再启动客户端
往1.log写东西,发现服务端有数据,客户端没数据

负载均衡


客户端
exec-avro-agent-Load-balance.conf
#agent
exec-avro-agent-Load-balance.sources = exec-source
exec-avro-agent-Load-balance.channels = memory-channel
exec-avro-agent-Load-balance.sinks = avro-sink-1 avro-sink-2
#负载平衡
exec-avro-agent-Load-balance.sinkgroups = g1
exec-avro-agent-Load-balance.sinkgroups.g1.sinks = avro-sink-1 avro-sink-2
exec-avro-agent-Load-balance.sinkgroups.g1.processor.type =load_balance
exec-avro-agent-Load-balance.sinkgroups.g1.processor.backoff =true
exec-avro-agent-Load-balance.sinkgroups.g1.processor.selector=round_robin
#source
exec-avro-agent-Load-balance.sources.exec-source.type = exec
exec-avro-agent-Load-balance.sources.exec-source.command = tail -F /home/hadoop/app/flume-1.6.0-cdh5.7.1/logs/1.log
#channel
exec-avro-agent-Load-balance.channels.memory-channel.type = memory
#sink
exec-avro-agent-Load-balance.sinks.avro-sink-1.type = avro
exec-avro-agent-Load-balance.sinks.avro-sink-1.hostname = localhost
exec-avro-agent-Load-balance.sinks.avro-sink-1.port = 55555
exec-avro-agent-Load-balance.sinks.avro-sink-2.type = avro
exec-avro-agent-Load-balance.sinks.avro-sink-2.hostname = localhost
exec-avro-agent-Load-balance.sinks.avro-sink-2.port = 55556
#bind source and sink to channel
exec-avro-agent-Load-balance.sources.exec-source.channels = memory-channel
exec-avro-agent-Load-balance.sinks.avro-sink-1.channel = memory-channel
exec-avro-agent-Load-balance.sinks.avro-sink-2.channel = memory-channel
启动
./flume-ng agent --conf /home/hadoop/app/flume-1.6.0-cdh5.7.1/conf --conf-file /home/hadoop/app/flume-1.6.0-cdh5.7.1/conf/exec-avro-agent-Load-balance.conf --name exec-avro-agent-Load-balance -Dflume.root.logger=INFO,console
两个server端
avro-logger-agent-1.conf
#agent
avro-logger-agent-1.sources = avro-source
avro-logger-agent-1.channels = memory-channel
avro-logger-agent-1.sinks = logger-sink
#source
avro-logger-agent-1.sources.avro-source.type = avro
avro-logger-agent-1.sources.avro-source.bind = localhost
avro-logger-agent-1.sources.avro-source.port = 55555
#channel
avro-logger-agent-1.channels.memory-channel.type = memory
#sink
avro-logger-agent-1.sinks.logger-sink.type = logger
#bind source and sink to channel
avro-logger-agent-1.sources.avro-source.channels = memory-channel
avro-logger-agent-1.sinks.logger-sink.channel = memory-channel
启动
./flume-ng agent --conf /home/hadoop/app/flume-1.6.0-cdh5.7.1/conf --conf-file /home/hadoop/app/flume-1.6.0-cdh5.7.1/conf/avro-logger-agent-1.conf --name avro-logger-agent-1 -Dflume.root.logger=INFO,console
avro-logger-agent-2.conf
#agent
avro-logger-agent-2.sources = avro-source
avro-logger-agent-2.channels = memory-channel
avro-logger-agent-2.sinks = logger-sink
#source
avro-logger-agent-2.sources.avro-source.type = avro
avro-logger-agent-2.sources.avro-source.bind = localhost
avro-logger-agent-2.sources.avro-source.port = 55556
#channel
avro-logger-agent-2.channels.memory-channel.type = memory
#sink
avro-logger-agent-2.sinks.logger-sink.type = logger
#bind source and sink to channel
avro-logger-agent-2.sources.avro-source.channels = memory-channel
avro-logger-agent-2.sinks.logger-sink.channel = memory-channel
启动
./flume-ng agent --conf /home/hadoop/app/flume-1.6.0-cdh5.7.1/conf --conf-file /home/hadoop/app/flume-1.6.0-cdh5.7.1/conf/avro-logger-agent-2.conf --name avro-logger-agent-2 -Dflume.root.logger=INFO,console
先起两个服务端,再起客户端
然后可以看到两个服务端都可以接受数据,总数为log文件的内容,数据分配的策略,就是我们配置的round_robin算法
容错

这里的10,5是优先级,越大越优先,maxpenalty是冷却时间上限
可参考http://www.aboutyun.com/thread-9170-1-1.html
监控
在server端启动脚本最后面加上
-Dflume.monitoring.type=http -Dflume.monitoring.port=34545
启动然后可以在网页上34545端看到数据
最后
以上就是正直石头最近收集整理的关于flume负载均衡,容错,监控负载均衡容错的全部内容,更多相关flume负载均衡内容请搜索靠谱客的其他文章。
本图文内容来源于网友提供,作为学习参考使用,或来自网络收集整理,版权属于原作者所有。
发表评论 取消回复