简介
CC1120是TI推出的一款主要针对窄带应用的RF IC,在窄带物联网领域有广泛的应用。
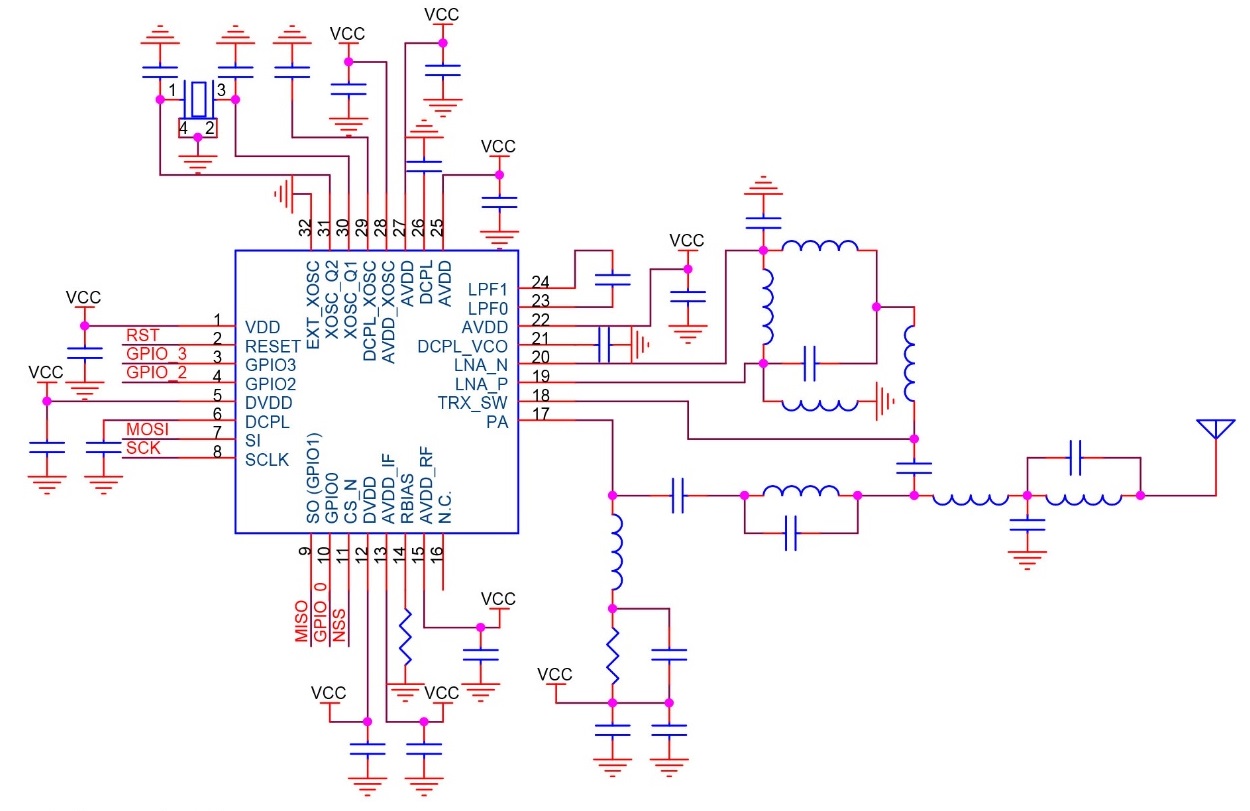
参考设计

CC1120需要MCU通过SPI口进行控制。
窄带和非窄带的区别
CC1120若采用窄带进行通信,就要求带宽很小(通常小于20Khz),需采用TCXO晶振。
CC1120若采用非窄带进行通信,带宽大(通常大于20Khz),通常采用无源晶振。
注意:窄带的发射可以采用非窄带接收,只是参数配置有差异而已。
简单硬件应用

注:图片中的模块采用禾研科技的生产的CC1120模块,如若侵权,请联系删除。
总结
CC1120的设计要比CC1101复杂很多,一般而言,CC1101的发射如果达到最大值,其接收灵敏度也不差,但CC1120的需要网分或信号发生器来调整接收部分的参数。
如果批量采购,尽量采用专业公司的产品,DIY除外。
最后
以上就是丰富冬天最近收集整理的关于CC1120的设计注意事项的全部内容,更多相关CC1120内容请搜索靠谱客的其他文章。
本图文内容来源于网友提供,作为学习参考使用,或来自网络收集整理,版权属于原作者所有。
发表评论 取消回复