ADS 谐波平衡仿真(HB), HB仿真主要是查看功率、效率、AM-AM与AM-PM等大信号指标。 主要通过调整输出电容,来优化各项大信号指标。
直流仿真直接加控件

LNA_ATF54143
- Step1:测试晶体管输入输出特性(schematic1)

- Step2:直流仿真——自动生成直流偏置电路(schematic2)


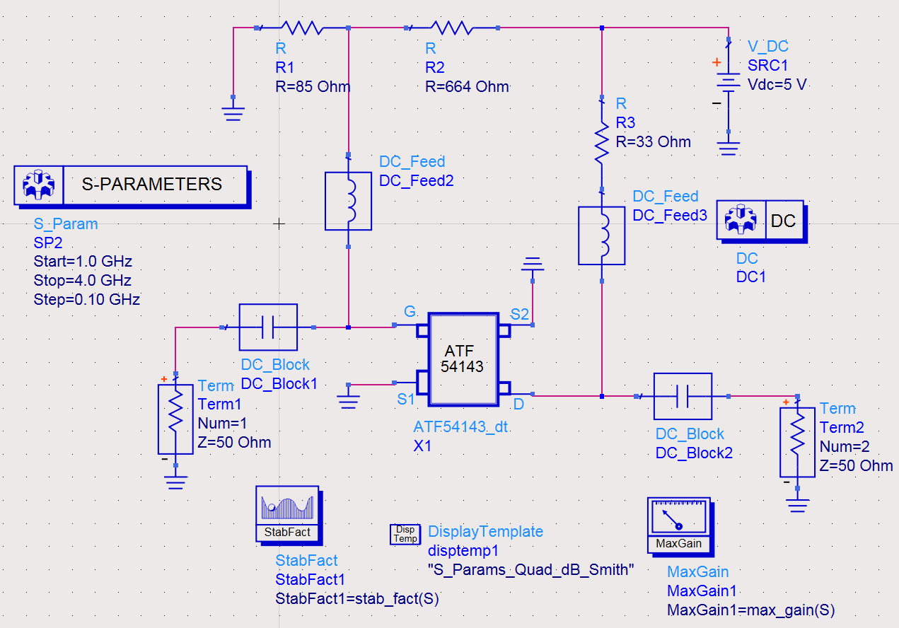
(生成的偏置电路) - Step3:把偏置电路画到电路图上(schematic3)

- Step4:稳定性分析(schematic4)
先根据稳定性要求添加元件。

添加模板


仿真结果,添加MaxGain和StabFact

工作范围内(2.4~2.5G)稳定系数K<1,因此不稳定,应该K>1.
下一步在源级添加电感作为负反馈使系统稳定。添加VAR作为电感的变量控件。

把理想DC_Feed元件换为真实器件
最后
以上就是勤劳犀牛最近收集整理的关于ADS学习记录(LNA_ATF54143)的全部内容,更多相关ADS学习记录(LNA_ATF54143)内容请搜索靠谱客的其他文章。
本图文内容来源于网友提供,作为学习参考使用,或来自网络收集整理,版权属于原作者所有。
发表评论 取消回复