一、实验目的
通过2FSK通信系统综合设计实验,加强对2FSK调制器与解调器通信技术电路理解,学会查寻资料、方案比较,以及设计计算环节。学会对所学基本理论知识的综合运用;进一步提高分析解决实际问题的能力,创造一个动脑动手、独立开展电路实验的机会,锻炼分析、解决通信技术电路问题的本领,真正实现由课本知识向实际能力的转化;通过典型电路的设计与制作,初步体验从事通信产品研发的过程;增强学生的实际能力;掌握使用Multisim软件的操作方法。
二、设计内容与要求
根据2FSK调制器与解调器的组成原理,设计出整个2FSK传输系统的实现方案与电路。
技术指标:
①主载频为16KHz;
②f1=8KHz;f2=4KHz;数字基带信号时钟频率fs=1000bit/s;
③m序列产生器(7位或15位),作为数字基带信号,传输速率fs=1000bit/s;
④调制器采用键控方式;解调器可采用非相干解调(过零检测)技术。(在时间充足的情况下,选做2FSK的载波提取,实现相干解调或用模拟锁相环解调)
实验要求:
要求掌握调制系统(多谐振荡器、分频器、波形变换(方波-正弦波)电路、M序列发生器)与解调系统(限幅器、微分整流电路、脉冲展宽电路、比较器、抽样判决器以及压控振荡器等单元电路)设计方法;掌握调制、解调的基本原理。通过实际的方案分析进行比较,初步掌握简单实用电路的分析方法和工程设计方法;了解与课程有关的电子电路以及元器件工程技术规范,能按综合实验设计任务书的技术要求,编写设计说明,能正确地反映设计和实验成果,能正确的绘制电路图。
三、FSK调制与解调系统整体方案设计
3.1 调制设计方案
设信息源发出的是由二进制符号0、1组成的序列,且假定0符号出现的概率为p,1出现的概率为1-p,它们彼此独立,那么,2FSK信号便是“1”符号对应于载频ω1,而“0”则对应于载频ω2(与ω1不同的另一个载频)的已调波形,而且ω1、ω2的改变是瞬间就能完成的。容易想到,2FSK可以利用一个矩形脉冲序列对一个载波进行调频,使其能够输出2个不同频率的码元。
2FSK信号的产生,可以采用模拟调频法来实现,也可以采用数字键控的方法来实现。图3-1是数字键控法产生2FSK信号的原理图:
图中两个振荡器的载波输出受输入的二进制基带信号s(t)控制。s(t)为“1”时,正脉冲使门电路1接通,门2断开,输出频率为f1;数字信号为“0”时,门1断开,门2接通,输出频率为f2。在一个码元Tb期间输出ω1或ω2两个载波之一。这种方法的特点是转换速率快,波形好,频率稳定度高,电路简单,得到广泛应用。对应图3-1,2FSK调制器各点的时间波形如图3-2所示,图中波形g可以看成是两个不同频率载波的2ASK信号波形e和波形f的叠加。可见,2FSK信号由两个2ASK信号相加构成。其信号的时域表达式为:
![]()
本次综合设计实验调制部分正是采用此方法设计的。整个调制系统包括:载波振荡器、分频器、反相器、调制器与加法器等单元电路组成。
3.2 解调设计方案
2进制数字频率键控(2FSK)信号常用解调方法有很多种,在设计中利用过零检测法。
过零检测法是利用信号波形在单位时间内与零电平轴交叉的次数来测定信号频率。解调系统组成原理框图如图3-3所示电路:
输入的FSK信号经限幅放大后成为矩形脉冲波,再经过微分电路得到双向尖脉冲,然后整流得到单向尖脉冲,每个尖脉冲表示一个过零点,尖脉冲的重复频率就是信号频率的两倍。将尖脉冲去触发单稳态电路,将会产生一定宽度的矩形脉冲序列,该序列的平均分量与脉冲重复频率成正比,即与输入信号成正比。所以经过低通滤波器输出的平均分量的变化反映了输入信号频率的变化,这样把码元“1”与“0”在幅度上区分开来,恢复出数字基带信号。其原理框图及各点波形如图3-4所示:
四、系统中各种单元电路设计以及仿真
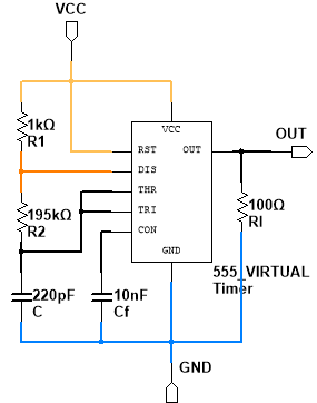
4.1 主载波振荡器电路设计与工作原理
载波振荡器的作用是提供2FSK调制系统所需的载波和信码定时信号,它可用门电路或集成电路(555)构成多谐振荡器。
本实验系统要求产生的主载波振荡频率为16KHZ载波,要求输出频率可调。
为简化实验电路,本次实验系统选用集成电路(555)构成多谐振荡器。
已知555集成电路的输出频率如下
![]()
由图4-1电路可知,555定时器的功能主要由两个比较器决定。两个比较器的输出电压控制RS触发器和放电管的状态。在电源与地之间加上电压,当5脚悬空时,则电压比较器C1的同相输入端的电压为2VCC/3,C2的反相输入端的电压为VCC/3。若触发输入端TR的电压小于VCC/3,则比较器C2的输出为0,可使RS触发器置1,使输出端OUT=1。如果阈值输入端TH的电压大于2VCC/3,同时TR端的电压大于VCC/3,则C1的输出为0,C2的输出为1,可将RS触发器置0,使输出为低电平,电路振荡波形如图4-2所示
4.2 分频器电路设计与工作原理
将主载波按设计技术指标要求,一般用D触发器构成适当的分频电路,获得载频f1、f2和M序列所需的时钟信号。
在本实验中,分频器电路系统将主载波16KHZ进行二分频得到8KHZ信号作为f1;将8KHZ载波进行二分频得4KHZ信号作为f2;再将4KHZ四分频得1KHZ信号作为fs,为M序列发生器提供编码时钟信号。分频器的实际电路如图4-3所示。
分频电路输出信号波形如图4-4所示
4.3 波形变换电路设计与工作原理
为使载波的波形是正弦波,需将分频器输出的方波转换成正弦波。采用低通滤波器可实现此功能,4KHZ波形变换电路及波形图如图4-5、4-6所示;8KHZ波形变换电路及波形图如图4-7、4-8所示。
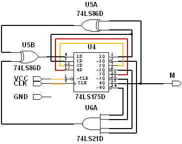
4.4 m序列发生器电路设计与工作原理
m序列也称作伪随机序列,它的显著特点是:(a)随机特性;(b)预先可确定性;(c)可重复实现。
本次综合设计要求用D触发器构成四级移位寄存器,形成长度为
位码长的伪随机码序列,码率约为1000B/s。
图4-9是实验系统中4级伪随机序列码发生器电路原理图。
从图中可知,这是由4级D触发器和异或门组成的4级反馈移位寄存器。本电路是利用带有两个反馈抽头的4级反馈移位寄存器,该电路输出的信码序列为:111101011001000。信号波形如图4-10所示
4.5 调制器电路设计与工作原理
2FSK信号的产生通常有两种方式:(1)频率选择法;(2)载波调频法。
由于频率选择法产生的2FSK信号为两个彼此独立的载波振荡器输出信号之和,在二进制码元状态转换(0->1或1->0)时刻,2FSK信号的相位通常是不连续的,这会不利于已调信号功率谱旁瓣分量的收敛。载波调频法是在一个直接调频器中产生2FSK信号,这时的已调信号出自同一个振荡器,信号相位在载频变化时始终是连续的,这将有利于已调信号功率谱旁瓣分量的收敛,使信号功率更集中于信号带宽内。在这里,我们采用的是载波调频法,其调制器电路原理图如图4-11或图4-12所示:
由图4-11可知,若用门电路构成调制器,其工作过程是:从“IN”端输入的基带信号分成两路,1路经74LS00D反相后接至U7B(74LS00)的控制端,另1路直接接至U7C(74LS00D)的控制端。从“F1”和“F2”输入的载波信号分别接至U7C和U7B的输入端。当基带信号为“1”时,门电路U7C打开,U7B关闭,输出第一路载波;当基带信号为“0”时,U7C关闭,U7B打开,此时输出第二路载波,再通过相加器就可以得到2FSK调制信号。波形如图4-13所示。

图4-13 2FSK信号波形
要实现2FSK信号,除用上述门电路调制器外,我们还可采用一个受基带脉冲控制的开关电路去选择两个不同的频率源作为输出。键控法产生的2FSK信号频率稳定度可以做得很高并且没有过度频率,它的转换速度快,波形好。由四双向模拟开关CD4066构成的调制器电路如图4-12所示:输入的基带信号由转换开关分成两路,一路控制
的载频,另一路经倒相去控制
的载频。当基带信号为“1”时,模拟开关1打开,模拟开关2关闭,此时输出
,当基带信号为“0”时,模拟开关2开通。此时输出
,于是可在输出端得到2FSK已调信号。如图4-14所示:(利用此方案时,需将8KHZ和4KHZ方波经相应低通滤波器转换成正弦波作为载波)
4.6 过零检测2FSK信号解调电路设计与工作原理
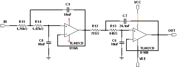
从前面原理的介绍中,我们知道2FSK调制信号的解调若用非相干过零检测法,由图可见,必须有七个单元模块来完成。考虑到2FSK信号的产生和解调集于同一仿真电路中,已调信号未经信道传输,没有畸变、没有信道的干扰,因而采用数字电路完成限幅、微分、整流和脉冲形成四大功能是较简单的,其参考电路如图4-15所示。电路输出信号波形如图4-16所示
由图可见,该脉冲形成电路用双J-K触发器74LS107、二极管、阻容等元件组成。
该电路具有单稳态特性,它的稳定状态是:Q=1或=0。当CP端有输入信号触发时,输入信号的下降沿使电路状态发生改变:Q=0或Q=1。这时J-K触发器清零端的电压VRD将缓慢降低,当降至1.4V左右时,触发器清零,电路又回到稳定状态,此时,二极管导通,电容C经二极管正向电阻rD反向充电,因为反向充电的时间常数τ充=rDC较小,因而触发器清零端的电压会很快上升至高电位上,保证Q端维持低电平。显然,输入信号的下降沿作用后,清零端电平下降到1.4V左右的时间长度与脉冲宽度有关,脉冲宽度τ放=W1C,调节W1可以改变形成脉冲的宽度。调节W1使脉冲形成电路上下两支脉冲的宽度分别小于T1/2(T1=1/f1),保证两路脉冲叠加后不混叠,但也不能使脉宽过窄,因为形成脉冲的宽度将影响低通滤波器输出幅度的幅度。
4.7 低通滤波器电路设计与工作原理
为了获得良好的幅频特性,脉冲展宽电路输出端所接的低通滤波器的带外衰减应很快,达40dB/十倍频程。实验中要求采用巴特沃斯低通滤波器,其电路如图4-17所示。输出信号波形如图4-18所示。
图中所示的低通滤波器为二阶有源低通滤波器。能提供40dB/十倍频程衰减量,由截止频率公式得到:
![]()
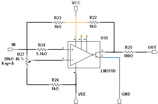
4.8 电压比较器电路组成与工作原理
电压比较器是集成运放非线性应用电路,他常用于各种电子设备中,所谓电压比较器就是将一个模拟量电压信号和一个参考固定电压相比较,在二者幅度相等的附近,输出电压将产生跃变,相应输出高电平或低电平。比较器可以组成非正弦波形变换电路及应用于模拟与数字信号转换等领域。
在本实验的2FSK系统中,电压比较器的主要任务是将低通滤波器输出的数字基带信号进行零电平判决与实现波形的变换,使之成为规则的矩形波。其基本电路构成如图4-19所示;输出信号波形如图4-20所示。
该电路由通用电压比较器芯片LM311构成,其反相输入端接分压电位器的中心抽头,以取得参考电压Vb;当输入信号电压Vi≥Vb输出为1当输入信号电压Vi≤Vb输出为0。
4.9 抽样判决器电路组成与工作原理
抽样判决器的作用是:在传输特性不理想及噪声背景下,在规定时刻(由位定时脉冲控制)对接收滤波器的输出波形进行抽样判决,以恢复或再生基带信号。
过零检测电压比较器输出的信号,必须进行码再生电路(即抽样判决电路)才能恢复出和发送端相同的非归零码。在2FSK通信系统中,抽样判决电路通常用触发器对判决信号进行抽样再生,其基本电路如图4-21所示:输出信号波形如图4-22所示
由图可见,该电路使用D触发器构成,其时钟信号是由码元定时电路恢复的与发送端同频同相的位同步信号。
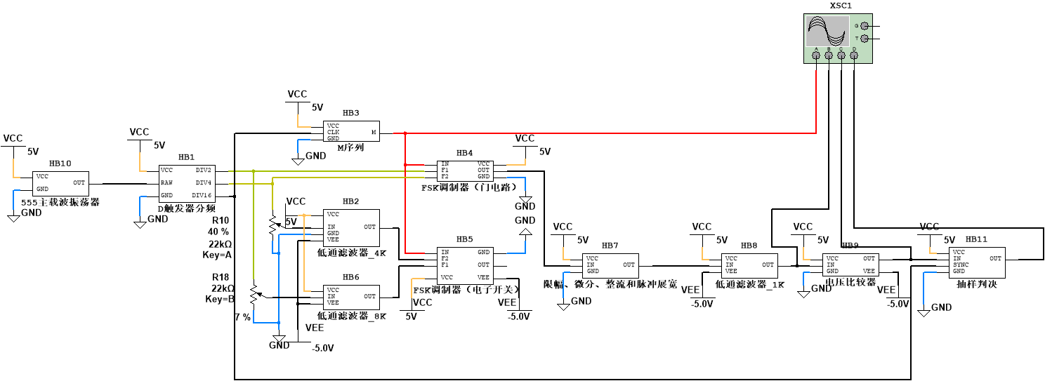
五、2FSK调制与解调系统整体电路原理图与所用器材表
根据以上各单元电路的设计,得总体电路如图5-1所示。
调制与解调电路各主要信号测试波形图
元件清单
| 标识 | 规格 | 数量 |
| 电阻 | 195KΩ | 1 |
| 电阻 | 100Ω | 1 |
| 电阻 | 1KΩ | 1 |
| 电容 | 220pF | 1 |
| 电容 | 10nF | 1 |
| 二极管 | 1DH62 | 2 |
| 与非门 | 74LS00D | 2 |
| 非门 | 74LS04D | 1 |
| 4输入与门 | 74LS21D | 1 |
| D触发器 | 74LS74D | 3 |
| 异或门 | 74LS86D | 1 |
| 双J-K触发器 | 74LS107D | 1 |
| 4级D触发器 | 74LS175D | 1 |
| 通用运算放大器 | TL082CD | 2 |
| 通用运算放大器 | UA741CD | 1 |
| 电压比较器 | LM311D | 1 |
| 电子开关 | 4066BD_5V | 1 |
六、实验体会与建议
通过这次实验,我对于2FSK调制与解调技术的特点、方法及其仿真实现有了更多了解,对于仿真软件Multisim的相关操作更加熟悉,有助于理论课、课程设计以及今后的进一步深入学习。
最后
以上就是悲凉羽毛最近收集整理的关于硬件探索——2FSK通信系统调制解调综合实验电路设计一、实验目的二、设计内容与要求三、FSK调制与解调系统整体方案设计四、系统中各种单元电路设计以及仿真五、2FSK调制与解调系统整体电路原理图与所用器材表六、实验体会与建议的全部内容,更多相关硬件探索——2FSK通信系统调制解调综合实验电路设计一、实验目内容请搜索靠谱客的其他文章。
发表评论 取消回复