1.设计思路
ISP 的 Firmware 包含三部分,一部分是 ISP 控制单元和基础算法单元,即 ISP 库,一部分是 AE/AWB/AF 算法库,一部分是 sensor 库。 Firmware 设计的基本思想是单独提供 3A 算法库,由 ISP 控制单元调度基础算法单元和 3A 算法库,同时 sensor 库分别向ISP 库和 3A 算法库注册函数回调,以实现差异化的 sensor 适配。
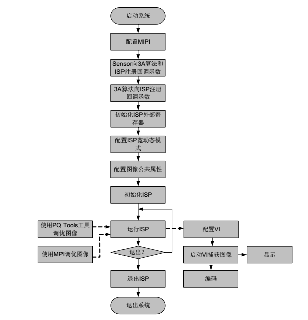
2.软件流程
ISP 作为图像前处理部分,需要和视频采集单元(VIU)协同工作。 ISP 初始化和基本配置完成后,需要 VIU 进行接口时序匹配。一是为了匹配不同 sensor 的输入时序,二是为 ISP 配置正确的输入时序。待时序配置完成后, ISP 就可以启动 Run 来进行动态图像质量调节。此时输出的图像被 VIU 采集,进而送去显示或编码。
最后
以上就是冷艳黑米最近收集整理的关于ISP_3A开发指南学习的全部内容,更多相关ISP_3A开发指南学习内容请搜索靠谱客的其他文章。
本图文内容来源于网友提供,作为学习参考使用,或来自网络收集整理,版权属于原作者所有。


发表评论 取消回复