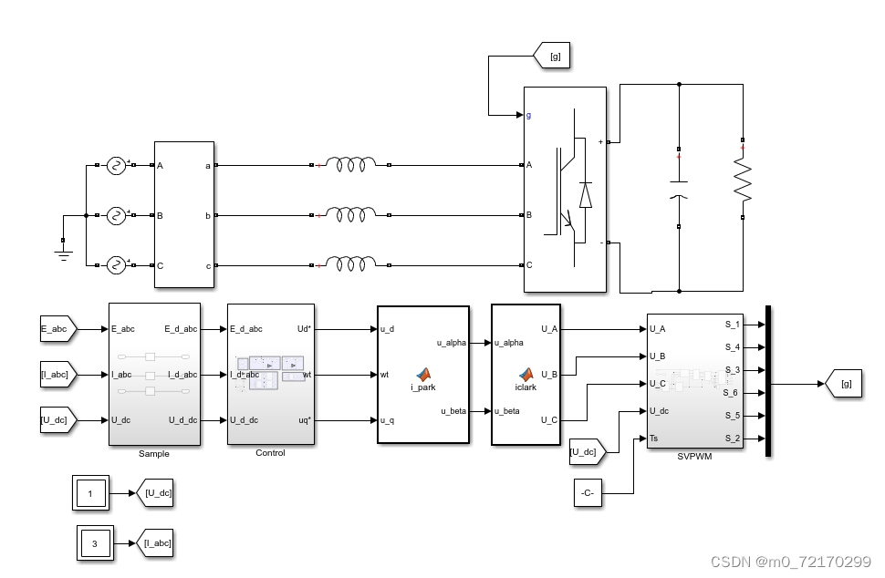
PWM整流器仿真。
在simulink中搭建了PWM整流器,采用电压电流双闭环控制,实现了网侧电压与电流同相位,单位功率因数运行。
采用基于双二阶广义积分器的锁相环,锁得电网相位。
整个仿真全部离散化。
ID:9450671794796620
tbNick_nl28g


最后
以上就是灵巧裙子最近收集整理的关于PWM整流器仿真。 在simulink中搭建了PWM整流器,采用电压电流双闭环控制,实现了网侧电压与电流同相位的全部内容,更多相关PWM整流器仿真。内容请搜索靠谱客的其他文章。
本图文内容来源于网友提供,作为学习参考使用,或来自网络收集整理,版权属于原作者所有。
发表评论 取消回复