通信原理 分析实践任务书(唐山学院)
一、设计题目、内容及要求
设计题目:模拟信号数字化传输系统的设计与仿真分析
内容及要求:
1.了解Matlab/Simulink的运行环境及应用领域;
2.逐步熟悉模拟信号数字化传输系统的仿真过程,由简到难;
3.系统仿真及波形分析
(1) 模拟信号抽样过程原理与仿真分析;
(2) 模拟信号量化过程原理与仿真分析;
(3) PCM编译码系统设计与仿真分析;
(4) DPCM编译码系统设计与仿真分析。
(5) DM或ADPCM编译码系统设计与仿真分析(选做)。
二、设计原始资料
通信原理;软件Matlab;计算机一台
三、要求的设计成果(课程设计说明书、设计实物、图纸等)
设计说明书1份,不少于2000字,应包含模拟信号数字化传输系统原理、相关系统设计、相关软件Matlab/Simulink介绍、系统仿真及波形分析。
四、进程安排
第1-2天 课设理论讲解及仿真软件介绍、学生练习使用软件
第3-4天 相关系统设计
第5-6天 系统仿真及波形分析
第7-8天 整理、撰写说明书
第9天 进行测试或答辩
五、主要参考资料
[1]樊昌信,曹丽娜.通信原理[M].北京:国防工业出版社,2006
[2]刘学勇.详解MATLAB/Simulink通信系统建模与仿真[M].北京:电子工业出版社,2011
[3]邵玉斌.MATLAB/Simulik通信系统建模与仿真实例分析[M].北京:清华大学出版社,2008
[4]张水英,徐伟强.通信原理及MATLAB/Simulink仿真[M].北京:人民邮电出版社,2012
[5]邵佳,董辰辉. MATLAB/Simulink通信系统建模与仿真实例精讲[M].北京:电子工业出版社,2009
目录
1 引言 1
2 模拟信号原理 2
2.1抽样定理 2
2.2量化定理 2
2.2.1均匀量化 2
2.2.2非均匀量化 2
2.3编码定理 3
3 Matlab/Simulink简介 4
4 基于Simulink的模拟信号数字化传输的设计与仿真分析 5
4.1 抽样过程的设计与仿真分析 5
4.2 量化过程的设计与仿真分析 6
4.3 PCM编译码过程的设计与仿真分析 8
4.3.1 PCM编码过程 9
4.3.2 PCM译码过程 9
4.3.3 有干扰PCM编译码 11
4.4 DPCM编译码过程的设计与仿真分析 12
5 总结 16
参考文献 17
1引言
Simulink是MATLAB最重要的组件之一,它提供一个动态系统建模、仿真和综合分析的集成环境。并且提供了一个预定义模块。在Simulink中,不需要大量书写程序,而只需要通过简单直观的鼠标操作,就可构造出复杂的系统。Simulink具有适应面广、结构和流程清晰及仿真精细、贴近实际、效率高、灵活等优点,并基于以上优点Simulink已被广泛应用于通信原理的复杂仿真和设计。Simulink是MATLAB中的一种可视化仿真工具,是一种基于MATLAB的框图设计环境,是实现动态系统建模、仿真和
.分析的一个软件包,被广泛应用于线性系统、非线性系统、数字控制及数字信号处理的建模和仿真中。Simulink可以用连续采样时间、离散采样时间或两种混合的采样时间进行建模,它也支持多速率系统,也就是系统中的不同部分具有不同的采样速率。为了创建动态系统模型,它提供了一种更快捷、直接明了的方式,而且用户可以立即看到系统的仿真结果。
Simulink是用于动态系统和嵌入式系统的多领域仿真和基于模型的设计工具。对各种时变系统,包括通讯、控制、信号处理、视频处理和图像处理系统,Simulink提供了交互式图形化环境和可定制模块库来对其进行设计、仿真、执行和测试。构架在Simulink基础之上的其他产品扩展了Simulink多领域建模功能,也提供了用于设计、执行、验证和确认任务的相应工具。Simulink与MATLAB紧密集成,可以直接访问MATLAB大量的工具来进行算法研发、仿真的分析和可视化、批处理脚本的创建、建模环境的定制以及信号参数和测试数据的定义。包含系统建模常用的模块库,其中包括:连续和高散动态模块如积分和单位延迟;算法模块,如sum(加法)、rooe(乘法)和lookup table查找模块。
2模拟信号原理
2.1抽样定理
抽样定理指出,一个频带受限信号m(t),如果它的最高频率为fm,可以唯一的由频率大于2fm的样值序列所决定。因此,对于一个最高频率为3400HZ的语音信号m(t),可以用频率大于或等于6800HZ的样值序列来表示。抽样是按照等时间等间隔进行的,模拟信号被抽样后成为抽样信号,把该抽样信号经过抽样后还应该包含原信号中的所有的信息,通常说能够无失真的恢复原模拟信号。
2.2量化定理
量化过程始于抽样,抽样是把一个连续时间信号变成离散信号,而量化则是将取值连续的抽样变成取值离散的抽样。目前常用量化方式分为均匀量化和非均匀量化。量化器要完成的功能是按一定的规则对抽样值作近似表示,使经量化器输出的幅值的大小为有限个数。或者说,量化器就是用一组有限的实数集合作为输出,其中每个数代表最接近于它的抽样值。
2.2.1均匀量化
x(t)量化取值范围(-V,+V),量化间隔数为L,则量化间隔△=2V/L。

图2-1两种均匀量化特性
2.2.2非均匀量化
为了提高小信号的量化信噪比,必须减小小信号的量化间隔。而要保证编码位数不变,又必须增大大信号的量化间隔,减小大信号的量化信噪比(但仍满足要求)。这就是非均匀量化的基本思路。从理论分析的角度来看,可认为非均匀量化是对信号非线性变化后再进行均匀量化的结果。
2.3编码定理
编码就是用一定位数的脉冲码组表示量化采样值。
语音、图像等常见信源通常都是模拟信号,在幅度和时间上均连续变化。为了对信息进行有效的处理、交换、传输和存储,首先应将其进行数字化处理,即把模拟信号在幅度、时间,上都离散化。常用的数字化方法是对上述模拟信号先进行脉冲编码调制,它包含三个过程,抽样将模拟信号转换为时间离散的样本脉冲序列。量化将离散时间连续幅度的抽样信号转换成为离散时间离散幅度的数字信号。编码用一定位数的脉冲码组表示量化采样值。
3Matlab/Simulink简介
MATLAB是一种商业数学软件,可以用于算法开发、数值计算的高级技术计算语言和程序运算。MATLAB是matrix&laboratory两个词的组合,意为矩阵工厂。是由美国公司发布的主要面对算法开发、数值计算的高级技术计算语言和程序运算。MATLAB是一款以数学计算为主的高级编程软件,提供了各种强大的数组运算功能用于对各种数据集合进行处理。矩阵和数组MATLAB数据处理的核心,因为MATLAB中所有的数据都是用数组来表示和存储的。虽然MATLAB是面向矩阵的编程语言,但它还具有一种与其他计算机编程语言(如C语言、FORTRAN)类似的编程特性。在进行数据处理的同时,MATLAB还提供了各种图形用户接口(GUI)工具,便于用户进行各种应用程序开发。MATLAB译为“矩阵实验室”,最初用来提供通往LINPACK和EISPACK矩阵的软件包接口。后来,它渐渐发展成为通用的科技计算图形交互系统和程序语言。
Simulink是MATLAB软件的扩展,它是实现动态系统建模和仿真的一个软件包,它与MATLAB语言的主要区别在于,其与用户交互接口是基于Windows的模型化图形输入,其结果是使得用户可以把更多的精力投入到系统模型的构建,而非语言的编程上。所谓模型化图形输入是指Simulink类的基本的系统模块,用户只需要知道这些模块的输入输出及模块的功能,而不必考察模块内部是如何实现的,通过对这些基本模块的调用,再将它们连接起来就可以构成所需要的系统模型进而进行仿真与分析。MATLAB命令窗口中输入simulink结果是在桌面上出现一个称为Simulink Library Browser的窗口,在这个窗口中列出了按功能分类的各种模块的名称。也可以通过MATLAB主窗口的快捷按钮来打开Simulink Library Browser窗口。这样就打开了Simulink的元件库,然后根据自己想要查找的东西搜索文件库里面的内容,找完所有的元件,就可以根据自己想要的格式连线,最后,再进行仿真与分析。
4基于Simulink的模拟信号数字化传输的设计与仿真分析
4.1 抽样过程的设计与仿真分析
基于Simulink抽样模拟图如图4-1所示:
图4-1 Simulink抽样过程的模拟图
基于Simulink抽样波形图如图4-2所示:
图4-2抽样过程的原理波形图
根据抽样定理,对抽样过程进行仿真,用正弦波作为输入信号,频率为10Hz,抽样脉冲的频率为30Hz,抽样频率大于基带信号最高频率的二倍。然后再通过一个低通滤波器,设置带宽为10Hz, 从而滤除其他信号无失真的得到原始输入信号。在波形图中,第一个波形是原始正弦输入信号,第二个波形为抽样脉冲,第三个波形是抽样之后的波形,第四个波形为恢复之后的波形。由于抽样频率大于基带信号最高频率的二倍,所以能够无失真的恢复出原始信号。抽样频率只要能满足抽样频率大于奈奎斯特频率即可。
4.2 量化过程的设计与仿真分析
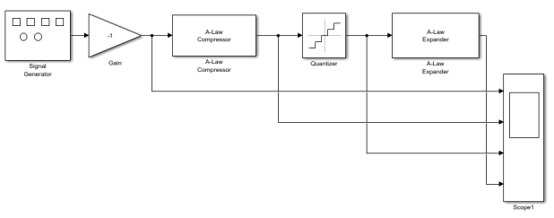
A律PCM数字电话系统国际标准中,参数A=87.6。Simulink通信模块库中提供了A-Law Compressor 用来实现A律压缩扩张计算。其中量化器的量化级为8,级数值设为1/8。A-Law Compressor模块的A律压缩系数为87.6。增益Gain为-1。压缩系数为 87.6的A律压缩扩张曲线可以用折线来近似。其中靠近原点的4段折线的斜率相等,可视为一段,因此总折线数为13段,故称13段折线。
基于Simulink量化过程的模拟图如图4-3所示:
图4-3量化过程的模拟图
Signal Generator进行参数设置如图所示:

图4-4 Signal Generator参数设置图
Quantizer进行参数设置如图所示:

图4-5 Quantizer参数设置图
A-Law Compressor进行参数设置如图所示:

图4-6 A-Law Compressor参数设置图
Gain进行参数设置如图所示:

图4-7 Gain参数设置图
Scope仿真波形图:

图4-8 A律仿真波形图

图4-9 13折线波形图
根据量化定理,对量化过程进行仿真,可得到四个波形图,图4-8上面的波形图是原始信号波形图,下面的波形图是A律信号波形图,图4-9上面的波形图是A律13折线波形图,下面的波形图是A律信号的量化信号波形图。经过图4-8和图4-9的比较A律仿真波形图和13折线波形图仿真结果相似。
4.3 PCM编译码过程的设计与仿真分析
PCM编译码限制信号变化范围,设置Saturation的参数1到-1。Sampletime值设为0.001,Sampletime以后都是设置为0.001。增益设置就是将模块的输入乘以一个数值为127。Demux设置为8,mux设为7。
其中以 Saturation作为限幅器,将输入信号幅值限定在PCM定义的范围内,Relay模块的门限设置为0。根据得到的抽样值取绝对值后,查表模块进行A率13折线压缩,并用增益模块将抽样值范围放大到0到127内,然后用间距为1的量化器进行四舍五入取整,最后将整数编码为7bit 二进制序列,作为PCM编码的低7位。PCM译码器中首先分离并行数据中的极性码和7位数据﹐然后将7bit数据转换为整数值,再进行归一化、扩张后与双极性的极性码相乘得出解码值。可以将该模型中虚线所围部分封装为一个PCM 译码子系统备用。
对于输入信号进行设置,产生一个正弦波。对 Zero-Oder-Hold设置,实现一个采样周期的零阶保持。
4.3.1 PCM编码过程
基于Simulink编码过程的模拟图如图4-10所示:

图4-10编码过程的模拟图
Saturation进行参数设置如图:

图4-11 Saturation参数设置图
4.3.2 PCM译码过程
基于Simulink译码过程的模拟图如图4-12所示:

图4-12译码过程的模拟图
Demux进行参数设置如图:

图4-13 Demux参数设置图
Mux进行参数设置如图:

图4-14 Mux参数设置图
Bit to Integer Converter进行参数设置如图:

图4-15 Bit to Integer Converter参数设置图
4.3.3 有干扰PCM编译码
基于Simulink有干扰PCM编译码过程的模拟图如图4-15所示:

图4-16 有干扰PCM模拟图
Zero-Order Hold进行参数设置如图:

图4-17 Zero-Order Hold参数设置图
SineWave进行参数设置如图:

图4-18 SineWave参数设置图
Scope仿真波形图:

图4-19 有干扰PCM编译码波形图
根据编码定理,对PCM编译码过程进行仿真,可得到两个波形图,图4-19上面的波形得到的是恢复的波形,下面的波形是原波形。输出信号和输入信号相比,误差较小,因此在正常信噪比的条件下,该通信系统各个模块使用正确,参数设置适当,可以达到预期的目的。
4.4 DPCM编译码过程的设计与仿真分析
首先在Sirmulink通信模块库中查找需要的DPCM编码译码模块元器件。对DPCM编码模块,此模块的作用就是对信号进行差分脉冲编码调制。根据需要的参数设置完成后,进行完模拟信号的DPCM编码后,就将模拟信号转化为了数字信号,此时的数字信号是以整数的形式表示的。
对DPCM解码模块设置,此模块的作用就是对经过差分脉冲编码调制的信号进行解码。
基于SimulinkDPCM编译码过程如图4-20所示:

图4-20 DPCM编译码过程的模拟图
Uniform Encoder进行参数设置如图:

图4-21 Uniform Encoder参数设置图
Analog FilterDesign进行参数设置如图:

图4-22 Analog FilterDesign参数设置图
Scope仿真如图所示:

图4-23 DPCM编译码过程的原理波形图
第一个波形是原始正弦输入信号,第二个波形是原始信号经过零点保持之后的波形,第三个波形是模拟信号经过量化和积分器变换的数字信号波形,第四个波形是译码后的传输波形,第五个波形是解码后的传输波形,第六个波形是 DPCM译码系统之后的波形。由此可以看出经过 DPCM编译码之后的波形与原始信号有一定的误差,但与 PCM 相比,DPCM编译码系统的性能仍高于PCM编译码系统。
4.5 DM编译码系统设计与仿真分析
在生活中,—般情况下,人的耳朵对于过载量化噪声不是很敏感,而对颗粒噪声较为敏感,所以要将△的幅值取得足够小。但是△取得小,一般过载噪声就会增大,在理论知识里面我们学习了因为过载噪声比较大就必须增加采样频率,以减少信号量化过程中的过载噪声。如果一味提高采样频率,那么信息压缩的效果就会降低。我们应该采用随输入波形的结果改变△大小的编码方式,使△值随信号平均斜率而变化:斜率增大时,△自动增大﹔斜率减小时,△自动减小,这就是DM 。DM编译码程序如下:
Ts=1e-3;
t=0:Ts:20*Ts;
x=sin(2*pi*50*t)+0.5*sin(2*pi*150*t);
delta=0.4;
D(1+length(t))=0;
for k=1:length(t)
e(k)=x(k)-D(k);
e_q(k)=delta*(2*(e(k)>=0)-1);
D(k+1)=e_q(k)+D(k);
codeout(k)=(e_q(k)>0);
end
subplot(3,1,1);plot(t,x,'-o');axis([0 20*Ts,-2 2]);hold on;
subplot(3,1,2);stairs(t,codeout);axis([0 20*Ts,-2 2]);
Dr(1+length(t))=0;
for k=1:length(t)
eq(k)=delta*(2*codeout(k)-1);
xr(k)=eq(k)+Dr(k);
Dr(k+1)=xr(k);
end
subplot(3,1,3);stairs(t,xr);hold on;
subplot(3,1,3);plot(t,x);
Matlab的DM编译码仿真图如图4-24所示:

图4-24 DM编译码过程的仿真图
根据仿真的结果可知,用DM进行编码时,使用增量α来量化的,译码后的信号与原始信号始终存在误差,这就是一般量化误差,它是由于编码方式导致的,并且永远存在,并且误差最大值为量化台阶值。在信号变换较快时,由于量化台阶固定。跟不上信号的变换,这就造成了过载量化误差,这是由于信号变化过快导致的,这种误差较大。
5总结
参考文献
[1]樊昌信、曹丽娜.通信原理[M].北京:国防工业出版社,2006
[2]刘学勇.详解MATLAB/Simulink通信系统建模与仿真[M].北京:电子工业出版社,2011
[3]邵玉斌.MATLAB/Simulik通信系统建模与仿真实例分析[M].北京:清华大学出版社,2008
[4]张水英,徐伟强.通信原理及MATLAB/Simulink仿真[M].北京:人民邮电出版社,2012
[5]邵佳,董辰辉. MATLAB/Simulink通信系统建模与仿真实例精讲[M].北京:电子工业出版社,2009
[6]李晓峰.通信原理[M].北京:清华大学出版社,2014
[7]龙光利、侯宝生.通信原理[M].北京:清华大学出版社
最后
以上就是甜美导师最近收集整理的关于模拟信号数字化传输系统的设计与仿真分析通信原理 分析实践任务书(唐山学院)目录1引言2模拟信号原理3Matlab/Simulink简介4基于Simulink的模拟信号数字化传输的设计与仿真分析5总结参考文献的全部内容,更多相关模拟信号数字化传输系统的设计与仿真分析通信原理内容请搜索靠谱客的其他文章。
发表评论 取消回复