Toggle navigation
首页
博客
下载
AI
科技
互联网
会员
中心
会员中心
发布资讯
发布博文
发布资源
首页
文章中心
Other
软件架构设计一软件架构概念
207 阅读
0 评论
137 点赞
我是
靠谱客
的博主
炙热皮皮虾
,这篇文章主要介绍
软件架构设计一软件架构概念
,现在分享给大家,希望可以做个参考。
最后
以上就是
炙热皮皮虾
最近收集整理的关于
软件架构设计一软件架构概念
的全部内容,更多相关
软件架构设计一软件架构概念
内容请搜索靠谱客的其他文章。
本图文内容来源于网友提供,作为学习参考使用,或来自网络收集整理,版权属于原作者所有。
点赞(
137
)
本文分类:
Other
浏览次数:
207
次浏览
发布日期:2023-07-08 19:20:02
本文链接:
https://www.kaopuke.com/article/k-p-k_14_uzo_22_fw_14_j_2_x.html
相关文章
OLAP 系统选型,选 Apache Kylin 还是 ClickHouse?
基于GPS和INS组合导航软硬件系统设计
基于ROS的导航框架0. 前言1. move_base2. move_base_flex3. GeRoNa4. 其他一些比较好的开源算法
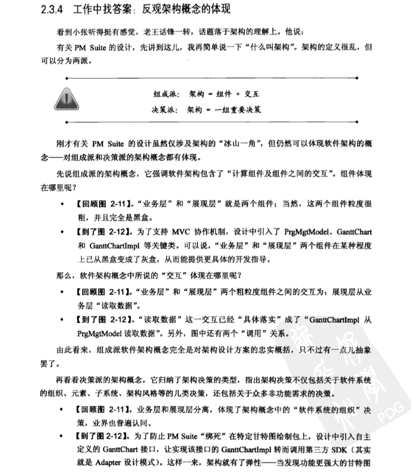
软件架构设计(一):软件架构概念1.1 软件架构的分类2.2 概念思想的解析
软件架构设计一软件架构概念
系统架构师论文-论软件三层结构的设计(备件采购项目)
OROCOS综述篇
Ubuntu Focal (20.04)安装ROS Noetic Ninjemys ( ROS 1 LTS)Ubuntu Focal (20.04)安装ROS Noetic Ninjemys ( ROS 1 LTS)
评论列表
共有
0
条评论
发表评论
取消回复
登录
注册新账号
立即
投稿
返回
顶部
发表评论 取消回复