1. 形成了初始模块图,还需要将初始的MSD转化为最终可供详细设计使用的MSD;

2. 模块:执行一个特殊任务的一组例程和数据结构;
接口:给出可由其他模块和历程访问的对象; (常量、变量、数据类型、函数)
实现:接口的实现(私有化、过程描述、源程序代码)
3.模块化:把系统分解为若干模块的过程;减小复杂问题的解决难度;

模块化细分:不是越细越好,恰如其分才能达到最佳效率和成本;
3. 原则:

耦合的定义:不同模块之间相互依赖程度的度量;耦合的强度依赖于:一个模块对另一个的引用;传递的数据量、施加控制的数量、模块之间...

控制耦合:表示模块要独立,尽可能减少相互引用;
推荐使用:数据耦合,不推荐使用其他耦合;


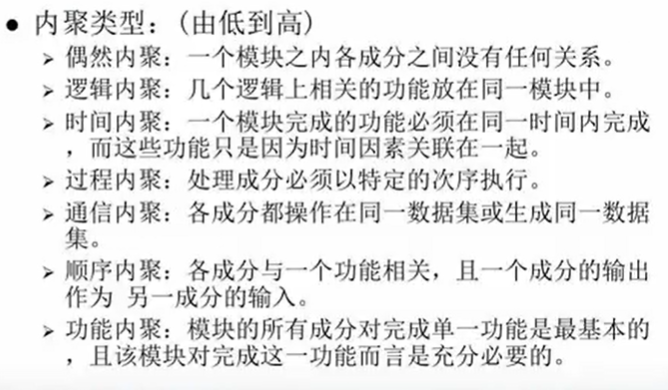
内聚:一个模块之类各成分之间相互依赖程度的度量;



最后
以上就是受伤店员最近收集整理的关于北京大学软件工程课程(18.初始MSD的简化)的全部内容,更多相关北京大学软件工程课程(18.初始MSD内容请搜索靠谱客的其他文章。
本图文内容来源于网友提供,作为学习参考使用,或来自网络收集整理,版权属于原作者所有。
发表评论 取消回复