第7章 C控制语句:分支和跳转
使用分支结构 (if、switch)让程序根据测试条件执行相应的行为。
7.1 if语句
if语句的形式:
if (expression)
statement
如果expression的值为真(非0),则执行statement;否则,跳过statement。
7.2 if else 语句
if else的形式:
if (expression)
statement1
else
statement2
如果expression为真,执行statement1,否则执行statement2.
注意,statement可以是一条简单语句或复合语句。
7.2.1 另一个示例:介绍getchar()和putchar() (略)
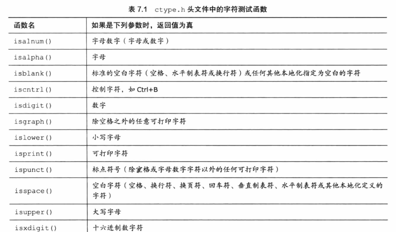
7.2.2 ctype.h系列的字符函数

7.2.3 多重选择 else if

7.2.4 else与if配对
else与它上面的离他 最近的未配对的if 配对。
7.2.5 多层嵌套的if语句 (略)
7.3 逻辑运算符

7.3.4 范围
&&可用于测试范围。如判断score是否在90和100之间,可写成:
if (score>=90 && score<=100)
注意不要写成数学上的 90<= score<=100,因为程序里会先算(90<=score)得到的结果是0或1,然后用0或1和100比较,结果1<=100 总是成立,结果总为1.
7.4 一个统计单词的程序
#define _CRT_SECURE_NO_WARNINGS
#include<stdio.h>
#include<ctype.h>
#include<stdbool.h>
#define STOP '|'
int main(void)
{
char c; //读入字符
char prev; //读入的前一个字符
long n_chars = 0L;
int n_lines = 0;
int n_words = 0;
int p_lines = 0; //不完整的行数
bool inword = false;//如果c在单词中,inword等于true
printf("Enter text to be analyzed(| to terminate):n");
prev = 'n';
while ((c = getchar()) != STOP)
{
n_chars++;
if (c == 'n')
n_lines++;
if (!isspace(c) && !inword)
{
inword = true;
n_words++;
}
if (isspace(c) && inword)
inword = false;
prev = c;
}
if (prev != 'n') //不完整的行数
p_lines = 1;
printf("characters = %ld, words = %d, lines = %d, ",
n_chars, n_words, n_lines);
printf("partial lines = %dn", p_lines);
return 0;
}
7.5 条件运算符 ?:
条件运算符是表达if else的一种简单方式
形式为: expression1 ? expression2 : expression3
如果expression1为真。则整个表达式的值为expression2的值,否则为二学expression3的值。
常见的例子:
取两个数的较大值:
max = (a>b) ? a :b;
7.6 循环辅助: continue 和break
7.6.1 continue语句
在循环中使用continue语句,会跳过本次迭代的剩余部分,开始下一轮,
7.6.2 break语句
在循环中使用continue语句,会终止包含它的循环。
嵌套循环中使用continue和break对本层循环有效。
7.7 多重选择: swithc和break
7.7.1 switch语句
形式:
switch(整型表达式)
{
case 常量1:
语句
case 常量2:
语句
default:
语句
}
7.7.3 多重标签
switch(ch)
{
case 'a': case 'A':a_cnt ++;
break;
case'b': case 'B' :b_cnt++;
break;
}
7.8 goto语句
goto 语句包含两部分:标签名和 goto。
part2: printf("go to part2.n"); //part2是标签名,可以使用goto跳到这里
goto part2; //跳到part2这一行,并执行语句
但是除了多重循环时break无法跳出全部循环时,可以借助goto来跳出循环
其他情况下没有必要(最好不要)使用goto.
最后
以上就是兴奋钢铁侠最近收集整理的关于C primer plus 学习笔记 第7章 C控制语句:分支和跳转 第7章 C控制语句:分支和跳转的全部内容,更多相关C内容请搜索靠谱客的其他文章。


发表评论 取消回复