我是靠谱客的博主 强健老师,这篇文章主要介绍嵌入式系统开发流程,现在分享给大家,希望可以做个参考。

一、嵌入式系统开发流程
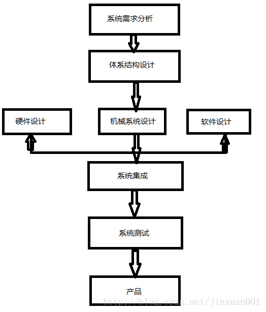
1、系统需求分析:根据需求,确定设计任务和设计目标,指定设计说明书。
2、体系结构设计:描述系统如何实现所述的功能需求,包括对硬件、软件和执行装置的功能划分以及系统的软件、硬件选型。
3、硬件/软件协同设计:基于体系结构的设计结果,对系统的硬件、软件进行详细设计。一般情况下嵌入式系统设计的工作大部分都集中在软件设计上,现代软件工程经常采用的方法是面向对象技术、软件组件技术和模块化设计。
4、系统集成:把系统的硬件、软件和执行装置集成在一起进行调试,发现并改进设计过程中的不足之处。
5、系统测试:对设计好的系统进行测试,检验系统是否满足实际需求。
这里写图片描述
二、嵌入式软件开发
嵌入式软件开发的一般流程为需求分析、软件概要设计、软件详细设计、软件实现和软件测试。与一般的软件开发区别主要在于软件实现的编译和调试两部分即为交叉编译与交叉调试。

最后

以上就是强健老师最近收集整理的关于嵌入式系统开发流程的全部内容,更多相关嵌入式系统开发流程内容请搜索靠谱客的其他文章。

本图文内容来源于网友提供,作为学习参考使用,或来自网络收集整理,版权属于原作者所有。
点赞(231)

评论列表共有 0 条评论

立即
投稿
返回
顶部