Toggle navigation
首页
博客
下载
AI
科技
互联网
会员
中心
会员中心
发布资讯
发布博文
发布资源
首页
文章中心
Other
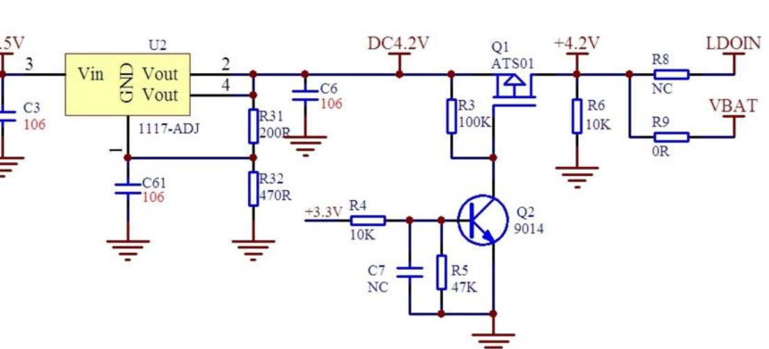
杰里之烧录使用 VBAT 供电,供电电压 4.2V【篇】
233 阅读
0 评论
154 点赞
我是
靠谱客
的博主
专注便当
,这篇文章主要介绍
杰里之烧录使用 VBAT 供电,供电电压 4.2V【篇】
,现在分享给大家,希望可以做个参考。
最后
以上就是
专注便当
最近收集整理的关于
杰里之烧录使用 VBAT 供电,供电电压 4.2V【篇】
的全部内容,更多相关
杰里之烧录使用
内容请搜索靠谱客的其他文章。
本图文内容来源于网友提供,作为学习参考使用,或来自网络收集整理,版权属于原作者所有。
点赞(
154
)
本文分类:
Other
浏览次数:
233
次浏览
发布日期:2023-07-28 05:55:02
本文链接:
https://www.kaopuke.com/article/k-p-k_14_uzo_22_f1_12__23__6_4.html
相关文章
STM32 低功耗睡眠模式(SLEEP)中断(INTERRUPT)唤醒实现及优化STM32 低功耗睡眠模式(SLEEP)中断(INTERRUPT)唤醒实现及优化
杰理之961【篇】
VMWare增加系统硬盘容量(扩容)的操作方法
单片机的电源那些事儿
杰里之烧录使用 VBAT 供电,供电电压 4.2V【篇】
第41章 电源管理—实现低功耗
STM32 电池电压采集之低功耗设计前言一、ADC采集输入阻抗的问题二、改进方法总结
BLE开发 Nordic nRF52832 开发(一) 搭建开发环境BLE开发 Nordic nRF52832(一) 搭建开发环境
评论列表
共有
0
条评论
发表评论
取消回复
登录
注册新账号
立即
投稿
返回
顶部
发表评论 取消回复