在博文“ 波形的转换与信号处理 ”中,有学生提出一个问题,如何将一个正弦波转换成一个占空比可调的三角波形?
通常情况下,将正弦波转换成一个方波相对比较容易,只需要使用一个比较器即可完成。如果解决的好一点的话,比较器施加一定的Smith特性(回滞特性)也可以防止噪声对于整型结果的影响。
那么下面将该方波转换成占空比可调的三角波,一种思路就是先将该方波真换成占空比可调的PWM波,同时此时也需要完成倍频。然后在将PWM波转换成三角波。
那么如果将一个对称方波转换成倍频的PWM波形呢?
01解决思路分析
在 信号转换的解题思路 中讨论了一个基本的思路,利用在 无中生有 : 对称方波中的二次谐波 中的一些方案对转换问题进行了讨论。
1.先倍频再转换成PWM
这种方式是在对输入正弦波转换成方波的基础上,对上升沿和下降沿进行提取,并取触发一个单稳态触发器,从而就形成了二倍频的占空比可调的方波信号。

▲ 整形、倍频、单稳态的方案
这种方式的 缺点:
- 输出方波的占空比与输入信号的频率有关系。即在单稳触发器时间Td不变的情况下,输入信号的频谱增加,输出方波的占空比会线性增加。
除非引入一个机制,使得单稳态触发器的定时器时间长度与输入信号的频率成反比(或者与输入信号的周期成正比),这样才能够解决这个问题。
由此就引发出下面的处理方式。
2.先转换成倍频锯齿波,再使用比较器转换成PWM1
这个方式是将输入方波信号,假设它是占空比为50%,那么利用它的上下两个状态,形成一个锯齿波。然后再使用一个与锯齿波幅值成正比的比较电压来对锯齿波进行整形,这样便可以形成输出的占空比与输入频谱无关的PWM信号了。
下面是实现的电路以及后期的修改部分。

▲ 先进行倍频转换成锯齿波,然后在转换成PWM波形

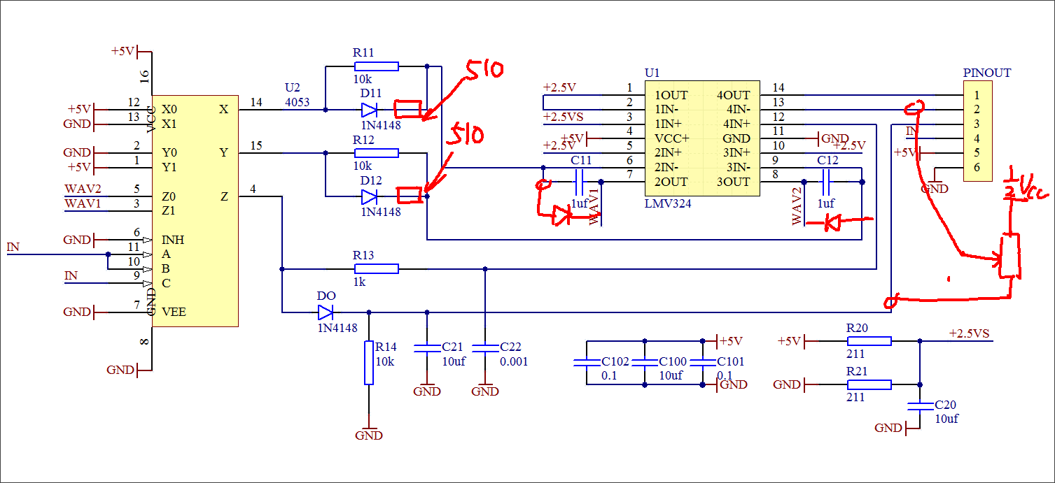
▲ 实验测试电路
02第二方式的调试
经过调试,使用第二种方式的设计可以工作。但是还是存在一定的问题。
-
输出的锯齿波有比较大的失真。这主要来自于应用了单电源的饱和状态(即对地饱和)积分电容上的出现冗余电荷。
-
输出电压也会出现部分的失真。
03结论
设计另外一种形态的锯齿波转换电路,来改变这种形式的电路。
设计实验AD工程文件:ADTeaching2020SignalChangePulse2Voltage.SchDoc ↩︎
最后
以上就是爱听歌外套最近收集整理的关于信号转换| 如何使用模拟电路完成对方波信号倍频PWM转换?01解决思路分析02第二方式的调试03结论的全部内容,更多相关信号转换|内容请搜索靠谱客的其他文章。
发表评论 取消回复