一、三种交换方式:电路交换、报文交换和分组交换的优缺点比较

二、计算机网络的定义和分类
计算机网络的较好的定义是:计算机网络主要是由一些通用的、可编程的硬件互连而成的,而这些硬件并非专门用来实现某-特定目的(例如,传送数据或视频信号)。这些可编程的硬件能够用来传送多种不同类型的数据,并能支持广泛的和日益增长的应用。
- 计算机网络所连接的硬件,并不限于- -般的计算机,而是包括了智能手机等智能硬件。
- 计算机网络并非专门用来传送数据,而是能够支持很多种的应用(包括今后可能出现的各种应用)。

三、计算机网络性能指标


例题:
四、计算机网络体系结构



习题

五、物理层
(1)物理层的基本概念

(2)物理层下的传输媒体

(3)传输方式

(4)编码与调制

(5)信道的极限容量

例题
1.

2.

3.

4.
六、数据连路层
(1)数据链路层的概述
- 链路(Link) 就是从一个结点到相邻结点的一段物理线路,而中间没有任何其他的交换结点。
- 数据链路(Data Link)是指把实现通信协议的硬件和软件加到链路上,就构成了数据链路。
- 数据链路层以帧为单位传输和处理数据。
- 使用点对点信道的数据链路层
- 三个重要问题:封装成帧、差错检测、可靠传输
- 使用广播信道的数据链路层
- 共享式以太网的媒体接入控制协议CSMA/CD
- 802.11 局域网的媒体接入控制协议CSMA/CA
- 数据链路层的互连设备
- 网桥和交换机的工作原理
- 集线器(物理层互连设备)与交换机的区别
(2)封装成帧
(3)差错检测
①奇偶校验

②CRC


CRC举例

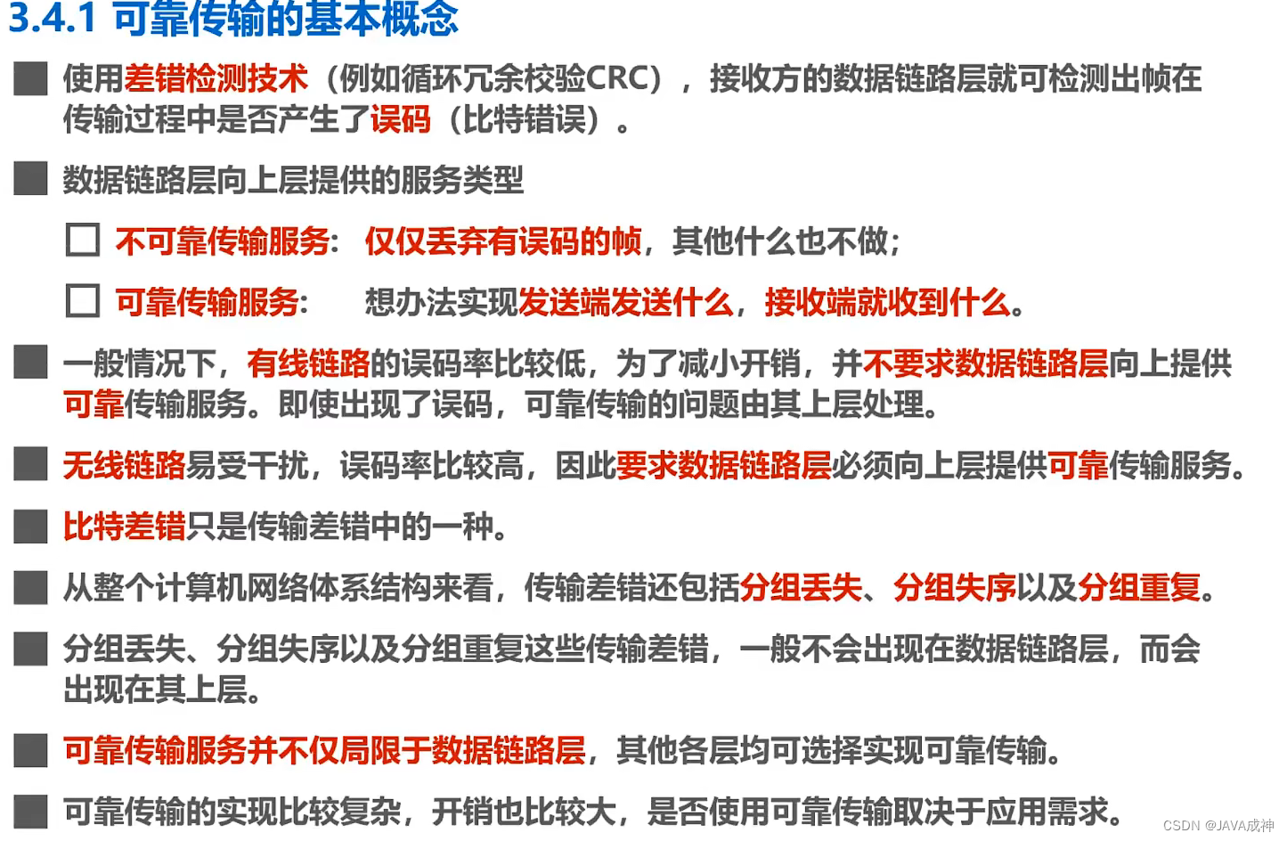
(4)可靠传输
①基本概念


②可靠传输的实现机制——停止 - 等待协议SW

例题:

③GBN(回退N帧协议)

例题:

④SR(选择重传协议)

例题:

(5)点对点协议PPP





(6)媒体接入控制
①基本概念

②静态划分信道
习题:
③动态接入控制-随机接入-CSMA/CD协议(总线局域网使用)

习题:


④动态接入控制-随机接入-CSMA/CA协议(无线局域网使用)


帧间间隔IFS

CSMA/CA工作原理
源站为什么在检测到信道空闲后还要再等待一段时间DIFS?
就是考虑到可能有其他的站有高优先级的帧要发送。若有,就要让高优先级帧先发送。
目的站为什么正确接收数据帧后还要等待- -段时间SIFS才能发送ACK帧?
SIFS是最短的帧间间隔,用来分隔开属于一次对话的各帧。在这段时间内,一个站点应当能够从发送方式切换到接收方式。信道由忙转为空闲且经过DIFS时间后,还要退避一段随机时间才能使用信道?
防让多个站点同时发送数据而产生碰撞封

退避算法:

退避算法举例:

CSMA/CA协议的信道预约和虚拟载波监听
- 为了尽可能减少碰撞的概率和降低碰撞的影响,802.1 1标准允许要发送数据的站点对信道进行预约。
- (1)源站在发送数据帧之前先发送-个短的控制帧,称为请求发送RTS(Request To Send),它包括源地址、目的地址以及这次通信(包括相应的确认帧)所需的持续时间。
- (2)若目的站正确收到源站发来的RTS帧,且媒体空闲,就发送一个响应控制帧,称为允许发送CTS(Clear To Send),它也包括这次通信所需的持续时间(从RTS帧中将此持续时间复制到CTS帧中)。
- (3)源站收到CTS帧后,再等待一段时间SIFS后,就可发送其数据帧。
- (4)若目的站正确收到了源站发来的数据帧,在等待时间SIFS后,就向源站发送确认帧ACK。
- 除源站和目的站以外的其他各站,在收到CTS帧(或数据帧)后就推迟接入到无线局域网中。这样就保证了源站和目的站之间的通信不会受到其他站的干扰。
- 如果RTS帧发生碰撞,源站就收不到CTS帧,需执行退避算法重传RTS帧。
- 由于RTS帧和CTS帧很短,发送碰撞的概率、碰撞产生的开销及本身的开销都很小。而对于- -般的数据帧,其发送时延往往大于传播时延(因为是局域网) ,碰撞的概率很大,且一旦发生碰撞而导致数据帧重发,则浪费的时间就很多,因此用很小的代价对信道进行预约往往是值得的。802.11标准规定 了3种情况供用户选择:
- 使用RTS帧和CTS帧
- 不使用RTS帧和CTS帧
- 只有当数据帧的长度超过某一数值时才使用RTS帧和CTS帧
- 除RTS帧和CTS帧会携带通信需要持续的时间,数据帧也能携带通信需要持续的时间,这称为802.11的虚拟载波监听机制。
- 由于利用虚拟载波监听机制,站点只要监听到RTS帧、CTS帧或数据帧中的任何一个,就能知道信道被占用的持续时间,而不需要真正监听到信道上的信号,因此虚拟载波监听机制能减少隐蔽站带来的碰撞问题。
总结:

习题:



⑤MAC地址

地址格式:

表示方法:

发送顺序

⑥IP地址
习题:

⑦地址解析协议ARP

⑧交换机和集线器的区别
集线器

交换机
区别:


⑨以太网交换机自学习和转发帧的过程

习题:

⑩以太网交换机的生成树协议STP

11.虚拟局域网VLAN
概述

实现机制:
七、网络层
(1)概述

(2)网络层的两种服务
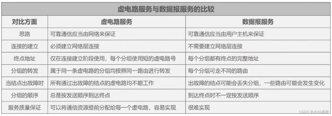
①面向链接的虚电路服务

②无连接的数据报服务

③虚电路服务与数据包服务比较
(3)IPv4地址
①概述
②分类编址的IPv4地址

习题


③划分子网的IPv4

习题


④无分类编址的IPv4地址

习题



⑤IPv4地址的应用规划

习题
定长:

(4)IP数据报的发送和转发过程

习题



(5)静态路由配置及其可能产生的路由环路问题

(6)路由选择协议概述
(7)路由信息协议RIP的基本工作原理

习题


(8)开放最短路径优先的OSPF的基本工作原理




(9)边界网关协议BGP的基本工作原理

习题


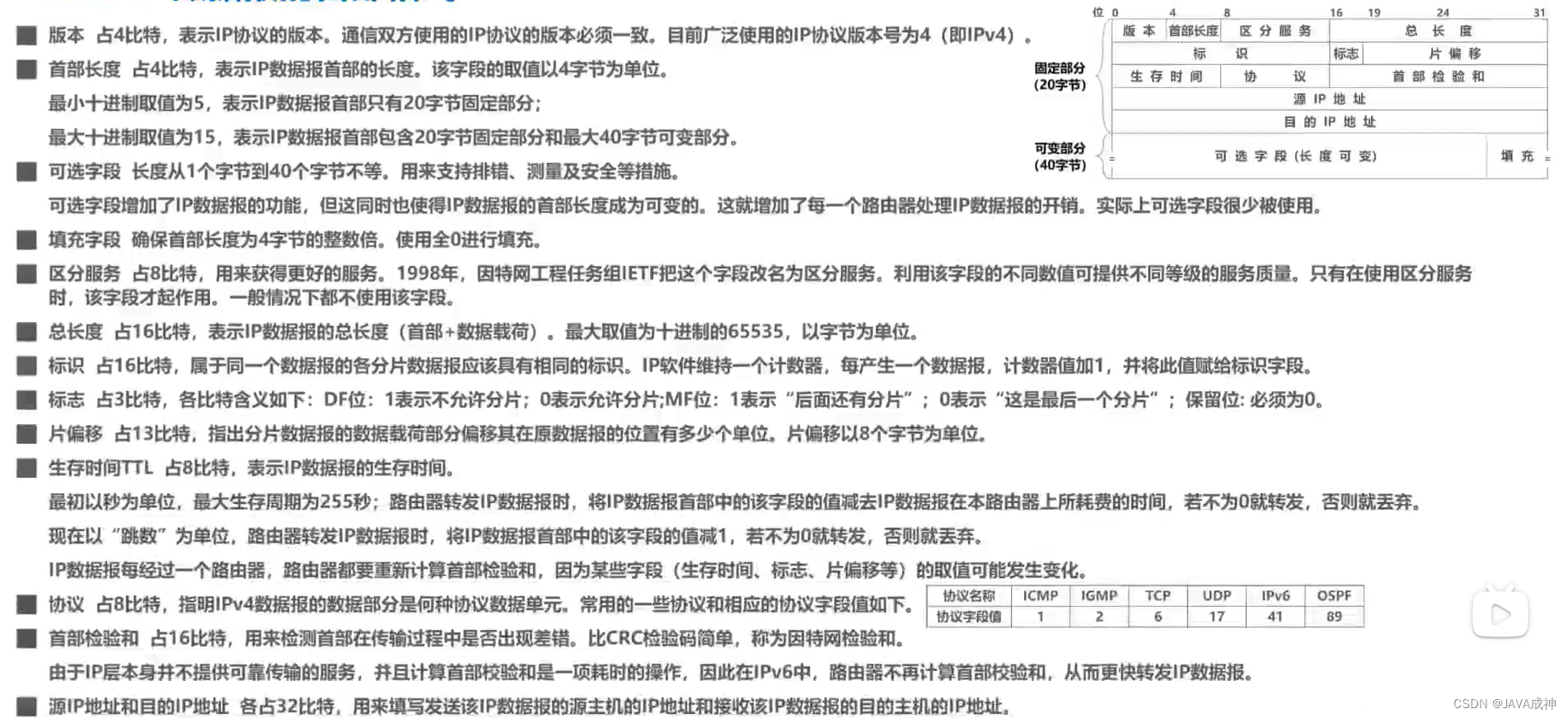
(10)IPv4数据报的首部格式

习题
分片



(11)ICMP网际控制报文协议

ICMP差错报告报文种类-终点不可达:

ICMP差错报告报文种类-源点抑制

ICMP差错报告报文种类-时间超过

ICMP差错报告报文种类-参数问题

ICMP差错报告报文种类-改变路由

ICMP询问报文

ICMP应用举例

习题

(12)虚拟专用VPN与网络地址转换NAT

八、运输层
(1)概述


(2)运输层端口号、复用与分用的概念
端口号概述

发送方的复用和接收方的分用

TCP/IP体系的应用层常用协议所使用的运输层熟知端口号 
(3)UDP和TCP的对比

(4)TCP流量控制


习题

(5)TCP的拥塞控制

慢开始
拥塞避免
快重传

快恢复


习题
(6)TCP超时重传时间的选择


(7)TCP可靠传输的实现

习题


(8)TCP的运输连接管理-TCP的连接建立
- 发送针对TCP连接请求的确认是否多余?(为什么TCP客户进程最后还要发送一个普通的TCP确认报文段呢,是否多余?)
- 不多余!这是为了防止已失效的连接请求报文段突然又传送到了TCP服务器,因而导致错误。
TCP“三报文握手”建立连接的基本过程
- 第一次握手
- SYN=1,表明这是TCP连接请求报文段;
- 序号字段seq被设置了一个初始值x,作为TCP客户进程所选择的初始序号
- 第二次握手
- 同步位SYN和确认位ACK都设置为1,表明这是一个TCP连接请求确认报文段
- 序号字段seq被设置了一个初始值y,作为TCP服务进程所选择的初始序号
- 确认号字段ack的值被设置成了x+1,这是对TCP客户进程所选择的初始序号的确认
- 第三次握手
- 确认位ACK都设置为1,表明这是一个普通的TCP确认报文段
- 序号字段seq被设置成x+1,这是因为TCP客户进程发送的第一个TCP报文段的序号为x,并且不携带数据
- 确认号字段ack的值被设置成了y+1,这是对TCP服务器进程所选择的出书序号的确认


习题

(9) TCP的运输连接管理-TCP的连接释放
TCP通过“四报文挥手”来释放连接
- 第一次挥手(TCP客户端发送TCP连接释放)
- 终止位FIN和确认位ACK都设置为1,表明这是一个TCP连接释放报文段,同时也对之前收到的报文段进行确认
- 序号seq字段的值设置为u,它等于TCP客户进程之前已传送过的数据的最后一个字节的序号加1
- 确认号ack字段的值设置为v,它等于TCP客户进程之前已收到的数据的最后一个字节的序号加1
- 第二次挥手(TCP服务器发送TCP普通确认)
- 确认位ACK都设置为1,表明这是普通的TCP确认报文段
- 序号seq字段的值设置为v,它等于TCP服务器进程之已传送过的数据的最后个字节的序号加1,这也与之前收到的TCP连接释放报文段中的确认号匹配。
- 确认号ack字段的值设置为u+1,这是对TCP连接释放报文段的确认
- 第三次挥手(TCP服务器发送TCP连接释放)
- 终止位FIN和确认位ACK都设置为1,表明这是一个TCP连接释放报文段,同时也对之前收到的报文段进行确认
- 序号seq字段的值设置为w,因为服务器为半关闭的情况下可能还要传送一些数据
- 确认号ack字段的值设置为u+1,这是对TCP连接释放报文段的重复确认
- 第四次挥手(TCP客户机发送TCP普通确认)
- 确认位ACK都设置为1,表明这是普通的TCP确认报文段
- 序号seq字段的值设置为u+1,这是因为TCP客户进程之前发送的TCP连接释放报文段虽然不携带数据,但要消耗一个序号
- 确认号ack字段的值设置为w+1,这是对所收到的TCP连接释放报文段的确认。


(10) TCP报文段的首部格式


- 源端口:占16比特,写入源端口号,用来标识发送该TCP报文段的应用进程。
- 目的端口:占16比特, 写入目的端口号,用来标识接收该TCP报文段的应用进程。
- 序号:占32比特,取值范围[0, 2- 1],序号增加到最后一个后,下一个序号就又回到0。指出本TCP报文段数据载荷的第一个字节的序号。
- 确认号:占32比特,取值范围[0, 22 1],确认号增加到最后- -个后,下一个确认号就又回到0。指出期望收到对方下一个TCP报文段的数据载荷的第一个字节的序号, 同时也是对之前收到的所有数据的确认。
- 确认标志位ACK:取值为1时确认号字段才有效;取值为0时确认号字段无效。TCP规定,在连接建立后所有传送的TCP报文段都必须把ACK置1。
- 同步标志位SYN:在TCP连接建立时用来同步序号。
- 终止标志位FIN:用来释放TCP连接。
- 复位标志位RST:用来复位TCP连接。
当RST=1时,表明TCP连接出现了异常,必须释放连接,然后再重新建立连接。
RST置1还用来拒绝一个非法的报文段或拒绝打开一个TCP连接。
- 推送标志位PSH:接收方的TCP收到该标志位为1的报文段会尽快.上交应用进程,
而不必等到接收缓存都填满后再向上交付。
- 紧急标志位URG:取值为1时紧急指针字段有效;取值为0时紧急指针字段无效。
紧急指针:占16比特,以字节为单位,用来指明紧急数据的长度。
当发送方有紧急数据时,可将紧急数据插队到发送缓存的最前面,并立刻封装到-个TCP报文段中进行发送。紧急指针会指出本报文段数据载荷部分包含了多长的紧急数据,紧急数据之后是普通数据。
- 数据偏移:占4比特,并以4字节为单位。用来指出TCP报文段的数据载荷部分的起始处距离TCP报文段的起始处有多远。这个字段实际。
上是指出了TCP报文段的首部长度。
首部固定长度为20字节,因此数据偏移字段的最小值为0101B
首部最大长度为60字节,因此数据偏移字段的最大值为1111B
- 窗口:占16比特,以字节为单位。指出发送本报文段的一方的接收窗口。
窗口值作为接收方让发送方设置其发送窗口的依据。
这是以接收方的接收能力来控制发送方的发送能力,称为流量控制。
- 校验和:占16比特,检查范围包括TCP报文段的首部和数据载荷两部分。
在计算校验和时,要在TCP报文段的前面加上12字节的伪首部。
- 填充:由于选项的长度可变,因此使用填充来确保报文段首部能被4整除
(因为数据偏移字段,也就是首部长度字段,是以4字节为单位的)
九、应用层
(1)客户/服务器(C/S)方式和对等方式(P2P方式)
客户/服务器(C/S)方式
对等方式(P2P方式)

(2)动态主机配置协议DHCP

工作过程

DHCP中继代理

(3)域名系统DNS
- 因特网是否可以只使用一台DNS服务器?
- 这种做法并不可取。因为因特网的规模很大,这样的域名服务器肯定会因为超负荷而无法正常工作,而且一日域名服务器出现故障,整个因特网就会瘫痪。
- 早在1983年,因特网就开始采用层次结构的命名树作为主机的名字(即域名),并使用分布式的域名系统DNS。
DNS使大多数域名都在本地解析,仅少量解析需要在因特网上通信,因此系统效率很高。
由于DNS是分布式系统,即使单个计算机出了故障,也不会妨碍整个系统的正常运行。- DNS报文使用运输层的UDP协议进行封装,运输层端口号为53

域名服务器可以划分为四种不同的类型
域名解析的过程

习题


(4)文件传输协议FTP

FTP的基本工作原理

习题


(5)电子邮件

发送和接收过程

简单邮件传送协议SMTP的基本工作原理

电子邮件的信息格式

多用途因特网邮件扩展MIME

常用的邮件读取协议

基于万维网的电子邮件

习题



(6)万维网WWW

HTTP请求报文格式
HTTP响应报文格式 
使用Cookie在服务器上记录用户信息
万维网缓存与代理服务器
若Web缓存的命中率比较高,则大大减少了该链路上的通信量,从而减少了访问因特网的时延
习题

最后
以上就是大气夏天最近收集整理的关于计算机网络学习笔记 一、三种交换方式:电路交换、报文交换和分组交换的优缺点比较二、计算机网络的定义和分类三、计算机网络性能指标 四、计算机网络体系结构五、物理层六、数据连路层(5)点对点协议PPP七、网络层八、运输层九、应用层 的全部内容,更多相关计算机网络学习笔记 一、三种交换方式:电路交换、报文交换和分组交换内容请搜索靠谱客的其他文章。





















发表评论 取消回复