1.项目简介
本项目中,履足式复合机器人拥有两种行进模式:四足行进模式、履带行进模
式,应对不同场景及地形时能够切换形态。四足形态下整体总共拥有8个自由度DOF,单腿各具备2个自由度DOF,足端结构融入了履带机构,各履带机构配备1个直流电机驱动。
该机器人主控板的MCU模组为ESP32-WROVER-E,能够实现针对总线舵机+PWM舵机+直流电机的控制,同时包括其他硬件资源:六轴加速度传感器、OLED屏幕接口、RGB灯珠、蜂鸣器等。
履带车形态在平坦或稍崎岖的地貌上能够保持较高的行进速度,降低了四足爬行的功
bilibili视频链接:https://www.bilibili.com/video/bv1aU4y197CP
初始草稿:

最初的构想来源——《使命召唤11:高级战争》中的“泰坦”重型坦克:

2.电控硬件功能
2.1 主控板:
2.1.1 电机驱动:
6路串行总线舵机接口:
PH2.0-3P,74HC126D
4路直流电机驱动:
TB6612FNG
2.1.2 指示器件:
1颗 六轴加速度传感器:
MPU6050
1块 拨轮编码器:
MITSUMI
1颗 普普通通的 微型无源蜂鸣器:
DET402-G
1颗 普普通通的 发光LED:
0603
1处 0.96寸4针OLED屏幕接口:
HDR-1*4P-F
3颗 普普通通的 RGB灯珠:
WS2812B-2020
2.1.3 拓展接口:
2路拓展IIC接口:
PH2.0-4P
1路WS2812B灯珠接口:
HDR-M-2.54-3P
2.2 拓展板:
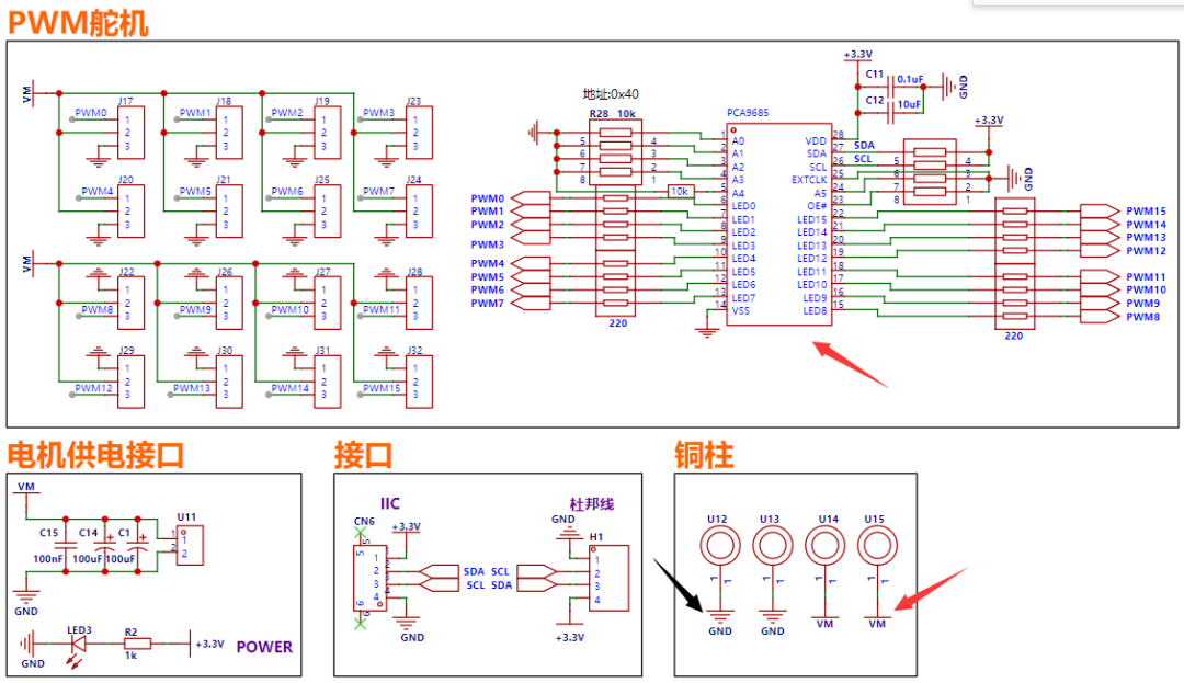
16路PWM舵机驱动:
PCA9685
3.选型简述
3.1 电机选型:
串行总线舵机选型:型号:HTS-35H,额定电压:9.0~12.6V,串行通信波特率115200,额定扭矩:35kg.cm/3.5N.m。通信需要将UART全双工转半双工,根据幻尔舵机商家提供的通信协议手册和原理图,采用74HC126D实现;


PWM舵机选型【经济方案】:型号:MG996R,额定扭矩:13kg.cm/1.3N.m。常见的大舵机,配合拓展板应该也没什么问题,箭头处注意供电电压。(注意供电连接,主控板与拓展板可通过铜柱连接电源)




直流电机选型:型号:JGA25-370-1260,额定电压:12.0V,减速比:1:103,空载转速:60转/分钟。主控V1.0版本中,采用TB6612FNG驱动【考虑到价格问题,后续打算用RZ7899/DRV8833替代】;


3.2 其他选型:
六轴加速度传感器:MPU6050。通常选择,源代码中定义支持了采用DMP获取四元数后,再解算得Pitch、Roll角(yaw角太飘),而且QFN封装可能不太好焊。

芯片供电:3.3V与5V供电均采用LDO实现,即SCJT1117-3.3与SCJT1117-5.0。(由于压差较大,建议贴散热片)

电源选型:采用放电倍率35C的3S聚合物航模电机,但考虑到安全问题,经测试3节放电倍率10C的18650动力锂电池也能驱动
航模电池:(危险,但带劲)

18650动力锂电池:

4.实物图片
主控板:

16路PWM舵机---拓展板:

组合图:

5.机械结构设计
所述机器人整体总重量(加电源)经称量可达3.0kg。
目前大部分结构零件以FDM式3D打印技术制造,采用PLA材质,故主要参数推荐:0.15mm层高,70%填充。部分需要少量支撑零件,如履带外壳——主壳、提手、躯体前侧板等
设计特点:
履带足
二自由度串联腿
四足形态:
8自由度
履行模式:
4电机驱动
预留二自由度云台
3D打印结构

6.控制系统软件设计
VSCode+PlatformIO平台开发,目前机器人主控系统主要包括2部分:底层驱动,运动控制。

6.1 底层驱动内容:
串行总线舵机通信
直流电机驱动
六轴加速度传感器通信
OLED屏幕驱动
拨轮编码器读取
WS2812B-RGB灯珠驱动
蜂鸣器驱动
WiFi通信配置
6.2 运动控制内容:
单腿正解FK
单腿逆解IK
姿态逆解
足端摆线轨迹计算
Trot步态模式
Walk步态模式
*VMC算法 -- 伪闭环(待测试)
6.3 代码文件说明:
lib:
Adafruit_NeoPixel: WS2812B灯珠驱动控制(有点小bug,第1个灯珠有些不受控制,待更改)
Adafruit_PWM_Servo_Driver_Library: PCA9685通信及驱动库
MPU6050:加速度传感器
U8g2:用于0.96寸 OLED屏幕驱动
src/Drive:
Hiwonde.h/.cpp: 串行总线舵机通信库
ServoDrive.h/.cpp: PWM舵机驱动控制库(PCA9685)
IOs.h/.cpp: GPIO引脚配置及控制库
IMU.h/.cpp: MPU6050加速度传感器通信库
DCMotorDrive.h/.cpp: 直流电机驱动控制库
src/Dynamics:
FKIK.h/.cpp: 单腿正逆解库
MotionControl.h/.cpp: 机器人运动及姿态控制库
7.远程控制App设计
注意:需要开启定位、通知权限
设计特点:
基于Android端开发
采用WIFI作为无线通讯模式
采用TCP作为传输层协议
8.实物样机


(摄像头后续再用)

彩蛋:

资料下载链接
https://oshwhub.com/PCBguy/2e3UWJAkJbkpLge9zfKt6Q9YRR9SX1Nb

最后
以上就是无心小虾米最近收集整理的关于【毕业设计】履带四足复合机器人的全部内容,更多相关【毕业设计】履带四足复合机器人内容请搜索靠谱客的其他文章。
发表评论 取消回复