关注+星标公众号,不错过精彩内容

来源 | TsinghuaJoking
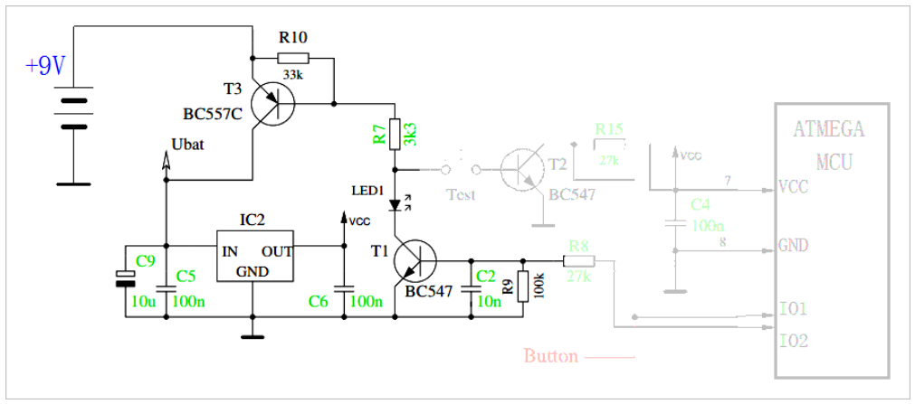
今天分析一个经典的单片机供电电路,电路的原理图如下图所示:
▲ 开关电路简化后的电路
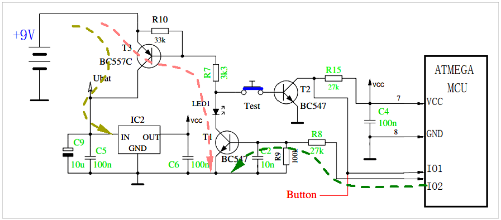
在电路上电之前。开关"TEST"断开,单片机也没有通过VCC加电。此时,T1的基极通过R9(100k)接地,处于截止状态。T3的基级电阻R7所连接的Test,T1都处于截止状态,所以T3也处于截止状态。
电源+9V被T3隔离,没有加载稳压芯片IC2上,IC2的输出VCC保持低电平。
▲ 电路关闭状态
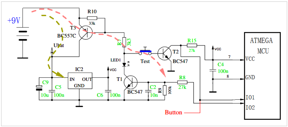
按动按钮“TEST”启动电路,T3的基极通过R7,Test,T2的b-e接地,从而使得T3导通。此时+9V通过T3加到IC2稳压芯片。IC2输出VCC是加到单片机上。
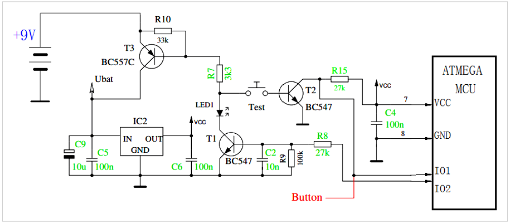
单片机工作后,通过IO2输出高电压,通过R8使得T1导通。此时即使Test松开,T3的基极也可以通过R7,LED1,T1接地,实现电源自锁打开。
▲ 按动TEST,启动电路
▲ 电路启动后,由MCU提供T1基极电压,从而维持T3导通
之后,单片机软件可以来使得IO2端口重新变成低电平,使得T1截止,进而使得T3截止。
可以根据IO1端口,读取T2的开关状态,进而判断用户是否按动功能键。判断用户按动Test之后,等到用户释放Test之后,便可以将IO2置低电平。
也可以根据软件功能,实现自动延迟掉电,进而减少对供电电源的消耗。
声明:本文素材来源网络,版权归原作者所有。如涉及作品版权问题,请与我联系删除。
------------ END ------------

●嵌入式专栏精选教程
●精选汇总 | ST工具、下载编程工具
●精选汇总 | 嵌入式软件设计与开发
●精选汇总 | STM32、MCU、单片机
欢迎关注我的公众号,回复“加群”按规则加入技术交流群,回复“1024”查看更多内容。
欢迎关注我的视频号:

点击“阅读原文”查看更多分享,欢迎点分享、收藏、点赞、在看。
最后
以上就是俊逸向日葵最近收集整理的关于深入分析一个经典的单片机供电电路的全部内容,更多相关深入分析一个经典内容请搜索靠谱客的其他文章。
发表评论 取消回复