高效备用电源设计方案
备用电源:
备用电源是一种在主电源发生故障时为负载提供紧急电源的电气系统。适当的备用电源通过提供存储在备用电容器或电池中的能量,提供即时保护,防止主电源中断而产生故障。这种备份电源通常用于保护硬件,如固态硬盘(ssd)、存储系统、电信设备、工业设备或其他电气设备,其中意外的电源中断可能导致故障或数据丢失。
本方案设计了一种电路,通过使用降压升压转换器和备用电容器来解决主电源中断时的瞬时保护。提供了设计、原理图、关键器件和测试结果。
1.系统设计概述
在这种设计中,备用电源电路是基于TPS63060,一个高效的,同步的,单电感器,降压-升压转换器。图1显示了该电路的简化框图。

在正常运行时,主电源直接连接到系统,备用电容器使用TPS63060降压-升压转换器充电。在备用电源启动操作期间,降压-升压转换器直接从备用电容器提供电源。
TPS63060降压-升压转换器支持能量转移从输入到输出,以及从输出到输入。通过这种双向操作功能,TPS63060以一种非常高效和受控制的方式对备用电容器进行充电和放电。将备用电容器充电到高于主电源电压的电压水平,可以降低备用电容器的值和更小的溶液尺寸,以存储相同数量的能量。在备用电容器中存储的可用能量仅受双升压转换器的输入电压范围的限制,即TPS63060的输入电压范围为12 V。
该电路的目的是将备用电容器充电到设定好的电压水平,并在负荷高达10 W的主电源中断时提供瞬时备用电源。
通常,该电路可用于SSD系统,以防止主电源丢失时的数据丢失。
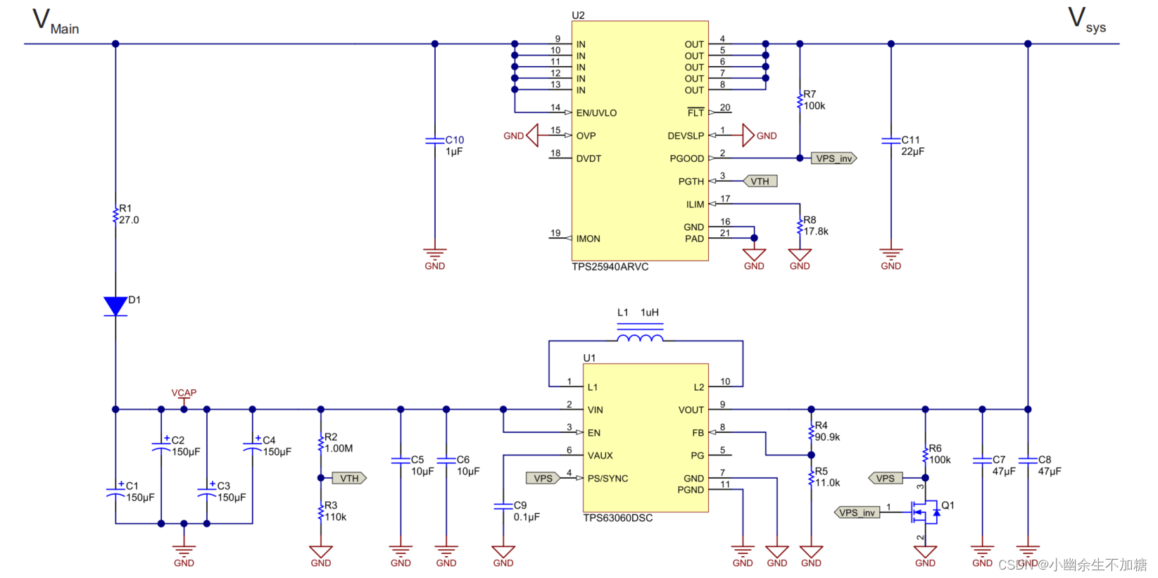
2.原理图
本方案设计示例介绍了一个SSD备份电源应用程序。
图2说明了该设计的电路,它由一个降压-升压转换器(TPS63060)和一个
eFuse TPS25940A :具有反向电流阻断功能和 DevSleep 模式的 2.7V 至 18V、42mΩ、0.6A 至 5.2A 电子保险丝组成。
双升压转换器用于备用电容器C1的充放电。智能eFuse集成了背靠背的MOS和增强的内置保护电路。TPS25940A无需进行这种高效备用电源设计,但通常在这些应用中为系统提供保护。

3.详细设计说明
3.1备用电容器的预充电
第一次主电源可用时,备用电容器上没有电压,因此TPS63060的输入端也没有电压。因此,备用电容器必须通过二极管预充电到TPS63060的最小工作输入电压水平(典型的2.2 V)。在此输入电压水平下,降压-升压转换器开始工作。
串联电阻,R1,用于设置最大预充电电流到备用电容器。预充电电流随备用电容器电压VC的增加而线性减小。式1定义了预充电电流。

3.2 备用电容器充电操作
TPS63060降压-升压转换器双向工作,并能够将能量从输入到输出以及从输出到输入。后者用于给备用电容器充电,并连接到转换器的输入端。将能量从输出端转移到输入端,为了给备用电容器充电,必须完成两项工作。
**首先,转换器必须处于强制PWM模式。**变频器能够反向运行(仅在此模式下)。要启用强制PWM模式,PS/SYNC引脚必须被编程到一个逻辑高水平。
其次,TPS63060的输出电压必在低于系统电压。
只要满足这两个项,TPS63060从系统电压VSys接收电流。通过这种方式,转换器将能量从输出端转移到输入端,并为备用电容器充电。电荷电流由TPS63060降压-升压转换器的负电流限制来定义。根据转换器的工作模式,无论是在降压模式还是在升压模式下,负电流限制通常在0.2 A和0.4 A之间,这是理想的,因为它不会给主功率增加高负载。
使用由R4和R5组成的反馈电阻分压器,降压升压转换器的输出电压必须编程到低于系统电压的水平。确保编程电压低于系统电压,包括主电源和降压-升压转换器的所有公差。公式2定义了已编程的输出电压。

当在强制PWM模式下反向工作时,TPS63060为备用电容器充电。由于TPS63060没有输入过电压保护,因此必须使用PS/SYNC引脚来停止充电。将PS/SYNC引脚设置为逻辑低电模式并停止备用电容器的充电。在节能模式下,反向方向被阻塞。
图3显示了由电阻分频器和具有集成参考电压源VREF的比较器组成的基本电路实现。当电阻分压器的电压达到参考电压时,PS/SYNC引脚被设置为一个逻辑低电平。或者,设计者可以使用电源电压监控器(SVS)设备,而不是使用比较器。

当电压VTH达到比较器的上升阈值电压VTHR的水平时,PS/SYNC信号降低,TPS63060转换器停止对备用电容器充电。公式3定义了VTH达到比较器阈值电压水平时的备用电容器电压。

由于备用电容器的漏电流、TPS63060的静止电流和电阻分频器(R2、R3)的电流,备用电容器缓慢放电。当电压VTH达到下降阈值电压VTHF的水平时,PS/SYNC引脚被拉到高电平,TPS63060转换器再次开始对备用电容器充电。在正常的稳态操作中,这是一个迭代的过程。充电周期时间取决于泄漏电流和比较器的迟滞性。图4显示了正常运行时带电备用电容器的电压。

公式4定义了当电阻分压器达到下降的比较器阈值电压水平时的备用电容器电压。

本文档中的设计,如图2所示,使用了一个集成在TPS25940A设备中的比较器。由于TPS25940A的比较器输出是反向的,所以需要一个额外的信号反转,这是通过R6和Q1来实现的。更详细的描述请参见TPS25940A数据表。
此外,TPS25940A中的比较器的分离时间为0.5 ms。在此期间,根据公式5,备用电容器电压继续上升,直到PS/SYNC引脚下降并停止充电。考虑到小的备用电容器值。

结合公式3和5,备用电容器的最大电压必须低于降压升压转换器的最大输入额定电压,并且在备用电容器的额定电压范围内。
3.3 备用电源操作
在备用的情况下,当主电源短路时,一个反向电流从系统流向主电源。这为备份电源系统增加了额外的负载。为了防止在发生主功率损失事件时的反向电流,在本示例中使用了TPS25940A设备来断开主功率与系统的连接。该设备是一个智能eFuse集成背靠背FETs和增强的内置保护电路为SSD应用。当检测到主电源故障情况时,TPS25940A提供真正的反向电流阻塞。如果不需要这些特性,则使用二极管或MOSFET可以防止反向电流。
当系统电压低于TPS63060的编程输出电压电平时,如果出现主功率损失,降压-升压转换器立即开始调节系统电压。根据所需的备份时间和备份功率,公式6计算出备用电容器的最小要求值。VCL是备用电容器可放电的最低电平,它是TPS63060降压-升压转换器的最小工作输入电压。VCF是备用电容器达到比较器阈值电压时的电压水平。此电压是正常运行时带电备用电容器的最坏情况值。

4.应用实例
在本例中,TPS63060在主电源中断的情况下提供SSD系统的即时备份电源,以防止数据丢失。确保TPS63060的编程输出电压低于系统电压,包括主电源和降压-升压转换器的所有公差。在该示例中,主电源电压为5V。估计总公差为7%,转换器输出电压被编程为4.6 V。恒定的系统功率为4 ms。
计算:
电阻器R1设置流过二极管的预充电电流。当电阻为27 Ω,二极管电压降为1V时,计算出最大预充电电流:

输出电阻分压器用于编程TPS6306060转换器的输出电压。在给定值为R4 = 90.9 kΩ和R5 = 11 kΩ时,计算输出电压:

转换器输入端的电阻分压器用于编程备用电容器的最大电压电平。采用R2 = 1 MΩ、R3 = 110 kΩ、VTHR = 0.99 V、VTHF=0.92V(见TPS25940A数据表),计算VCR和VCF:

在降压-升压转换器效率为90%,最小备用电容器电压为2.5 V的情况下,计算出所需的备用电容器的值:

在这个设计实例中,选择了4个150-μF的电容器来实现所需的备用功率。没有考虑方程5,因为在这个例子中,下降时间的影响可以忽略不计。
5.原理图

最后
以上就是故意毛巾最近收集整理的关于电路方案分析(十六)高效备用电源设计方案的全部内容,更多相关电路方案分析(十六)高效备用电源设计方案内容请搜索靠谱客的其他文章。
发表评论 取消回复