Linux 专题

微服务专题
- 微服务架构有哪些优势?
- 微服务有哪些特点?
- 设计微服务的最佳实践是什么?
- 微服务架构如何运作?
- 微服务架构的优缺点是什么?
- 单片,SOA 和微服务架构有什么区别?
- 在使用微服务架构时,您面临哪些挑战?
- SOA 和微服务架构之间的主要区别是什么?
- 什么是 REST / RESTful 以及它的用途是什么?
- 什么是不同类型的微服务测试?

Kafka 专题
- Kafka 是什么
- 消费者设计
- 如何获取 topic 主题的列表
- 生产者和消费者的命令行是什么?
- 为什么需要消息系统,mysql 不能满足需求吗?
- Zookeeper 对于 Kafka 的作用是什么?
- Kafka 与传统 MQ 消息系统之间有三个关键区别
- 讲一讲 kafka 的 ack的三种机制
- kafka 的高可用机制是什么?
- kafka 如何不消费重复数据?比如扣款,我们不能重复的扣。
- kafka 分布式(不是单机)的情况下,如何保证消息的顺序消费?

Elasticsearch 专题
- Elasticsearch 了解多少,说说你们公司 es 的集群架构,索引数据大小,分片有多少,以及一些调优手段 。
- Elasticsearch 的倒排索引是什么
- Elasticsearch 是如何实现 master 选举的
- 详细描述一下 Elasticsearch 搜索的过程?
- Elasticsearch 是如何实现 Master 选举的?
- 客户端在和集群连接时,如何选择特定的节点执行请求的?
- 在并发情况下,Elasticsearch 如果保证读写一致?
- Elasticsearch 对于大数据量(上亿量级)的聚合如何实现?
- 对于 GC 方面,在使用 Elasticsearch 时要注意什么?
- 如何监控 Elasticsearch 集群状态?

算法专题
- 二分查找
- 冒泡排序算法
- 插入排序算法
- 快速排序算法
- 希尔排序算法
- 归并排序算法
- 桶排序算法
- 基数排序算法
- 剪枝算法
- 回溯算法
- 最短路径算法
- 最小生成树算法
- AES
- RSA
- CRC
- MD5

数据结构专题
- 栈(stack)
- 队列(queue)
- 链表(Link)
- 散列表(Hash Table)
- 排序二叉树
- 前缀树
- 红黑树
- B-TREE
- 位图

Zookeeper 专题
- 什么是Zookeeper?
- Zookeeper 如何保证了分布式一致性特性?
- ZooKeeper 提供了什么?
- 了解ZAB 协议?
- zookeeper 是如何保证事务的顺序一致性的?
- zk 节点宕机如何处理?
- zookeeper 负载均衡和 nginx 负载均衡区别
- 分布式集群中为什么会有 Master?
- Zookeeper 有哪几种几种部署模式?
- 集群支持动态添加机器吗?
- chubby 是什么,和 zookeeper 比你怎么看 ?
- Zookeeper 的 java 客户端都有哪些?
- ZAB 和 Paxos 算法的联系与区别?

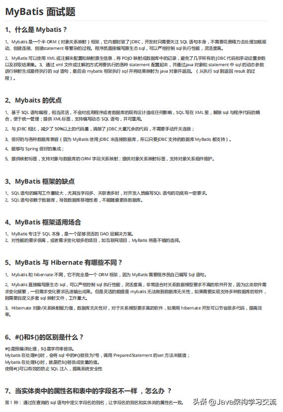
MyBatis 专题

Dubbo 专题
- 服务调用是阻塞的吗?
- 一般使用什么注册中心?还有别的选择吗?
- 服务上线怎么不影响旧版本?
- 如何解决服务调用链过长的问题?
- Dubbo 集群容错有几种方案?
- Dubbo 服务降级,失败重试怎么做?
- Dubbo Monitor 实现原理?
- Dubbo 用到哪些设计模式?
- Dubbo 支持分布式事务吗?
- 说说核心的配置有哪些?
- Dubbo 推荐用什么协议?
- Dubbo SPI 和 Java SPI 区别?
- 为什么要用 Dubbo?
- Dubbo 的整体架构设计有哪些分层?
- 默认使用的是什么通信框架,还有别的选择吗?

RabbitMQ 专题

Spring 专题

SpringCloud 专题

SpringBoot 专题

MongoDB 专题
- mongodb是什么?
- mongodb有哪些特点?
- NoSQL数据库有哪些类型?
- MySQL与MongoDB之间最基本的差别是什么?
- MongoDB成为最好NoSQL数据库的原因是什么?
- 你怎么比较MongoDB、CouchDB及CouchBase?
- 分析器在MongoDB中的作用是什么?
- 如何执行事务/加锁?
- MongoDB支持存储过程吗?如果支持的话,怎么用?

Memcached 专题
- Memcached 是什么,有什么作用?
- Memcached 最大的优势是什么?
- Memcached 服务在企业集群架构中有哪些应用场景?
- Memcached 服务分布式集群如何实现?
- Memcached 服务特点及工作原理是什么?
- 简述 Memcached 内存管理机制原理?
- Memcached 是怎么工作的?
- Memcached 如何实现冗余机制?
- Memcached 如何处理容错的?
- Memcached 的多线程是什么?如何使用它们?
- 如何实现集群中的 Session 共享存储?
- Memcached 与 Redis 的区别

Redis 专题
- 什么是 Redis?
- 使用 Redis 有哪些好处?
- Redis 相比 Memcached 有哪些优势?
- Redis 是单进程单线程的?
- Redis持久化机制
- 缓存雪崩、缓存穿透、缓存预热、缓存更新、缓存降级等问题
- Redis的数据类型,以及每种数据类型的使用场景
- Redis的过期策略以及内存淘汰机制
- Redis 常见性能问题和解决方案?
- 为什么Redis的操作是原子性的,怎么保证原子性的?
- Redis 的持久化机制是什么?各自的优缺点?
- Redis 过期键的删除策略?
- Redis 的回收策略(淘汰策略)?
- Redis 的同步机制了解么?
- 是否使用过 Redis 集群,集群的原理是什么?

MySQL 专题
- 数据库引擎有哪些
- 数据库的三范式是什么
- 常见索引原则有哪些
- 什么是内联接、左外联接、右外联接?
- 并发事务带来哪些问题?
- 事务隔离级别有哪些?MySQL的默认隔离级别是?
- 大表如何优化?
- MySQL 中有哪几种锁?
- MySQL 中有哪些不同的表格?
- 简述在 MySQL 数据库中 MyISAM 和 InnoDB 的区别
- 主键和候选键有什么区别?
- 列对比运算符是什么?
- MySQL 支持事务吗?
- 索引的底层实现原理和优化

JVM 专题
- 怎么获取 Java 程序使用的内存?堆使用的百分比?
- 你能保证 GC 执行吗?
- 解释 Java 堆空间及 GC?
- JRE、JDK、JVM 及 JIT 之间有什么不同?
- 怎样通过 Java 程序来判断 JVM 是 32 位 还是 64位?
- java中会存在内存泄漏吗,请简单描述。
- Java 中堆和栈有什么区别?
- 描述一下 JVM 加载 class 文件的原理机制
- GC 是什么?为什么要有 GC?
- 讲讲JVM的新生代、老年代、永久代、
- JVM双亲委派了解过吗?
- JVM的永久代中会发生垃圾回收么
- 什么是Java虚拟机?为什么Java被称作是“平台无关的编程语言”?

Java并发专题
- 简述一下你对线程池的理解
- Java中实现多线程有几种方法
- 如何停止一个正在运行的线程
- volatile关键字的作用?可以保证有序性吗?
- SynchronizedMap和ConcurrentHashMap有什么区别?
- 说一说自己对于 synchronized 关键字的了解
- 说说自己是怎么使用 synchronized 关键字,在项目中用到了吗synchronized关键字最主要的三种使用方式
- 什么是线程安全?Vector是一个线程安全类吗?
- 讲一下乐观锁、悲观锁、自旋锁
- 死锁与活锁的区别,死锁与饥饿的区别?
- 线程与进程的区别?
- 什么是多线程中的上下文切换?

Java序列化 + 注解 专题

Java IO/NIO + 反射 专题
- Java IO与 NIO的区别
- 字节流与字符流的区别
- 多路复用
- 信号驱动
- 异步同步
- 反射的作用
- 哪里会用到反射机制?
- 反射实现方式
- Java反射类

Java异常处理专题

Java集合/泛型专题
- ArrayList和linkedList的区别
- HashMap和HashTable的区别
- Array与ArrayList有什么不一样?
- 说说List,Set,Map三者的区别
- 什么是Set集合
- Vector( 数组实现、 线程同步)
- 说说LinkList(链表)
- HashMap(数组+链表+红黑树)
- HashTable(线程安全)
- 类型通配符?
- 泛型类
- 什么是TreeSet(二叉树)

最后
码字不易,觉得有帮助的可以帮忙点个赞,让更多有需要的人看到
又是一年求职季,在这里,我为各位准备了一套Java程序员精选高频面试笔试真题,来帮助大家攻下BAT的offer,题目范围从初级的Java基础到高级的分布式架构等等一系列的面试题和答案,用于给大家作为参考,需要的可以戳这里免费领取,以下是部分内容截图
- 泛型类
- 什么是TreeSet(二叉树)
[外链图片转存中…(img-b9No5FMf-1626861118477)]
最后
码字不易,觉得有帮助的可以帮忙点个赞,让更多有需要的人看到
又是一年求职季,在这里,我为各位准备了一套Java程序员精选高频面试笔试真题,来帮助大家攻下BAT的offer,题目范围从初级的Java基础到高级的分布式架构等等一系列的面试题和答案,用于给大家作为参考,需要的可以戳这里免费领取,以下是部分内容截图

最后
以上就是畅快网络最近收集整理的关于java开发和前端开发的区别,纯干货的全部内容,更多相关java开发和前端开发内容请搜索靠谱客的其他文章。
本图文内容来源于网友提供,作为学习参考使用,或来自网络收集整理,版权属于原作者所有。
发表评论 取消回复