今天咱们分享一下滤波器的设计吧!!!!只要求会用就好了。
下面全部用10KHz的-3dB分界点来展示。
电容一般为100pF-0.1uF,遇到电阻过大过小重选电容!!!
废话不多说,低通滤波器上图:

第一步:
选择C2的大小
第二步:
计算C3=2*C2
第三步:
计算R1=R2=1/(2*1.414*π*C2*f)(f是你想要的频率)
第四步:
选择C1和C4,为C1的100-1000倍,很多经验用10uF
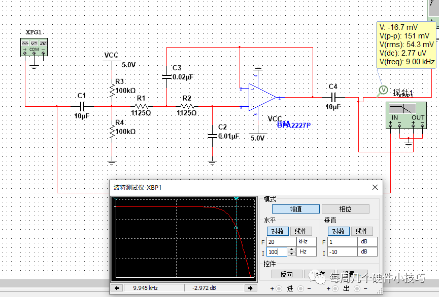
设计完成啦!!!!那么我仿真给大家看看:

按步骤来的,这个大家都看得懂吧!
第一步
最后
以上就是独特斑马最近收集整理的关于π型滤波器 计算_滤波器的设计__高通、低通的全部内容,更多相关π型滤波器内容请搜索靠谱客的其他文章。
本图文内容来源于网友提供,作为学习参考使用,或来自网络收集整理,版权属于原作者所有。
发表评论 取消回复