基本电路形式
基本电路形式如下图所示:

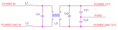
直流电源EMI滤波器的典型电路形式
其中Cx1和Cx2为差模电容,典型的取值范围为0.047uF~0.47uF,需满足耐压值的要求。L1和L2为差模电感,对称取值,设其电感值为Ld。L3是共模电感,设其电感值为Lc,取值一般为1~10mH,对于差模信号,共模电感会有一个泄露电感Llkg。Cy1、Cy2为共模电容,对称取值,一般取值低于4000pF,典型值是1000pF,有一定的耐压值要求。如下图所示为该滤波器的等效电路:

EMI滤波器的等效电路
滤波器的器件
差模电容器
差模电容器又称为X电容器。在EMI滤波器的实际应用中,X电容器接在直流电源的正负极之间,它上面除了加有电源的额定电压之外,还会叠加上正负极之间的各种EMI信号的峰值电压。对于交流场合有明确的安全等级要求,而在低压直流的情况下,尤其是DC 60V以下的直流供电电源,本身就属于安全极低电压的范围,因此对X电容没有安全等级的要求;但从设备稳定运行的角度看,应选用耐压值高的电容器。
共模电容器
共模电容器又称Y电容器。对于Y电容,除了耐压值的要求外,还有漏电流的要求。各种安全标准对于交流供电设备中的Y电容器产生的漏电流的大小都有明确规定,最大不能超过3.5mA;对于直流供电设备,没有说明。在进行容值选择时,为有一定的高频特性,容值不应很大。
差模电感
差模电感可以更好地损耗差模噪声。但对于一定电感的差模电感器,为了避免磁芯饱和,必须使用低磁导率的磁芯。
共模电感
共模电感串联在供电线路上,同时抑制每根导线对地的共模高频噪声,而对于差模电流则没有影响。通常是把两个相同的线圈绕在同一个铁氧体环上,铁氧体磁损较小,绕制的方法使得两线圈在流过共模电流时磁芯中的磁通相互叠加,从而具有相当大的电感量,对共模电流起到抑制作用,而当两线圈流过差模电流时磁环中的磁通相互抵消,几乎没有电感量,所以对差模电流没有损耗。
直流电源滤波器的安装
设计制造好的EMI滤波器也可能因为安装不妥而降低它的性能。直流电源EMI滤波器应该紧挨电源入口放置,如果有金属外壳,应与安全地紧密接触,直流接触电阻小于2.5mΩ。当有防护和保护电路时,防护保护电路应该放在滤波器之前,但未滤波线路的物理长度应该尽量短,当物理长度无法减小时,则应该考虑将防护电路、保护电路和滤波器一起集中放置在一个金属盒体内部,达到将源端与负载端隔离的目的。
另外,整理了一些电子工程类的资料,分享给大家,目前有模拟电路、单片机、C语言、PCB设计、电源相关、FPGA、EMC、物联网、Linux相关学习资料,还有针对大学生的资料包,后续还会有更多资料分享给大家,助力大家学习,成就梦想~链接可在往期文章中找(在文章的最后有链接)~
模拟电路设计的九个级别,你是模电几段?
最后
以上就是忐忑小馒头最近收集整理的关于模拟电路设计(39)---一文搞懂直流电源EMI滤波器基本电路形式滤波器的器件直流电源滤波器的安装的全部内容,更多相关模拟电路设计(39)---一文搞懂直流电源EMI滤波器基本电路形式滤波器内容请搜索靠谱客的其他文章。
发表评论 取消回复