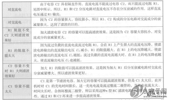
1.典型π型RC滤波电路
图7-27所示是典型的兀型RC滤波电路。电路中的Cl、C2是两只滤波电容,Rl是滤波电阻,Cl、Rl和C2构成一节π型RC滤波电路。由于这种滤波电路的形式如同字母π且采用了电阻、电容,所以称为π型RC滤波电路。ADP3211AMNG从电路中可以看出,π型RC滤波电路接在整流电路的输出端。
这一电路的滤波原理是:从整流电路输出的电压首先经过Cl的滤波,将大部分的交流成分滤除,见图中的交流电流示意图。

经过Cl滤波后的电压,再加到由Rl和02构成的滤波电路中,电容C2进一步对交流成分进行滤波,有少量的交流电流通过C2到达地线,见图中的电流所示。


这一滤波电路中共有两个直流电压输出端,分别输出U01、U02两个直流电压。其中,U01只经过电容Cl滤波ÿ
最后
以上就是开放金鱼最近收集整理的关于[转]四种π型RC滤波电路的全部内容,更多相关[转]四种π型RC滤波电路内容请搜索靠谱客的其他文章。
本图文内容来源于网友提供,作为学习参考使用,或来自网络收集整理,版权属于原作者所有。
发表评论 取消回复