该书作者是吉姆·洛尔和托尼·施瓦茨,感谢他们让我看到如此精彩的书。
我喜欢观察自己,但是总是觉得雾里看花,看不透。生活、工作、年龄等无形的压力也让我觉得颇为焦虑和难受,但是又无力施为。我以为是我自己的时间管理做的不够好才让自己的时间总是捉襟见肘,想做的事情总是一拖再拖,想学的东西一直没法开动。看完这本书后,我得到一些启示,原来我的“观我”做的还不够好,精力管理有问题才让我实践起来那么痛苦,失败了数次,对我的自信心造成颇大打击。读完书后我意识到我就是作者说的那类人,心里排斥那个不完美的自己,便无视它们,总是掩耳盗铃,试图粉饰太平,这些做法造成我的精力的大量消耗(作者提出抵抗消极情绪会消耗大量精力)。
《精力管理》提出接受自己的不完美,正视它,改正它。比如我觉得我不够聪明、没毅力、拖延、虎头蛇尾(目标切割与精力管理不到位,最后总是因为疲乏而不了了之)、急躁、没耐心、自卑、害怕变化,既然它们真实存在,那我就看的它们,接纳它们的存在,通过积极的仪式习惯去修正它们即可。同时,我也有很多美好的一面,比如善于钻研,热情,待人真诚,好学上进,有爱心,好奇心旺盛,喜欢折腾自己,敢于突破舒适区以及非常爱自己的家人等,它们构成了我光的一面,那我就继续保持即可。
目前我使用科斯特·扬的《如何高效学习》结合本书培养自己高效学习和产出的能力,同时正在纠正晚睡晚起的不良习惯,二者都有了起色,这让我受到很大鼓舞,非常开心。
我花费数个小时梳理出这份读书笔记,算是读完这本书的第一个产出,同时也是我踏向写博客这个伟大征程迈出的第一步。
精力管理的最高效表现是全情投入,它在工作和私人生活之间画上清晰的分界线,让人全心投入每项任务,从根本上改变人们的生活方式。精力管理提出管理精力而非时间,通过建立积极的仪式习惯实现高效的精力管理,从而获得全情投入的能力。高效的精力管理对于建立高产出的全情投入起到至关重要的作用,那么精力哪里来的呢?作者提出四个精力源、四条关键的精力管理原则以及建立积极的仪式习惯的三个重要步骤。
我以思维导图的形式完成的这篇笔记流,按照下面四个问题的顺序来为这篇读书笔记划分模块:
1、什么是精力管理,它如何运作?
2、如何做到全情投入?
3、如何管理四项精力源?
4、如何建立积极的仪式习惯?
一、什么是精力管理,它如何运作?

二、如何做到全情投入?

三、如何管理四项精力源?(体能、情感、思维、意志)
体能

情感

思维

意志

图5

四、如何建立积极的仪式习惯?


图1

图2

图3

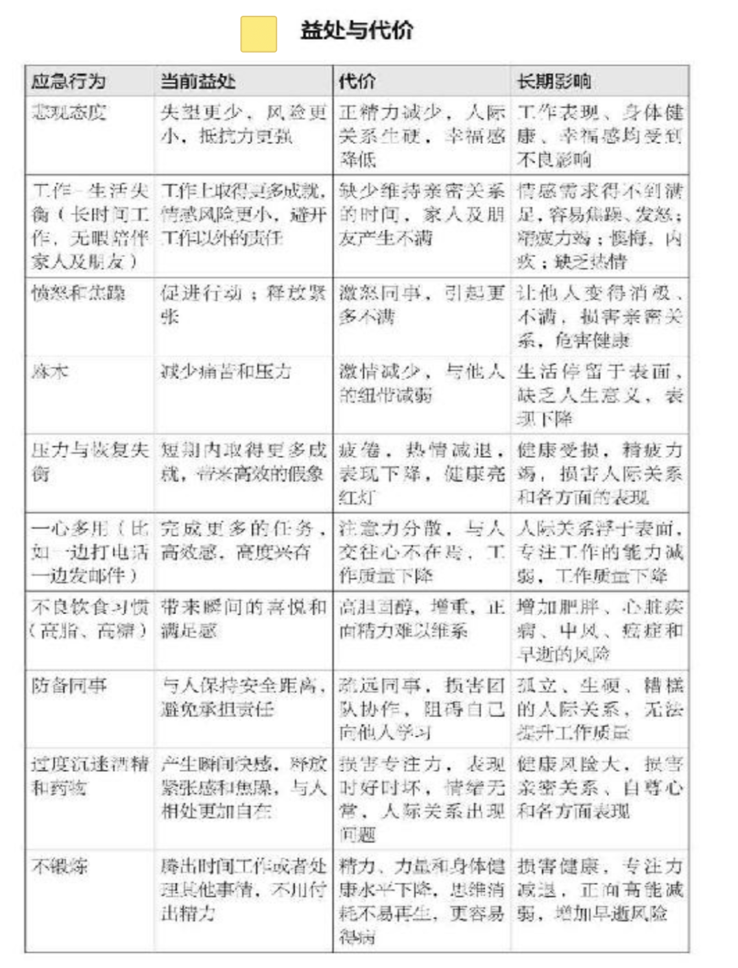
附图:如何在困境中全情投入?

附件:个人精力管理计划表
版权声明:本文为博主(Teressa梅)原创文章,未经博主允许不得转载。 https://blog.csdn.net/xueyingpiaoran/article/details/88888635
最后
以上就是阳光大象最近收集整理的关于《精力管理》读书笔记 的全部内容,更多相关《精力管理》读书笔记 内容请搜索靠谱客的其他文章。
发表评论 取消回复