12、ADS使用记录之功分器设计
基于ADS2022
参考的书籍是卢益锋老师的ADS射频电路设计与仿真学习笔记
前置教程:
01、ADS使用记录之新建工程
02、ADS使用记录之导入各类仿真模型导入
03、ADS使用记录之DC仿真控制器的使用
04、ADS使用记录之S仿真控制器的使用&椭圆低通滤波器设计
05、ADS使用记录之集总参数匹配
06、ADS使用记录之分布式参数匹配
07、ADS使用记录之匹配Q值-宽带与窄带
08、ADS使用记录之低通滤波器设计与优化
09、ADS使用记录之滤波器自动设计
10、ADS使用记录之设计高低阻抗滤波器(含版图仿真)
11、ADS使用记录之LNA设计
0、设计资源(ADS工程)
ADS威尔金森功分器设计
1、设计指标
中心频率:2.4GHZ
2、原理图设计
新建原理图,命名为SCH1:

在工具栏中搜索并找到Passive Circuit DG-Microstrip Circuits

插入板材控件MSUB,设置板材为FR4的参数,板材厚度20mil:

在下方找到威尔金森功分器并插入:


双击控件设置参数,设置的参数如下:

F:中心频率
DeltaF:带宽
Z0:传输线阻抗
Response Type:响应类型(可选切比雪夫、一般等等)
N:功分器的级数,如果需要较大带宽可能需要多级功分器来实现,为0表示自动设置(根据要求)
Rmax:输入端最大的回波损耗系数,越小性能越好
Wgap:威尔金森功分器隔离电阻处的宽度,如果使用0805的电阻可设置为80mil,0603可设置为60mil
Delta为微调系数,在可通过调整此系数微调功分器性能
全部参数设置完成后再design guide中找到无源电路选项(passive circuit)

选择第一个无源电路控制窗口:

在design assistant中找到design按钮并点击:

设计完成后深入电路图查看,得到功分器的电路图:


回到主原理图,插入50欧姆端口:

插入S仿真控件,合理设置参数:

点击仿真按钮,查看参数,首先查看S11参数,发现中心频率偏大:

对威尔金森功分器的delta进行修改,不断查看参数,发现在Delta=30mil时,S11的中心频率为2.4Ghz,最为适合此次设计:


查看S21、S31等参数,S21、S31几乎重合,表示系统的等分性能很好,输出约为-3db,符合等分理论:

查看S32参数,虽然中心频率不在2.4Ghz,但是在2.4G时隔离度较好:

此时也可以在无源电路设计的控制窗口找到无源电路仿真选项:

合理设置仿真参数后点击仿真,弹出窗口,窗口显示了设计的器件的各种性能,与之前原理图仿真的几乎一致:

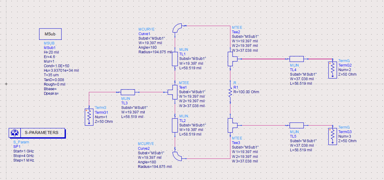
上面的原理图只有功分器,我们还要手动添加前后一段的连接线,新建原理图,将之前的功分器、S参数仿真器、板材参数复制进去,并在前后添加一些:

再次进行仿真,依旧具有较好的性能:

3、版图仿真
选中layout点击产生电路图:

在版图中找到EM设置并新建EM设置:


找到板材选项,新建板材FR4:

设置相关参数(板材高度等):

下面设置仿真频率参数:

设置输出(所有产生的频率都输出):

设置输出EMmodel:

之前产生版图得到的电路板如下所示:

删除电阻并插入端口:

回到EM设置点击仿真:

仿真完成后在EM设置点击Symbol按钮:

点击右下角的蓝绿色图标;

按照如下方式设置并点击确定:

得到版图:

新建原理图,命名为co_simulation,从库中插入刚才生成的symbol:

设置此图的仿真属性:


添加电阻与端口,设置S参数扫描与版图仿真时一致:

进行仿真,观察结果:

下面把电阻换成实际的0805电阻:

再次进行仿真,发现此时性能更差了:

最后
以上就是年轻超短裙最近收集整理的关于12、ADS使用记录之功分器设计的全部内容,更多相关12、ADS使用记录之功分器设计内容请搜索靠谱客的其他文章。
发表评论 取消回复