利用matlab绘图时有时需要在图中标注公式,或在图片title、坐标轴名称也包括公式之类的,使用这种方法都可以进行添加。
通常直接编辑只能识别k_1 beta之类的word公式中直接可输入的那种,较为复杂的公式(尤其是分式)使用LaTeX编译是非常好的选择。
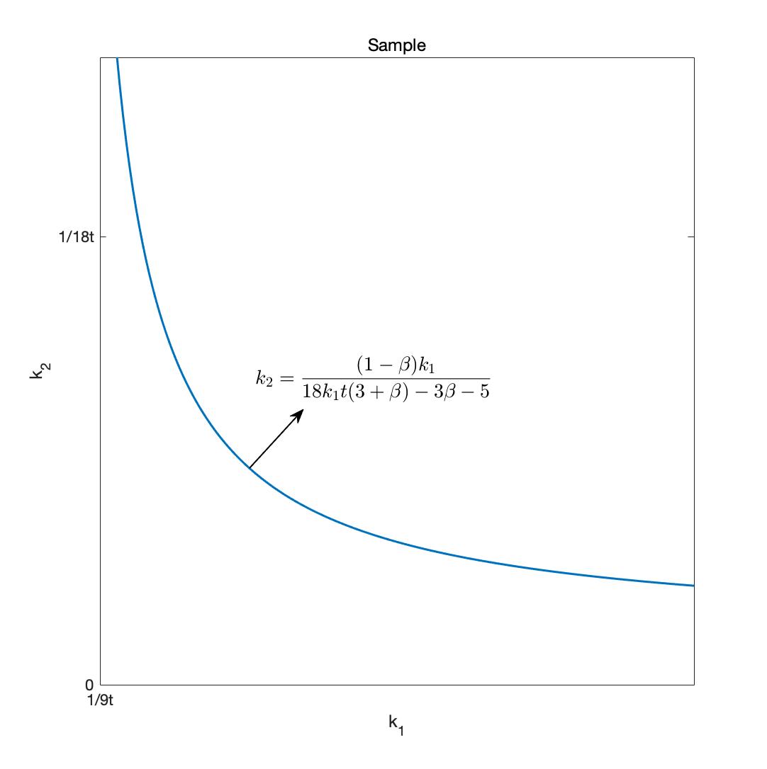
以添加文本框为例:
h=text(1,1,'$$ k_2=frac{(1-beta) k_{1}}{18 k_{1} t(3+beta)-3 beta-5} $$');%B
set(h,'Interpreter','latex');
表示在坐标(1,1)添加文本框,框内内容为k_2=frac{(1-beta) k_{1}}{18 k_{1} t(3+beta)-3 beta-5},使用LaTeX代码,用set函数进行设置。
效果如图所示

注意:
- LaTeX代码两边一定要添加$$;
- title等函数的用法类似;
- 绘图可以通过“图窗属性”进入再进行编辑。
另一种方法:
画了这么久图,发现其实在matlab绘图中,如果仅为了快速的添加元素打开“图窗属性”是更好的选择(尤其是对于不喜欢代码的人)。比如说,这里提到的问题,同样可以通过打开图窗在图上直接添加“文本框”解决,框中输入$$ k_2=frac{(1-beta) k_{1}}{18 k_{1} t(3+beta)-3 beta-5} $$ ,一定记得两边的$$,最后右键选择“解释器”——“latex”即可。
缺点:不同图窗之间不可以复制,代码你想画哪到哪。
总体来说,代码适合的是批量规范化的工作,如果仅仅是个例,使用这种方法不仅入门门槛低,效率也会高很多。
最后
以上就是迷人灰狼最近收集整理的关于【Matlab】在Matlab绘图中添加数学公式(分式等)(LaTaX)的全部内容,更多相关【Matlab】在Matlab绘图中添加数学公式(分式等)(LaTaX)内容请搜索靠谱客的其他文章。
本图文内容来源于网友提供,作为学习参考使用,或来自网络收集整理,版权属于原作者所有。
发表评论 取消回复