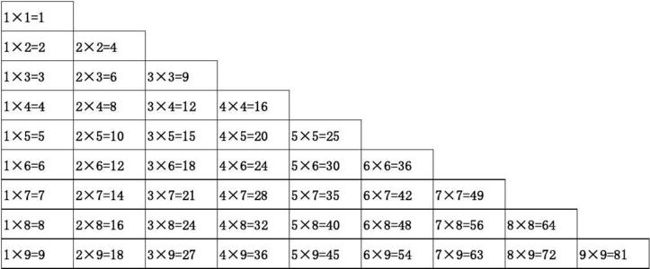
- 实战一:打印九九乘法表
先明确我们输出的样子,是九行九列的乘法表

要使用几个变量?行和列共两个
行一共9行,列也是9列
大循环是行 ,小循环是列。每一行中,列值<=行值
row = 1
while row <= 9: #大循环,行遍历
col = 1
while col <= row: #小循环,列遍历。为了每一行当中列小于行数
print('{}*{}={}'.format(row,col,row*col),end=' ')#print默认打印完一次换行,加入end=' '就不换行了
col += 1
pass
print()# 打印空白,换行的作用
row +=1
pass
2. 用*打印直角三角形
同九九乘法表
row = 1
while row <= 7:
j = 1
while j <= row:
print('*',end='')
j+=1
pass
print()
row+=1
pass
结果为:
*
**
***
****
*****
******
*******
如果输出倒三角形:
row = 7
while row >= 1:
j = 1
while j <= row:
print('*',end='')
j+=1
pass
print()
row -=1
pass
*******
******
*****
****
***
**
*
可以看得出,要认真分析要求,几个变量,怎么循环,条件表达式怎么写至关重要。
3. 打印等腰三角形
row = 1
while row <=5: #控制打每一行
j = 1
while j <= 5-row: #控制打印空格
print(' ',end='')
j+=1
pass
k = 1
while k <= 2*row-1: #控制打印*
print('*',end='')
k += 1
pass
print()
row += 1
pass
- 打印1-200之间所有的偶数
偶数是可以被2整除的数,即余数为0则为偶数
sum = 0
for i in range(1,201):
if i%2 == 0:
print(i,end='')
sum += i
print()
print('sum={}'.format(sum))
结果为:
2468101214161820222426283032343638404244464850525456586062646668707274767880828486889092949698100102104106108110112114116118120122124126128130132134136138140142144146148150152154156158160162164166168170172174176178180182184186188190192194196198200
sum=10100

age = 22
i = 0
while i <= 2:
your1 = int(input('请输入你要猜测的年龄'))
if your1 == age:
print('你猜对啦')
break
else:
print('猜错啦')
i +=1
if i == 3:
your2 = input('超过三次了,请问还需要玩吗?【玩:Y,不玩:N】')
if your2 == 'Y' or your2 == 'y':
i = 0
pass
elif your2 == 'N' or your2 == 'n':
break
pass
else:
print('您输入有误,强制退出了')
break
pass
结果为:
请输入你要猜测的年龄1
猜错啦
请输入你要猜测的年龄2
猜错啦
请输入你要猜测的年龄3
猜错啦
超过三次了,请问还需要玩吗?【玩:Y,不玩:N】y
请输入你要猜测的年龄
学到知识点:!!!重置while条件表达式中的值,可以使循环根据我们的需要一直循环。此用处for做不到!!!(原因看day2)
补充while true用法
祥见while true
最后
以上就是复杂仙人掌最近收集整理的关于嵌套循环实战例子(if while for)补充while true用法的全部内容,更多相关嵌套循环实战例子(if内容请搜索靠谱客的其他文章。
本图文内容来源于网友提供,作为学习参考使用,或来自网络收集整理,版权属于原作者所有。
发表评论 取消回复