文章目录
- 详细步骤
- 加密算法
- 对秘钥的处理
- 对明文的处理
- f函数
- 解密算法
- 代码实现
- 源代码
- 运行结果
详细步骤
(为了方便程序debug的时候对每一步进行检查,因此本文将会对算法中每一步都给出详细的结果,输出位置也在代码中以注释的方式给出,请放心食用)加密过程使用下面这个例子:
明文:P = 0123456789ABCDEF
密钥:K = 133457799BBCDFF1
密文:C = 85E813540F0AB405
加密算法
对秘钥的处理
将密钥K转换为二进制
K = 00010011 00110100 01010111 01111001 10011011 10111100 11011111 11110001
将K进行PC-1变换,PC-1表格为:
PC-1
57 49 41 33 25 17 9
1 58 50 42 34 26 18
10 2 59 51 43 35 27
19 11 3 60 52 44 36
63 55 47 39 31 23 15
7 62 54 46 38 30 22
14 6 61 53 45 37 29
21 13 5 28 20 12 4
具体方法为:由于表格中的第一位为57,所以将新密钥的第一位换为旧密钥的第57位,同理,第二位为旧密钥的第49位,以此类推,由于PC-1表格中只有48位数据,因此变换过之后会丢弃8位,得到的新密钥为:
K = 1111000 0110011 0010101 0101111 0101010 1011001 1001111 0001111
将新密钥按28位一组拆分为C0和D0两部分
C0 = 1111000 0110011 0010101 0101111
D0 = 0101010 1011001 1001111 0001111
创建与C0和D0相同长度的16组Cn、Dn,对于每一组Ci、Di,都是由Ci-1、Di-1左移得到的,每次左移的位数由以下数组确定
MOVE[16] = {1, 1, 2, 2, 2, 2, 2, 2, 1, 2, 2, 2, 2, 2, 2, 1};
如果移位数位1,则将C(D)i-1除第一位之外的所有为左移一位,最后一位等于第一位,一位次数为2则向前移动两位,最后两位等于C(D)i-1前两位,对于例子中的明文,其经过处理之后的C和D见下表所示
C0 = 1111000011001100101010101111 D0 = 0101010101100110011110001111
C1 = 1110000110011001010101011111 D1 = 1010101011001100111100011110
C2 = 1100001100110010101010111111 D2 = 0101010110011001111000111101
C3 = 0000110011001010101011111111 D3 = 0101011001100111100011110101
C4 = 0011001100101010101111111100 D4 = 0101100110011110001111010101
C5 = 1100110010101010111111110000 D5 = 0110011001111000111101010101
C6 = 0011001010101011111111000011 D6 = 1001100111100011110101010101
C7 = 1100101010101111111100001100 D7 = 0110011110001111010101010110
C8 = 0010101010111111110000110011 D8 = 1001111000111101010101011001
C9 = 0101010101111111100001100110 D9 = 0011110001111010101010110011
C10 = 0101010111111110000110011001 D10 = 1111000111101010101011001100
C11 = 0101011111111000011001100101 D11 = 1100011110101010101100110011
C12 = 0101111111100001100110010101 D12 = 0001111010101010110011001111
C13 = 0111111110000110011001010101 D13 = 0111101010101011001100111100
C14 = 1111111000011001100101010101 D14 = 1110101010101100110011110001
C15 = 1111100001100110010101010111 D15 = 1010101010110011001111000111
C16 = 1111000011001100101010101111 D16 = 0101010101100110011110001111
将每对CD从n=1到n=16按照CnDn的方式拼接,并经过PC-2表格变换之后形成密钥Kn,PC-2表格如下
PC-2
14 17 11 24 1 5
3 28 15 6 21 10
23 19 12 4 26 8
16 7 27 20 13 2
41 52 31 37 47 55
30 40 51 45 33 48
44 49 39 56 34 53
46 42 50 36 29 32
最终形成的秘钥K1到K16为
K1 = 000110 110000 001011 101111 111111 000111 000001 110010
K2 = 011110 011010 111011 011001 110110 111100 100111 100101
K3 = 010101 011111 110010 001010 010000 101100 111110 011001
K4 = 011100 101010 110111 010110 110110 110011 010100 011101
K5 = 011111 001110 110000 000111 111010 110101 001110 101000
K6 = 011000 111010 010100 111110 010100 000111 101100 101111
K7 = 111011 001000 010010 110111 111101 100001 100010 111100
K8 = 111101 111000 101000 111010 110000 010011 101111 111011
K9 = 111000 001101 101111 101011 111011 011110 011110 000001
K10 = 101100 011111 001101 000111 101110 100100 011001 001111
K11 = 001000 010101 111111 010011 110111 101101 001110 000110
K12 = 011101 010111 000111 110101 100101 000110 011111 101001
K13 = 100101 111100 010111 010001 111110 101011 101001 000001
K14 = 010111 110100 001110 110111 111100 101110 011100 111010
K15 = 101111 111001 000110 001101 001111 010011 111100 001010
K16 = 110010 110011 110110 001011 000011 100001 011111 110101
密钥处理的流程图:

对明文的处理
将16位明文M转化为64位2进制,并按照32位一组分成L(left)和R(right)两部分
M = 0000 0001 0010 0011 0100 0101 0110 0111 1000 1001 1010 1011 1100 1101 1110 1111
L = 0000 0001 0010 0011 0100 0101 0110 0111
R = 1000 1001 1010 1011 1100 1101 1110 1111
对明文M进行IP(Initial permutation)表格变换,具体方式与PC变换一样,之后形成的数据为:
IP = 1100 1100 0000 0000 1100 1100 1111 1111 1111 0000 1010 1010 1111 0000 1010 1010
将64位的IP按照32位一组分成左半边的L0和右半边的R0,对于例子,我们得到
L0 = 1100 1100 0000 0000 1100 1100 1111 1111
R0 = 1111 0000 1010 1010 1111 0000 1010 1010
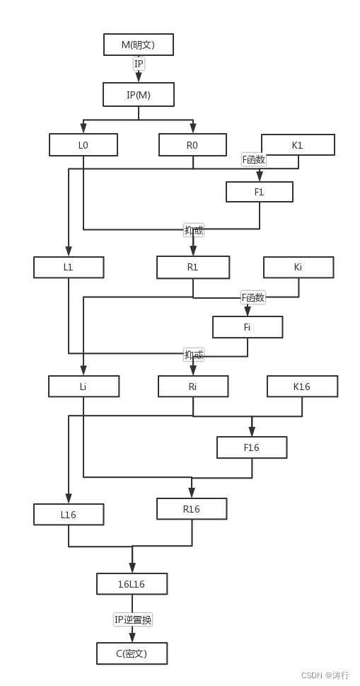
接着进行16轮Feistel循环,对1≤n≤16,使用一个函数f。函数f输入两个区块——一个32位的数据区块和一个48位的秘钥区块Kn ——输出一个32位的区块。让n从1循环到16,计算
Ln = Rn-1
Rn = Ln-1 ⊕ f(Rn-1, Kn)
流程图如下

下面针对f函数进行详细说明
f函数
对f函数,输入的R为32位,而K是48位,因此需要对R进行扩展,具体方法为通过E表格的变换
E表
32 1 2 3 4 5
4 5 6 7 8 9
8 9 10 11 12 13
12 13 14 15 16 17
16 17 18 19 20 21
20 21 22 23 24 25
24 25 26 27 28 29
28 29 30 31 32 1
E( R)的第一位来自R的第32位,E( R)的第2位来自R的第1位,以此类推,对例子中的R,给出所有扩展后的结果如下:
E(R1): 011110100001010101010101011110100001010101010101
E(R2): 011101011110101001010100001100001010101000001001
E(R3): 111001011000000000000010101110101110100001010011
E(R4): 010100000100001011111000000001010111111110101001
E(R5): 101110101110100100000100000000000000001000001010
E(R6): 110001010100001001011111110100001100000110101111
E(R7): 111101010010101100001111111001011010101101010011
E(R8): 000000001100001001010101010111110100000010100000
E(R9): 011010101010101101010010101001010111110010100001
E(R10): 000100001000001111111001011000001100001111110100
E(R11): 010110101111111010101011111010101111110110100101
E(R12): 011000001010101111110000000111111000001111110001
E(R13): 001110101011110111111010100011110000001011110000
E(R14): 000011110001011000000110100010101010101011110100
E(R15): 111000000101010001011001010010101100000001011011
E(R16): 001000000110101000000100000110100100000110101000
得到E( R)之后,与K按位异或得到Kn ⊕ E(Rn-1),下表为每次抑或之后得到的结果
E(R1) XOR K1 = 011000010001011110111010100001100110010100100111
E(R2) XOR K2 = 000011000100010010001101111010110110001111101100
E(R3) XOR K3 = 101100000111110010001000111110000010011111001010
E(R4) XOR K4 = 001000101110111100101110110111100100101010110100
E(R5) XOR K5 = 110001100000010100000011111010110101000110100010
E(R6) XOR K6 = 101001101110011101100001100000001011101010000000
E(R7) XOR K7 = 000110011010111110111000000100111011001111101111
E(R8) XOR K8 = 111101110100100001101111100111100111101101011011
E(R9) XOR K9 = 100010100111000010111001010010001001101100100000
E(R10)XOR K10 = 101000010111000010111110110110101000010110111011
E(R11)XOR K11 = 011110111010000101111000001101000010111000100011
E(R12)XOR K12 = 000101011101101000000101100010111110010000011000
E(R13)XOR K13 = 101011010111100000101011011101011011100010110001
E(R14)XOR K14 = 010100000101010110110001011110000100110111001110
E(R15)XOR K15 = 010111111100010111010100011101111111111101010001
E(R16)XOR K16 = 111010110101011110001111000101000101011001011101
抑或后的结果将经过S盒处理,首先给出8个S盒(对于每个S盒,行号和列号都从0开始计算):
S-Box
S1
14 4 13 1 2 15 11 8 3 10 6 12 5 9 0 7
0 15 7 4 14 2 13 1 10 6 12 11 9 5 3 8
4 1 14 8 13 6 2 11 15 12 9 7 3 10 5 0
15 12 8 2 4 9 1 7 5 11 3 14 10 0 6 13
S2
15 1 8 14 6 11 3 4 9 7 2 13 12 0 5 10
3 13 4 7 15 2 8 14 12 0 1 10 6 9 11 5
0 14 7 11 10 4 13 1 5 8 12 6 9 3 2 15
13 8 10 1 3 15 4 2 11 6 7 12 0 5 14 9
S3
10 0 9 14 6 3 15 5 1 13 12 7 11 4 2 8
13 7 0 9 3 4 6 10 2 8 5 14 12 11 15 1
13 6 4 9 8 15 3 0 11 1 2 12 5 10 14 7
1 10 13 0 6 9 8 7 4 15 14 3 11 5 2 12
S4
7 13 14 3 0 6 9 10 1 2 8 5 11 12 4 15
13 8 11 5 6 15 0 3 4 7 2 12 1 10 14 9
10 6 9 0 12 11 7 13 15 1 3 14 5 2 8 4
3 15 0 6 10 1 13 8 9 4 5 11 12 7 2 14
S5
2 12 4 1 7 10 11 6 8 5 3 15 13 0 14 9
14 11 2 12 4 7 13 1 5 0 15 10 3 9 8 6
4 2 1 11 10 13 7 8 15 9 12 5 6 3 0 14
11 8 12 7 1 14 2 13 6 15 0 9 10 4 5 3
S6
12 1 10 15 9 2 6 8 0 13 3 4 14 7 5 11
10 15 4 2 7 12 9 5 6 1 13 14 0 11 3 8
9 14 15 5 2 8 12 3 7 0 4 10 1 13 11 6
4 3 2 12 9 5 15 10 11 14 1 7 6 0 8 13
S7
4 11 2 14 15 0 8 13 3 12 9 7 5 10 6 1
13 0 11 7 4 9 1 10 14 3 5 12 2 15 8 6
1 4 11 13 12 3 7 14 10 15 6 8 0 5 9 2
6 11 13 8 1 4 10 7 9 5 0 15 14 2 3 12
S8
13 2 8 4 6 15 11 1 10 9 3 14 5 0 12 7
1 15 13 8 10 3 7 4 12 5 6 11 0 14 9 2
7 11 4 1 9 12 14 2 0 6 10 13 15 3 5 8
2 1 14 7 4 10 8 13 15 12 9 0 3 5 6 11
具体步骤如下:将每轮迭代得到的E(R ) ⊕+ K 的48位按每6位一组分成8组,得到8组6位2进制数据,对于每一组6位2进制数据(以011001为例)做如下处理:取第一位和最后以为二进制数据合并构成一个新的二进制数(01)作为行号(1),二三四五位构成一个新的二进制数(1000)作为列号(8),用行号和列号去寻找S盒中对应的数字(10),形成新的二进制数(1010)作为压缩后的新数。每一轮迭代后得到的E(R ) ⊕ K分成8组后按顺序分别经过8个S盒压缩,得到的新的32位的二进制数即为经过S盒压缩的结果。对例子中的数进行S盒压缩得到的结果为:
S1: 01011100100000101011010110010111
S2: 11111000110100000011101010101110
S3: 00100111000100001110000101101111
S4: 00100001111011011001111100111010
S5: 01010000110010000011000111101011
S6: 01000001111100110100110000111101
S7: 00010000011101010100000010101101
S8: 01101100000110000111110010101110
S9: 00010001000011000101011101110111
S10:11011010000001000101001001110101
S11:01110011000001011101000100000001
S12:01111011100010110010011000110101
S13:10011010110100011000101101001111
S14:01100100011110011001101011110001
S15:10110010111010001000110100111100
S16:10100111100000110010010000101001
对于每个32位的S盒输出的结果,再进行一次P变换就是f函数最终的结果了,P表如下:
P
16 7 20 21
29 12 28 17
1 15 23 26
5 18 31 10
2 8 24 14
32 27 3 9
19 13 30 6
22 11 4 25
具体操作步骤与IP和E表类似,最终生成的16个f函数的结果为:
F[1]: 00100011010010101010100110111011
F[2]: 00111100101010111000011110100011
F[3]: 01001101000101100110111010110000
F[4]: 10111011001000110111011101001100
F[5]: 00101000000100111010110111000011
F[6]: 10011110010001011100110100101100
F[7]: 10001100000001010001110000100111
F[8]: 00111100000011101000011011111001
F[9]: 00100010001101100111110001101010
F[10]: 01100010101111001001110000100010
F[11]: 11100001000001001111101000000010
F[12]: 11000010011010001100111111101010
F[13]: 11011101101110110010100100100010
F[14]: 10110111001100011000111001010101
F[15]: 01011011100000010010011101101110
F[16]: 11001000110000000100111110011000
f函数的流程图如下:

f函数之后,回到Feistel循环,继续L和F的按位异或,每一步得出的Rn和Ln为:
L[1]: 11110000101010101111000010101010 R[1]: 11101111010010100110010101000100
L[2]: 11101111010010100110010101000100 R[2] : 11001100000000010111011100001001
L[3]: 11001100000000010111011100001001 R[3]: 10100010010111000000101111110100
L[4]: 10100010010111000000101111110100 R[4]: 01110111001000100000000001000101
L[5]: 01110111001000100000000001000101 R[5]: 10001010010011111010011000110111
L[6]: 10001010010011111010011000110111 R[6]: 11101001011001111100110101101001
L[7]: 11101001011001111100110101101001 R[7]: 00000110010010101011101000010000
L[8]: 00000110010010101011101000010000 R[8]: 11010101011010010100101110010000
L[9]: 11010101011010010100101110010000 R[9]: 00100100011111001100011001111010
L[10]: 00100100011111001100011001111010 R[10]: 10110111110101011101011110110010
L[11]: 10110111110101011101011110110010 R[11]: 11000101011110000011110001111000
L[12]: 11000101011110000011110001111000 R[12]: 01110101101111010001100001011000
L[13]: 01110101101111010001100001011000 R[13]: 00011000110000110001010101011010
L[14]: 00011000110000110001010101011010 R[14]: 11000010100011001001011000001101
L[15]: 11000010100011001001011000001101 R[15]: 01000011010000100011001000110100
L[16]: 01000011010000100011001000110100 R[16]: 00001010010011001101100110010101
对最终生成的L16和R16,按照R16L16的方式将其拼接成64位的新二进制数,然后对其执行IP逆置换,IP逆置换表如下所示:
IP-1
40 8 48 16 56 24 64 32
39 7 47 15 55 23 63 31
38 6 46 14 54 22 62 30
37 5 45 13 53 21 61 29
36 4 44 12 52 20 60 28
35 3 43 11 51 19 59 27
34 2 42 10 50 18 58 26
33 1 41 9 49 17 57 25
R16L16与最终结果为:
R16L16 = 00001010 01001100 11011001 10010101 01000011 01000010 00110010 00110100
IP-1 = 10000101 11101000 00010011 01010100 00001111 00001010 10110100 00000101
将IP-1转换为16进制为:85E813540F0AB405,这就是加密之后的密文
解密算法
解密过程与加密完全相同,只是在1f函数中过程中,将子秘钥1-16反过来使用就行(例如E(R1) XOR K16, E(R2) XOR K15,以此类推),具体可以比较代码中encrypt和decrypt函数,除了K之外完全相同(甚至可以写成一个函数,加解密做一个判断)
代码实现
源代码
使用C++语言实现本算法:
/*******************************************
* Name: myDES.cpp
* Author: kongtaoxing
******************************************/
#include<iostream>
#include<string>
#include<fstream>
#include<vector>
#include<algorithm>
using namespace std;
// 以下为算法所需要的表格
// 为了适应C++语言,表格中的所有数字都做了减1处理,以使第一位为0
// IP置换表
int IP[64] = {
57, 49, 41, 33, 25, 17, 9, 1,
59, 51, 43, 35, 27, 19, 11, 3,
61, 53, 45, 37, 29, 21, 13, 5,
63, 55, 47, 39, 31, 23, 15, 7,
56, 48, 40, 32, 24, 16, 8, 0,
58, 50, 42, 34, 26, 18, 10, 2,
60, 52, 44, 36, 28, 20, 12, 4,
62, 54, 46, 38, 30, 22, 14, 6
};
// IP逆置换表
int IPni[64] = {
39, 7, 47, 15, 55, 23, 63, 31,
38, 6, 46, 14, 54, 22, 62, 30,
37, 5, 45, 13, 53, 21, 61, 29,
36, 4, 44, 12, 52, 20, 60, 28,
35, 3, 43, 11, 51, 19, 59, 27,
34, 2, 42, 10, 50, 18, 58, 26,
33, 1, 41, 9, 49, 17, 57, 25,
32, 0, 40, 8, 48, 16, 56, 24
};
//S盒
int S[8][4][16] = {
//S1
{
{14, 4, 13, 1, 2, 15, 11, 8, 3, 10, 6, 12, 5, 9, 0, 7},
{ 0, 15, 7, 4, 14, 2, 13, 1, 10, 6, 12, 11, 9, 5, 3, 8},
{ 4, 1, 14, 8, 13, 6, 2, 11, 15, 12, 9, 7, 3, 10, 5, 0},
{15, 12, 8, 2, 4, 9, 1, 7, 5, 11, 3, 14, 10, 0, 6, 13}
},
//S2
{
{15, 1, 8, 14, 6, 11, 3, 4, 9, 7, 2, 13, 12, 0, 5, 10},
{3, 13, 4, 7, 15, 2, 8, 14, 12, 0, 1, 10, 6, 9, 11, 5},
{0, 14, 7, 11, 10, 4, 13, 1, 5, 8, 12, 6, 9, 3, 2, 15},
{13, 8, 10, 1, 3, 15, 4, 2, 11, 6, 7, 12, 0, 5, 14, 9}
},
//S3
{
{10, 0, 9, 14, 6, 3, 15, 5, 1, 13, 12, 7, 11, 4, 2, 8},
{13, 7, 0, 9, 3, 4, 6, 10, 2, 8, 5, 14, 12, 11, 15, 1},
{13, 6, 4, 9, 8, 15, 3, 0, 11, 1, 2, 12, 5, 10, 14, 7},
{1, 10, 13, 0, 6, 9, 8, 7, 4, 15, 14, 3, 11, 5, 2, 12}
},
//S4
{
{7, 13, 14, 3, 0, 6, 9, 10, 1, 2, 8, 5, 11, 12, 4, 15},
{13, 8, 11, 5, 6, 15, 0, 3, 4, 7, 2, 12, 1, 10, 14, 9},
{10, 6, 9, 0, 12, 11, 7, 13, 15, 1, 3, 14, 5, 2, 8, 4},
{3, 15, 0, 6, 10, 1, 13, 8, 9, 4, 5, 11, 12, 7, 2, 14}
},
//S5
{
{2, 12, 4, 1, 7, 10, 11, 6, 8, 5, 3, 15, 13, 0, 14, 9},
{14, 11, 2, 12, 4, 7, 13, 1, 5, 0, 15, 10, 3, 9, 8, 6},
{4, 2, 1, 11, 10, 13, 7, 8, 15, 9, 12, 5, 6, 3, 0, 14},
{11, 8, 12, 7, 1, 14, 2, 13, 6, 15, 0, 9, 10, 4, 5, 3}
},
//S6
{
{12, 1, 10, 15, 9, 2, 6, 8, 0, 13, 3, 4, 14, 7, 5, 11},
{10, 15, 4, 2, 7, 12, 9, 5, 6, 1, 13, 14, 0, 11, 3, 8},
{9, 14, 15, 5, 2, 8, 12, 3, 7, 0, 4, 10, 1, 13, 11, 6},
{4, 3, 2, 12, 9, 5, 15, 10, 11, 14, 1, 7, 6, 0, 8, 13}
},
//S7
{
{4, 11, 2, 14, 15, 0, 8, 13, 3, 12, 9, 7, 5, 10, 6, 1},
{13, 0, 11, 7, 4, 9, 1, 10, 14, 3, 5, 12, 2, 15, 8, 6},
{1, 4, 11, 13, 12, 3, 7, 14, 10, 15, 6, 8, 0, 5, 9, 2},
{6, 11, 13, 8, 1, 4, 10, 7, 9, 5, 0, 15, 14, 2, 3, 12}
},
//S8
{
{13, 2, 8, 4, 6, 15, 11, 1, 10, 9, 3, 14, 5, 0, 12, 7},
{1, 15, 13, 8, 10, 3, 7, 4, 12, 5, 6, 11, 0, 14, 9, 2},
{7, 11, 4, 1, 9, 12, 14, 2, 0, 6, 10, 13, 15, 3, 5, 8},
{2, 1, 14, 7, 4, 10, 8, 13, 15, 12, 9, 0, 3, 5, 6, 11}
}
};
//扩充置换表E,用于把R从32位扩展到48位
int E[48] = {
31, 0, 1, 2, 3, 4,
3, 4, 5, 6, 7, 8,
7, 8, 9, 10, 11, 12,
11, 12, 13, 14, 15, 16,
15, 16, 17, 18, 19, 20,
19, 20, 21, 22, 23, 24,
23, 24, 25, 26, 27, 28,
27, 28, 29, 30, 31, 0
};
//置换函数P
int P[32] = {
15, 6, 19, 20, 28, 11, 27, 16,
0, 14, 22, 25, 4, 17, 30, 9,
1, 7, 23, 13, 31, 26, 2, 8,
18, 12, 29, 5, 21, 10, 3, 24
};
//PC1,用以置换密钥
int PC1[56] = {
56, 48, 40, 32, 24, 16, 8,
0, 57, 49, 41, 33, 25, 17,
9, 1, 58, 50, 42, 34, 26,
18, 10, 2, 59, 51, 43, 35,
62, 54, 46, 38, 30, 22, 14,
6, 61, 53, 45, 37, 29, 21,
13, 5, 60, 52, 44, 36, 28,
20, 12, 4, 27, 19, 11, 3
};
//PC2,移位之后置换密钥
int PC2[56] = {
13, 16, 10, 23, 0, 4, 2, 27,
14, 5, 20, 9, 22, 18, 11, 3,
25, 7, 15, 6, 26, 19, 12, 1,
40, 51, 30, 36, 46, 54, 29, 39,
50, 44, 32, 47, 43, 48, 38, 55,
33, 52, 45, 41, 49, 35, 28, 31
};
//左移次数,用以移动密钥
int MOVE[16] = {
1, 1, 2, 2, 2, 2, 2, 2,
1, 2, 2, 2, 2, 2, 2, 1
};
// 算法主体
string encrypt(string p, string k); //加密函数主函数
string decrypt(string c, string k); //解密函数
string LowToUpper(string low); //小写字母转大写字母
string HextoBin(string Hex); //十六进制转二进制
string BintoHex(string Bin); //二进制转十六进制
vector<string> subKey(string k); //子秘钥生成函数
string feistel(string R, string K); //F函数, 不是feistel,起错名了.....
int main()
{
string PATH_P, PATH_C, PATH_K = "";
string p, c, k;
cout << "请输入你想加密还是解密,加密为e,解密为d:";
string ed;
cin >> ed;
cout << "n请输入需要加解密的文件路径(路径中的单斜杠请输入为双斜杠,以下同):";
cin >> PATH_P;
ifstream pFile(PATH_P, ios::in);
ifstream kFile;
if(!pFile.is_open()){
cout << "n打开明文/密文文件失败!" << endl;
system("pause");
return 0;
}
getline(pFile, p); //读入明文/密文字符串
if(p.length() % 16 != 0) {
int temp = 16 - p.length() % 16;
// cout << 16 - p.length() % 16 << endl;
for(int i = 0; i < temp; i++) {
p += "0"; //不够加密的话填0补位,方便加密
// cout << i << endl;
}
}
// cout << "补0后的P:" << p << endl;
pFile.close(); //及时关闭文件,防止内存泄露
cout << "n请选择准备输入密钥还是选择密钥文件,输入0选择输入密钥, 输入1选择输入密钥文件:";
int miyao;
cin >> miyao;
if(miyao == 0) {
cout << "n请输入密钥:";
cin >> k;
}
else {
cout << "n请输入密钥文件路径:";
cin >> PATH_K;
kFile.open(PATH_K, ios::in);
if(!kFile.is_open()) {
cout << "n打开密钥文件失败!" << endl;
system("pause");
return 0;
}
getline(kFile, k); //读入密钥字符串
kFile.close();
if(k.length() != 16) {
cout << "n请将密钥长度限制为16位!" << endl;
system("pause");
return 0;
}
}
if(ed == "e") {
c = encrypt(p, k);
ofstream cFile("1_encry.txt",ios::out);
if(!cFile.is_open()) {
cout << "创建/打开1_encry.txt失败,请检查文件是否被占用!" << endl;
system("pause");
return 0;
}
cFile << c;
cFile.close();
cout << "n密文已保存至程序目录下的1_encry.txt" << endl;
}
else if(ed == "d") {
c = decrypt(p, k);
ofstream cFile("1_decry.txt",ios::out);
if(!cFile.is_open()) {
cout << "创建/打开1_decry.txt失败,请检查文件是否被占用!" << endl;
system("pause");
return 0;
}
cFile << c;
cFile.close();
cout << "n明文已保存至程序目录下的1_decry.txt" << endl;
}
else {
cout << "参数错误!" << endl;
system("pause");
return 0;
}
// vector<string> K = subKey(k);
// for(int i = 0; i < 16; i++) {
// cout << K[i] << endl;
// }
system("pause");
return 0;
}
string encrypt(string p, string k){ //加密函数
string pBin = HextoBin(p);
vector<string> Key = subKey(k);
// for(int i = 0; i < 16; i++) {
// cout << "K[" << i << "]: " <<Key[i] << endl;
// }
string ans = "";
for(int i = 0; i < pBin.length() / 64; i++) { //采用ECB方式
string _P = pBin.substr(i * 64, 64);
string pIP(64, '0'); //经IP变换之后的字符串
for(int j = 0; j < 64; j++) {
pIP[j] = _P[IP[j]];
}
vector<string> L(17, "00000000000000000000000000000000");
vector<string> R(17, "00000000000000000000000000000000");
L[0] = pIP.substr(0, 32);
R[0] = pIP.substr(32, 32);
// cout << "L[0]: " << L[0] << " R[0]: " << R[0] <<endl;
for(int j = 1; j <= 16; j++) {
L[j] = R[j - 1];
string F = feistel(R[j - 1], Key[j - 1]);
// cout << "F: " << F << endl;
for(int k = 0; k < 32; k++){
R[j][k] = (L[j - 1][k] - '0') ^ (F[k] - '0') + '0'; //这几行才是feistel????
}
// cout << "L[" << j << "]: " << L[j] << " R[" << j << "]: " << R[j] << endl;
}
string chaIPni = R[16] + L[16], enc(64, '0');
// cout << chaIPni << endl;
for(int j = 0; j < 64; j++) { //IP逆置换
enc[j] = chaIPni[IPni[j]];
}
ans += BintoHex(enc);
}
return ans;
}
string decrypt(string c, string k) { //解密函数
string cBin = HextoBin(c);
vector<string> Key = subKey(k);
reverse(Key.begin(), Key.end());
// for(int i = 0; i < 16; i++) {
// cout << "Revered Key[" << i << "]: " << Key[i] << endl;
// cout << "K: " << Key[i] << endl;
// }
string ans = "";
for(int i = 0; i < cBin.length() / 64; i++) { // 采用ECB模式解码
string _C = cBin.substr(i * 64, 64);
string cIP(64, '0'); // IP置换后的字符串
for(int j = 0; j < 64; j++) {
cIP[j] = _C[IP[j]];
}
// cout << "P: " << c << endl;
// cout << "M: " << _C << endl;
vector<string> L(17, "00000000000000000000000000000000");
vector<string> R(17, "00000000000000000000000000000000");
L[0] = cIP.substr(0, 32);
R[0] = cIP.substr(32, 32);
// cout << "L: " << L[0] << " R: " << R[0] << endl;
for(int j = 1; j <= 16; j++) {
L[j] = R[j - 1];
string F = feistel(R[j - 1], Key[j - 1]);
// cout << "F: " << F << endl;
for(int k = 0; k < 32; k++) {
R[j][k] = (L[j - 1][k] - '0') ^ (F[k] - '0') + '0';
}
// cout << "L: " << L[j] << " R: " << R[j] << endl;
}
string chaIPni = R[16] + L[16], enc(64, '0');
for(int j = 0; j < 64; j++) {
enc[j] = chaIPni[IPni[j]]; // IP逆置换
}
ans += BintoHex(enc);
}
return ans;
}
string LowToUpper(string low) {
for(int i = 0; i < low.length(); i++) {
if(low[i] >= 'a' && low[i] <= 'z') {
low[i] -= 32;
}
}
return low;
}
string HextoBin(string Hex) {
string Bin = "";
for(int i = 0; i < Hex.length(); i++) {
if(Hex[i] == '0') Bin += "0000";
else if(Hex[i] == '1') Bin += "0001";
else if(Hex[i] == '2') Bin += "0010";
else if(Hex[i] == '3') Bin += "0011";
else if(Hex[i] == '4') Bin += "0100";
else if(Hex[i] == '5') Bin += "0101";
else if(Hex[i] == '6') Bin += "0110";
else if(Hex[i] == '7') Bin += "0111";
else if(Hex[i] == '8') Bin += "1000";
else if(Hex[i] == '9') Bin += "1001";
else if(Hex[i] == 'A') Bin += "1010";
else if(Hex[i] == 'B') Bin += "1011";
else if(Hex[i] == 'C') Bin += "1100";
else if(Hex[i] == 'D') Bin += "1101";
else if(Hex[i] == 'E') Bin += "1110";
else Bin += "1111";
}
return Bin;
}
string BintoHex(string Bin) {
string Hex = "";
for(int i = 0; i < Bin.length() / 4; i++) {
int num = (Bin[4 * i] - '0') * 8 + (Bin[4 * i + 1] - '0') * 4 + (Bin[4 * i + 2] - '0') * 2 + (Bin[4 * i + 3] - '0');
if(0 <= num && num <= 9) Hex += (num + '0');
else if(num == 10) Hex += "A";
else if(num == 11) Hex += "B";
else if(num == 12) Hex += "C";
else if(num == 13) Hex += "D";
else if(num == 14) Hex += "E";
else Hex += "F";
}
return Hex;
}
vector<string> subKey(string k) {
string kBin = HextoBin(k);
string kBin1(56, '0');
vector<string> C(16, "0000000000000000000000000000");
vector<string> D(16, "0000000000000000000000000000");
vector<string> K(16, "000000000000000000000000000000000000000000000000");
vector<string> K1(16, "000000000000000000000000000000000000000000000000");
for(int i = 0; i < 56; i++) {
kBin1[i] = kBin[PC1[i]]; //经过PC1置换丢弃8位
}
string C0 = kBin1.substr(0,28);
string D0 = kBin1.substr(28,28);
for(int i = 0; i < 27; i++) {
C[0][i] = C0[i + 1];
D[0][i] = D0[i + 1];
}
C[0][27] = C0[0]; D[0][27] = D0[0];
K[0] = C[0] + D[0];
for(int i = 1; i < 16; i++) { //计算16轮密钥
string tempC = C[i - 1].substr(0, MOVE[i]);
string tempD = D[i - 1].substr(0, MOVE[i]);
for(int j = 0; j < 28 - MOVE[i]; j++) {
C[i][j] = C[i - 1][j + MOVE[i]];
D[i][j] = D[i - 1][j + MOVE[i]];
}
for(int j = 0; j < MOVE[i]; j++) {
C[i][28 - MOVE[i] + j] = tempC[j];
D[i][28 - MOVE[i] + j] = tempD[j];
}
K[i] = C[i] + D[i];
}
for(int i = 0; i< 16;i++){
for(int j = 0; j < 48; j++){ //经过PC2丢弃8位
K1[i][j] = K[i][PC2[j]];
}
}
return K1;
}
string feistel(string R, string K) { //F函数,不是Feistel,起错名了.....Feistel在加密函数里
string _E(48, '0'); //扩展后的R
string F(48, '0');
string ret = "";
// cout << "(E)K: " << K << endl;
for(int i = 0; i < 48; i++) {
_E[i] = R[E[i]];
F[i] = (_E[i] - '0') ^ (K[i] - '0') + '0';
}
// cout << "E(R): " << _E << endl;
// cout << "E(R) XOR K = " << F <<endl;
for(int i = 0; i < 8; i++) { // 经过S盒变换
int x = (F[i * 6] - '0') * 2 + (F[i * 6 + 5] - '0');
int y = (F[i * 6 + 1] -'0') * 8 + (F[i * 6 + 2] - '0') * 4 + (F[i * 6 + 3] - '0') * 2 + (F[i * 6 + 4] - '0');
if(S[i][x][y] >= 0 && S[i][x][y] <= 9) ret += (S[i][x][y] + '0');
else if(S[i][x][y] == 10) ret += "A";
else if(S[i][x][y] == 11) ret += "B";
else if(S[i][x][y] == 12) ret += "C";
else if(S[i][x][y] == 13) ret += "D";
else if(S[i][x][y] == 14) ret += "E";
else ret +="F";
}
// cout << "Right After S-Box: " << ret << endl;
string chaP = HextoBin(ret); //还差P变换
// cout << "Before P: " << chaP << endl;
string ans(32, '0');
for(int i = 0; i < 32; i++) {
ans[i] = chaP[P[i]];
}
// cout << "f: " << ans << endl;
return ans;
}
运行结果
明文:

密钥:

加密:

结果:

解密:

结果:

最后
以上就是标致蜜蜂最近收集整理的关于DES算法详细步骤以及C++代码实现详细步骤代码实现的全部内容,更多相关DES算法详细步骤以及C++代码实现详细步骤代码实现内容请搜索靠谱客的其他文章。
发表评论 取消回复