一、填空题
1、项目是为创造独特的产品、服务或成果而进行的临时性的工作。
2、PMBOK(2016)将项目管理分为五个过程组,即启动、计划、执行、控制和收尾,
与十大知识领域(整合管理、范围管理、时间管理、成本管理、质量管理、人力资源管理、沟通管理、风险管理、采购管理、干系人管理。)。
3、国际标准ISO8042综合将软件质量定义为:反应实体满足明确的和隐含的需求能力的特性的总和。
4、国际标准化组织:“是一个组织以质量为中心,以全员参与为基础,目的在于通过让顾客满意和本组织所有成员及社会受益而达到长期成功的一种质量管理模式”。
5、根据McCall质量模型,影响软件质量的因素可以从产品运行、产品修改和产品转移三个维度来衡量。
6、控制界限:通常设置在离过程均值±3σ的位置,如果某个数据点超出控制界限,或连续7个点落在均值上方或连续7个点落在均值下方,过程已经失控。
7、PDCA循环就是按照规划、实施、检查、处理的顺序进行质量管理,并且循环不止地进行下去的科学程序。
8、ISO 9000、CMMI、PDCA循环、6σ等质量管理的标准、方法都具有的一个共同理念为持续改进。
9、如果质量达到6σ,每百万个机会当中缺陷率或失误率不大于3.4个。
10、软件审计是对软件开发过程或软件产品的独立质量评估。
11、项目团队知识地图(Knowledge Map, KM)是描述企业所拥有的知识资产的指南。
12、根据塔克曼的团队发展模型,团队建设通常要经过形成阶段、震荡阶段、规范阶段、成熟阶段与解散阶段。
13、马斯洛将人的需要分为生理需要、安全需要、社会需要、尊重需要和自我实现需要五个层次,当下一个层次的需要被满足之后,这一需要就不再是激励的因素了,而更高层次的需要就成为新的激励因素。
14、挣值(Earned value,EV)是使用“计划价格”或“预算价格”表示已完成实际工作量的一个成本变量。
15、COCOMO模型的核心方程是开发工作量ED = rSc和开发进度TD = a(ED)b,其中,经验常数r、c、a和b的值取决于软件项目的总体类型即结构型、半独立型、嵌入型。
16、项目范围:为了交付一定特征和功能的产品或服务所应做的工作,即,要做什么,不做什么,如何才能实现项目的目标。
17、需求跟踪矩阵是一张连接需求与需求源的表格,以便在项目生命周期中对需求进行跟踪;
18、项目范围定义是把项目的主要可交付成果划分为较小的、更易管理的单位,项目范围定义的主要工具:工作分解结构(WBS)。
19、工作分解结构(work breakdown structure,WBS)即把项目整体分解成较小的、易于管理和控制的组件或工作单元的过程,直到可交付成果定义得足够详细,足以支撑项目活动,如资源需求计划、工期估计、成本估计、人员安排和跟踪等。
20、范围核实是正式验收已完成的项目可交付成果的过程。通常在项目或项目阶段末进行,与项目验收同时进行。
21、ANSI/IEEE Std729-1983将软件质量定义为:软件产品满足规定的和隐含的需求能力有关的特征或特性的全体。
22、项目经理确定了一个最好情况,一个最有可能的情况,以及一个最坏情况,然后他使用一个公式得出项目的预期成本,他使用的方法是三点估算法。
二、选择题
单选题
1、下列选项中不是项目与日常运作的区别的是
A、项目是以目标为导向,日常运作是通过效率和有效性体现的
B、项目是通过项目经理及其团队工作完成的,而日常运作是职能式的线性管理
C、项目需要有专业知识的人来完成,而日常运作的完成无须特定专业知识
D、项目是一次性的,日常运作是重复进行的
正确答案: C
2、下列选项中属于项目的是( )
A、上课
B、社区保安
C、开发一个软件
D、每天的卫生保洁
正确答案: C
3、下列选项中正确的是
A、一个项目具有明确的目标而且周期不限
B、一个项目一旦确定就不会发生变更
C、每个项目都有自己的独特性
D、 项目都是一次性地由项目经理独自完成
正确答案: C
2、关于软件项目投资方进行Make or Buy 决策,下列表述正确的有:
A、 自主开发成本一定最低
B、 优先考虑开发成本,兼顾质量、时间、风险及开发能力等
C、 外包开发更好
D、 以上都不正确
正确答案: B
3、关于软件项目需求变更管理,下列正确的有:
A、 建立需求变更控制系统,按需求变更控制流程进行变更
B、 需求不能变更
C、 需求可随意变更
D、 以上都不正确
正确答案: A
4、软件项目经理主要职责的表述,下列不正确的有:
A、编写代码,身先士卒
B、制定计划
C、组织实施
D、项目控制
E、激励团队成员
正确答案: A
5、软件项目章程一般由谁发布,下列正确的有:
A、项目经理
B、项目团队成员
C、职能部门经理
D、高层管理者
正确答案: D
6、软件项目建议书是( )阶段开发的文档
A、 项目执行
B、 项目结尾
C、 项目启动
D、 项目计划
正确答案: C
7、下列不属于乙方招标阶段任务的是( )
A、 项目分析
B、 竞标
C、 合同签署
D、 招标书定义
正确答案: D
1、( )是软件项目的一个突出特点,可以导致项目的蔓延。
A、 需求变更(需求的不确定性)
B、 约束性
C、 暂时性
D、 阶段性
正确答案: A
2、下列不是创建WBS的方法的是( )
A、 自顶向下法
B、 控制方法
C、 模板参照法
D、 自底向上法
E、 类比法
正确答案: B
3、以下关于软件产品范围和项目范围的说法,哪个是正确的?( )
A、 项目范围的变化必然引起产品范围的变化
B、 产品范围的变化必然引起项目范围的变化
C、 产品范围服务于项目范围
D、 项目范围服务于产品范围
正确答案: D
( 二者关系 :产品范围决定项目范围、项目范围服务于产品范围。 只要是属于特性或者功能的内容,都是产品范围;只要是为完成这些“特性或功能”而必须做的工作,均为项目范围。 比如你要买房子,首先你有一个要买的房子的要求,多大,什么位置,周围环境,几楼。 这是产品范围。 然后,为了买到你想要的房,你会去找中介,看房,比价,付钱,交房。 这是项目范围)
4、确认软件项目范围的主要内容是什么?( )
A、 给人们提供一个发表不同意见的机会
B、 通过确保客户对可交付成果的接受,保证项目不偏离轨道
C、 确保项目可交付成果按时完成
D、 确保可交付成果符合技术规范
正确答案: B
5、()是范围定义工作最主要的成果。
A、 范围管理计划
B、 详细的范围说明书
C、 项目章程
D、 项目建议书
正确答案: B
6、项目范围管理有以下过程:范围管理计划编制、范围定义、( )、范围确认、范围控制。中正式任命项目经理,授权其使用组织的资源开展项目活动。
A、 签订项目合同
B、 范围变更管理
C、 创建WBS
D、 可行性分析
正确答案: C
7、WBS最底层的工作单元被称为工作包,以下关于工作包的叙述中,正确的是( )
A、 可依据工作包来确定进度安排、成本估算等工作
B、 工作包可以非常具体,也可以很粗略,视项目情况而定
C、 如果项目规模很大,也可以将其分解为子项目,这时子项目可以认为是一个工作包
D、 工作包的规模应该较小,可以在30小时之内完成
正确答案: A
9、以下关于项目范围和产品范围的叙述中,不正确的是:()。
A、 项目范围是为了获得具有规定特性和功能的产品、服务和结果,而必须完成的项目工作
B、 产品范围是表示产品、服务和结果的特性和功能
C、 项目范围是否完成以产品要求作为衡量标准
D、 项目的目标是项目范围管理计划编制的一个基本依据
正确答案: C
10、项目组成员对项目比较熟悉或对项目有大局把握时,WBS适合采用:
A、 自上而下法
B、 自下而上法
C、 模板参照法
D、类比法
正确答案: A
12、对于工作分解结构,以下哪一项是不正确的?
A、 它描述了定义范围、核实工作和管理范围变更的过程
B、 它包含一个图形化层次列表,其中包括所有要完成的工作
C、 可以按项目阶段或可交付成果分解
D、 这是基线的一个重要要素
正确答案: A
(工作分解结构(简称WBS)跟因数分解是一个原理,就是把一个项目,按一定的原则分解,项目分解成任务,任务再分解成一项项工作,再把一项项工作分配到每个人的日常活动中,直到分解不下去为止。即:项目→任务→工作→日常活动。)
14、你在管理一个软件项目。你的团队已经工作了8个星期,到目前为止项目都一切正常。项目经理找你,指出一个问题:有一个工作包造成了一些麻烦。看起来没有人知道谁对这个工作包负责,财务部门不知道该向哪个成本中心请款,甚至不清楚应该完成什么工作。以下哪一项是帮助解决这种情况的最佳方法?
A、替代方案分析
B、WBS词典
C、范围管理计划
D、范围核实
正确答案: B
(WBS词典是在创建工作分解结构的过程中编制的,是工作分解结构的支持性文件,用来对工作分解结构中的控制账户和工作包做详细解释。)
16、以下哪一项最准确地描述了需求追踪矩阵的作用?
A、 描述了WBS词典条目如何对应工作包,以及如何从可交付成果分解工作包
B、 用来确保项目管理计划的所有子计划都已经创建
C、 可以帮助理解每个需求的来源,以及这个需求如何在以后的一个可交付成果中得到验证
D、 用来跟踪每个变更的来源,从而可以在整个控制范围过程中进行跟踪,并核实变更已经正确地实现
正确答案: C
18、你是一个软件项目的项目经理。你的团队刚完成了一半的工作,此时赞助人通知你这个项目已经终止。你要采取的最佳行动是什么?
A、 按照项目范围验证团队生产的可交付成果,并记录所有不一致的地方
B、 召开一个团队会议,确定剩下的预算如何花销
C、 与赞助人一起查看是否有办法恢复这个项目
D、 告诉团队立即停止工作
正确答案: A
20、你是一个新项目的项目经理,你希望节省创建WBS的时间。为做到这一点.最佳做法是什么?
A、 通过减少可交付成果的数目使分解更快地完成
B、 使用以前某个项目的WBS作为模板
C、 不创建WBS词典
D、 要求赞助人提供每个可交付成果的工作包
正确答案: B
21、你是一个软件项目的项目经理。你已经完成项目的启动活动,现在正在创建一个文档,其中要描述记录范围.将可交付成果分解为工作包、核实所有工作都已经完成,以及管理对基线的变更等过程。你完成的过程是什么?
A、 制订项目管理计划
B、 定义范围
C、 创建工作分解结构
D、 制订项目章程
正确答案: A
(项目章程内容:项目或项目利益相关者的要求和期望,项目产出物的要求说明和规定,开展项目的目的或理由,项目其他方面的规定和要求)
22、你是一个项目经理,正在开展一个项目的工作。你的赞助人希望知道一个特定工作包分派给了谁, 要向哪个控制帐户请款,另外涉及哪些工作。他所指的是以下哪一个文档?
A、 范围管理计划
B、 WBS
C、 WBS词典
D、 范围说明书
正确答案: C
23、你是一个软件项目的项目经理,团队中的一个成员发现,如果偏离计划,实际上可以跳过一个可交付成果,因为这个成果已经不再需要。他们做了计算,并发现可以为顾客节省10%的项目成本,而且不会影响产品的特性。他们采用了这种方法,并在下星期召开状态会议时通知你他们做了什么。以下哪一项能最好地描述这种情况?
A、 项目团队发挥主动性,为顾客省钱
B、 从顾客角度解决了一个争执
C、 团队通知项目经理做出了变更,不过他们还应该通知顾客
D、 团队没有遵循控制范围过程
正确答案: D
24、以下哪一项能最准确地描述项目范围说明书的用途?
描述了项目产品的特性
在范围管理计划之前创建
将可交付成果分解为工作包
描述了项目的目标、需求和可交付成果,以及所需的相关工作
正确答案: D
25、你在管理一个开发项目。你的一位团队成员来找你,提出一个建议,可以让你做更多工作,而同时还能节省项目15%的预算。你采取的最佳做法是什么?
A.进行成本收益分析,然后确保通知赞助人项目范围已经变更
B.拒绝考虑这个变更,因为它会影响基线
C.拒绝做出变更,直到变更请求已经记入文档,并完成了变更控制过程
D.告诉团队完成这个变更,因为这样既省钱,还可以交付更多工作
正确答案:C
2、“软件编码完成之后,我才可以对它进行软件测试”,这句话说明了哪种依赖关系:
A、 强制性依赖关系
B、 软逻辑关系
C、 外部依赖关系
D、 里程碑
正确答案: A
3、( )可以显示任务的基本信息,并且能方便地查看任务的工期、开始时间、结束时间及资源的信息。
A、 甘特图
B、 网络图
C、 里程碑图
D、 资源图
正确答案: A
4、( )是项目冲突的主要原因,尤其在项目的后期
A、 优先级问题
B、 人力问题
C、 进度问题
D、 费用问题
正确答案: C
5、以下哪项是项目计划中灵活性最小的因素:
A、 进度
B、 人工成本
C、 管理活动
D、 开发活动
正确答案: A
7、快速跟进是指( )
A、 采用并行执行任务,加速项目进展
B、 用一个任务取代另外的任务
C、 如有可能,减少任务数量
D、 减轻项目风险
正确答案: A
9、下面哪一项可以决定项目进度的灵活性:
A、 PERT
B、 浮动时间
C、 ADM
D、 赶工
正确答案: B
(总浮动时间:在这个时间范围内,活动可以延迟,项目工期不会受影响。
自由浮动时间:在这个时间范围内,活动可以延迟,任何一个紧后活动都不影响。)
1、项目原来预计于2018年5月23日完成1000元的工作,但是到2018年5月23日只完成了850元的工作,而为了这些工作实际花费了900元,则成本偏差和进度偏差分别为( )
A、 CV=50元,SV=-150元
B、 CV=-150元,SV=-150元
C、 CV=-50元,SV=-50元
D、 CV=-50元,SV=-150元
正确答案: D
(PV:要干的活;EV:干完的活;AC:实际成本
CV:EV-AC=850-900=-50; SV=EV-PV=850-1000=-150)
2、项目工作量为200个单位,总计划成本20万元,计划单位成本0.1万元,第2周计划完成80个单位,项目第2周实际完成60个单位,实际单位成本0.12万元,问此项目挣值为( )万元。
A、 6
B、 8
C、 7.2
D、 以上都不正确
正确答案: A
(挣值:EV(BCWP)=实际完成工作量 * 计划单价 = 60*0.1=6)
3、项目工作量为200个单位,总计划成本20万元,计划单位成本0.1万元,第2周计划完成80个单位,项目第2周实际完成60个单位,实际单位成本0.12万元,问此项目的成本偏差与进度偏差分别为( )
A、 CV=-1.2, SV=-1.2
B、 CV=-2, SV=-1.2
C、 CV=-1.2, SV=-2
D、 CV=-2, SV=-2
正确答案: C
(CV = 60 * 0.1 - 60 *0.12 = -1.2;SV = 60 * 0.1 - 80 *0.1 = 6-8 =-2)
4、如果成本绩效指数CPI=90%,则说明( )
A、 目前的预期成本超出计划的90%
B、 投入1元产生0.9元的效果
C、 项目完成的时候,将超支90%
D、 项目已经完成计划的90%
正确答案: B
5、一项任务原计划由3个人全职工作2周完成,而实际上只有2个人参与这个任务,到第2末完成了任务的50%,则CPI为( )
A、 50%
B、 75%
C、 100%
D、 125%
正确答案: B
1、( )是对过程或产品的一次独立质量评估
A、 审计
B、 检查
C、 控制
D、 计划
正确答案: A
2、下列不属于质量管理过程的是( )
A、 质量计划
B、 质量保证
C、 质量控制
D、 质量优化
正确答案: D
4、下列属于质量成本的是( )
A、 预防成本
B、 缺陷数量
C、 预测成本
D、 开发成本
正确答案: A
(预防成本,鉴定成本,内部损失成本和外部损失成本都属于质量成本)
5、下列不是质量计划方法的是( )
A、 质量成本分析
B、 因果分析图
C、 抽样分析
D、 基准对照
正确答案: C
6、质量控制非常重要,但是进行质量控制也需要一定的成本,( )可以降低质量控制的成本
A、 进行过程分析
B、 使用抽样统计
C、 对过程进行监督
D、 进行质量审计
正确答案: B
1、根据塔克曼的团队发展模型,团队建设通常要经过形成阶段、震荡阶段、规范阶段、成熟阶段与解散阶段。在成熟阶段,采用( )领导方式更合适。
指导式
教练式
参与式
授权式
正确答案: 授权式
2、软件项目经理说,“我现在不能处理这件事”,这时候项目经理采取何种冲突解决技巧?
解决问题
强制
回避
调和
妥协
正确答案:回避
多选题
2、软件项目管理特殊性体现在以下方面:
A、逻辑实体
B、渐近明细
C、需求变更
D、高智力成果
E、以上都不正确
正确答案:ABCD
3、下面活动中是项目的有:
A、野餐活动
B、举办集体婚礼
C、社会保安上班
D、开发操作系统
E、新开一家网店
正确答案: ABDE
4、下列选项中是项目特征的是
A、项目具有明确的目标
B、项目具有限定的周期
C、项目可以重复进行
D、 项目对资源成本具有约束性
正确答案: ABD
7、在项目管理十大知识领域中,下列属于项目核心性的管理工作
A、 质量管理
B、 成本管理
C、 采购管理
D、 风险管理
E、 时间管理
正确答案: ABE
(项目管理十大知识领域:整合管理,范围管理,时间管理,成本管理,质量管理,人力资源管理,沟通管理,风险管理,采购管理,干系人管理)
1、软件项目启动前,一般需要进行:
A、项目背景调查
B、项目需求分析
C、可行性研究
D、立项评审
正确答案: ABCD
3、软件项目可行性研究,主要包括:
A、 经济可行性
B、 技术可行性
C、 操作可行性
D、 外部环境可行性
E、 以上都不正确
正确答案: ABCD
4、软件项目需求开发,主要包括:
A、需求获取
B、 需求分析
C、 需求规格编写
D、 需求验证
E、 以上都不正确
正确答案: ABCD
5、关于需求获取,下列正确的有:
A、了解组织架构、业务流程、系统环境等
B、编写项目视图和范围文档
C、确定质量属性和其它非功能需求
D、对任务进行分析,开发、捕获和修订用户需求
E、以上都不正确
正确答案: ABCD
6、下列属于需求获取方法的有( )
A、访谈法
B、问卷调查法
C、头脑风暴
D、现场考察法
E、体验法
正确答案:ABCDE
9、召开项目启动大会
A、 有利于项目团队成员互相认识
B、 可以介绍项目背景及计划、正式批准项目管理计划,在干系人之间达成共识
C、 落实具体项目工作,明确个人和团队职责范围
D、 一般需要公司领导进行项目动员,鼓舞项目团队成员士气
正确答案:ABCD
1、下列关于项目范围管理的表述正确的有:
A、 项目范围管理是指对项目包括什么与不包括什么的定义和控制的过程。
B、 项目范围管理就是为项目划定一个界限,划定哪些方面是属于项目应该做的,哪些是不应该包括在项目之内的,定义项目管理的工作边界,确定项目的目标和主要的项目可交付成果。
C、 项目的工作边界定义清楚了,项目的具体工作内容明确了,这就为对项目所需的费用、时间、资源的估计打下了基础。
D、 项目范围是项目计划的基础,项目范围确定了,就为项目进度计划和控制确定了基准。
E、 以上都不正确
正确答案: ABCD
2、项目范围控制的方法有:
A、 偏差分析
B、 重新制订计划
C、 CCB (项目变更控制委员会)
D、 WBS
正确答案: ABC
3、下列关于WBS的说法,正确的有:
A、 WBS是任务分解的结果
B、 不包括在WBS中的工作就不该做的项目工作
C、 可以采用提纲式或者组织结构图形式表示WBS的结果
D、 如果项目是一个崭新的项目,则最好采用自顶向下方法开发WBS
正确答案: ABC
(对于一个没有做过的项目,开发WBS时可以采用自底向上方法;.如果开发人员对项目比较熟悉或者对项目大局有把握,开发WBS时最好采用自顶向下)
4、WBS非常重要,是因为:
A、 确定项目范围基准
B、 防止遗漏工作
C、 为项目估算提供依据
D、 确定项目经理
正确答案:ABC
5、项目组对项目范围蔓延的处理:
加以记录和确认
项目范围的变化通过商业谈判解决
在项目进度、成本或质量基准方面做出相应的、正规的变更
项目组置之不理
正确答案:ABC
6、需求验证
审查需求文档
以需求为依据编写测试用例
编写用户手册
确定合格的标准
最后的签字
正确答案:ABCDE
7、你是一个软件项目的项目经理。你在编写项目范围说明书。以下哪一项不包含在这个文档中?
对项目经理管理这个项目的授权
可交付成果必须满足的需求
项目目标的描述
必須创建的可交付成果
正确答案:BCD
1、下面关于进度管理的描述正确的有:
A、 进度计划是对执行的活动和里程碑制定的工作计划日期表
B、 进度管理是为了确保项目按期完成所需要的过程
C、 按时完成项目是项目经理最大的挑战之一,时间是项目规划中灵活性最小的因素
D、 进度问题是项目冲突的主要原因,尤其在项目的后期
正确答案: ABCD
2、进度安排的方式包括哪些:
A、 根据交付日期来倒排进度
B、 根据资源情况来倒排进度
C、 根据交付标准来倒排进度
D、 根据领导意愿来倒排进度
正确答案: AB
3、下面属于项目进度管理的内容的是
A、 活动的定义
B、 活动排序
C、 估算的活动资源
D、 控制进度
正确答案: ABCD
4、一般,任务活动之间的关系包括下面哪些:
A、 活动A完成才能开始活动B
B、 活动A开始活动B才能开始
C、 活动A结束活动B才能结束
D、 活动A开始活动B才能结束
正确答案: ABCD
5、确认了活动和对活动的依赖关系做了安排之后,就可以着手对活动资源进行安排了,活动资源计划一般包括:
A、 人力,设备、材料…
B、 还需要考虑资源如何使用,何时用
C、 还需要对资源进行平衡
D、 资源的使用还需要基于成本考虑
正确答案: ABCD
6、在做持续时间估算的时候,一般从哪些方面考虑:
A、 实际工作时间
B、 项目人员规模
C、 有效工作时间
D、 连续工作时间
正确答案: ABCD
1、关于挣值分析方法,下列正确的有:
A、可以用来衡量项目的成本执行情况
B、 可以用来衡量项目的进度
C、 可以用来衡量项目绩效
D、 综合测量时间、成本和项目绩效的方法
正确答案: ABCD
9、下列表述正确的有( )
A、项目成本差异(CV)大于0,说明成本节约了
B、项目进度差异(SV)大于0,说明进度延长了
C、成本绩效指数(CPI)大于1,说明成本节约了
D、进度绩效指数(SPI)大于1,说明进度提前了
E、以上均不正确
正确答案:ACD
(SV>0 ,说明真实情况大于计划,即项目进度提前)
3、关于挣值与挣值管理,下列正确的有:
A、按预算价格和计划工作量计算的成本
B、 已完成工作的实际所花费的成本
C、 按预算价格计算的实际已完成作业的成本
D、 挣值管理是把范围、成本、进度和项目绩效综合起来考虑,以评估项目绩效和进展的方法。
E、以上均不正确
正确答案: ABCD
4、下面对于项目成本有影响的,包括:
A、 质量
B、 进度
C、 范围
D、 以上都不正确
正确答案: ABC
5、下面表述正确的有:
A、 规划成本管理是确定如何估算、预算、管理、监督和控制项目成本的过程,目的是为整个项目中如何管理项目成本提供指南和方向
B、 成本估算是对完成项目所需的成本和计划
C、 成本预算是把估算的总成本分配到项目的各个工作细目,建立成本基准计划以衡量项目绩效
D、成本控制是保证各个工作在各自的预算范围内进行
正确答案: ABCD
6、对于PMBOK的十大知识领域和五大过程组,下面属于规划过程组的有:
A、 制定项目章程
B、 规划成本管理
C、 估算成本
D、 制定预算
正确答案: BCD
7、软件项目的成本控制实在太难,原因包括哪些:
A、 需求不确定性
B、 项目技术前瞻性
C、 软件开发受人为因素的影响大
D、 项目具有独特性
正确答案: ABCD
8、软件项目成本一般包括哪些:
A、直接非人力成本
B、 直接人力成本
C、 间接人力成本
D、 间接非人力成本
正确答案: ABCD
9、下面属于软件项目间接成本的有:
A、 开发人员的工资 (直接人力成本)
B、 开发人员的办公费、差旅费 (直接非人力成本)
C、 高层管理者的工资
D、 公司一级的折旧费
正确答案: CD
10、资源计划所依赖的数据包括:
A、 工作分解结构WBS
B、 历史信息
C、 组织策略
D、项目工作进度计划
正确答案: ABCD
11、以下属于成本控制的依据是
A、 成本线
B、 实施执行报告
C、 改变的请求,包括增加预算或减少预算
D、 差旅过程报销
正确答案: ABC
12、软件项目管理隐性成本高的主要因为( )
资源使用效率低下带来的成本
决策执行偏差造成的成本
员工工作效率低增加的成本。
工作流程落后带来的成本。
正确答案: ABCD
13、项目资源计划编制的方法
A、专家判断法
B、类比估计法
C、自下而上法
D、资源均衡法
正确答案: ABCD
14、项目资源计划、编制的依据,下列正确的有:
A、工作分解结构
B、项目进度计划
C、资源安排描述
D、历史信息
E、项目成本估算
正确答案: ABCD
1、下列关于软件内在质量,表述正确的有:
A、产品缺陷密度越大,质量越低
B、产品的复杂性越高,质量越高
C、产品可靠性越低,质量越低
D、对用户而言,碰到的问题越多,使用难度越大,满意度就越低,质量越低。
正确答案: ACD
2、下列做法可以提高软件产品质量:
A、测试工作提前
B、重点在过程管理上,对开发过程中的每一道工序都要进行质量控制
C、在产品的开发设计阶段,采取强有力的措施来消灭由于设计原因而产生的质量隐患
D、利用自动化测试平台
E、建立质量保证体系
正确答案: ABCDE
1、对于软件开发人员,适合采用下列哪些管理模式?
A、命令式
B、指导式
C、支持式
D、授权式
正确答案: BCD
2、下列关于项目组织结构的阐述正确的有:
A、矩阵型组织结构,项目成员受职能经理和项目经理的双重领导,适合于管理规范、分工明确的公司;
B、项目型组织结构,权力集中,决策速度快,项目目标单一,项目组对客户的需要能作出快速响应;
C、职能型组织结构,跨部门的交流和沟通比较困难,不适合产品种类多、规模大、创新性的项目;
以上都不正确。
正确答案: ABC
3、关于软件项目团队成员的构成,下列阐述正确的有:
A、团队成员的知识、能力、素质与经验互补
B、具备特定岗位所需的技能与经验,如,设计、编码、测试等能力
C、具有项目开发所需的能力,如,团队协作、创新能力、解决问题
D、具有与其他成员相融的个性
E、能接受本企业的文化
正确答案: ABCDE
4、对于软件项目团队的建设与管理,下列表述正确的有:
A、团队目标明确
B、团队成员责任明确
C、充分授权
D、培养具有高度相互信任、相互依赖、协同合作等团队精神
E、强化控制与领导
正确答案: ABCD
5、怎样才能使团队成员全身心投入项目工作?下列表述正确的有:
A、成员交流经常化,感觉团队的存在
B、团队可以实现成员需要
C、让每个成员知道项目的重要性,不希望成为失败者
D、成员共享团队目标
E、团队内部竞争小,成员尽量只与其他团队竞争
正确答案: ABCDE
6、根据心理学家赫茨伯格双因素理论,下列属于激励因素的有:
A、高工资(保健因素)
B、设计工作时,工作的丰富化,赋予员工更多的责任、自主权权
C、设定明确的具有挑战性的工作任务与目标
D、给员工提供进修的机会
E、论功行赏,给员工发奖金
F、工作场所安装空调,创造舒适的工作环境(保健因素)
G、项目完成得好,得到领导的表扬
正确答案: BCDEG
(赫茨伯格(Herzberg)的双因素理论,现在普遍单纯认为激励因素包括工作本身、认可、成就和责任等与工作本身有关的内容,保健因素包括公司政策和管理、技术监督、薪水、工作条件以及人际关系等与工作环境有关的内容。)
7、根据心理学家赫茨伯格双因素理论,下列属于激励因素的有:
A、指派员工作为特定领域的技术负责人,如负责用户界面设计、数据库等等。
B、开发人员从事扩展其技能的项目工作
C、为新的开发人员指定导师,向他们表明企业致力于其职业发展
D、编程人员参与维护小组,扩大工作范围,提高他的责任感。
E、重大成果的特别庆祝活动。
正确答案: ABCDE
三、大题
1、某项目的PDM网络图如下。假设各个任务之间没有滞后和超前,设项目的最早开工日期是第0天,最后一个任务的最早完成时间等于最晚完成时间,请完成下面问题: (20分)

1) 任务 F 与任务 B 是什么依赖关系?任务 F 与任务 I 是什么依赖关系?
任务F与任务B是并行关系
任务F是任务I的前置任务;任务I是任务F的后置任务
2)计算各任务的最早开始、最早完成、最迟开始、最迟完成时间,并标于图中

3)确定关键路径,计算项目完成的最短时间。
A → C → E → H → I,项目的最短完成时间为:8+16+13+14+12=63天
4) 任务 F 在不影响项目最早完成的时间浮动量。
F总浮动时间=最晚开始时间-最早开始时间=32-8=24
2、某软件项目的计划开发工期是2年,项目总预算 (BAC)是400万元。在项目的实施过程中,通过对项目成本的核算和有关项目成本与进度的记录得知,在开工后第一年年末的实际情况是:项目工期已经过半(1年),实际完成的任务仅为项目总任务的12.5%,而项目实际成本(AC)发生额是100万元。与项目预算相比较可知:当工期过半时,项目计划完成的任务应为总任务的50%,项目的计划成本(PV)发生额应该是200万元。
(1)计算挣值(EV)、项目成本差异(CV)、项目进度差异(SV)、项目成本绩效指数(CPI)、项目进度绩效指数(SPI)等指标,并分别阐述其含义;
挣值EV:已完成工作量的预算成本(实际完成工作量*计划单价 或 总预算 * 完工百分比)。
实际成本AC:执行项目活动而实际发生的成本
计划价值PV:为工作分配的预算
项目成本差异CV:表示为挣值与实际成本之差(CV=EV-AC)
项目进度差异SV:表示为挣值与计划进度之差(SV=EV-PV)
项目成本绩效指数CPI:表示为挣值与实际成本之比(CPI=EV/AC)
项目进度绩效指数SPI:指项目挣值与计划值之比(SPI=EV/PV)
EV=总预算完工百分比=40012.5%=50
AC=100
PV=200
CV=EV-AC=50-100=-50
SV=EV-PV=50-200=-150
CPI=EV/AC = 50/100 = 1/2
SPI=EV/PV = 50/200 = 1/4
(2)请用挣值分析方法分析,在开工后第一年年末这里“减少”的100万元成本究竟是不是成本的节约?是什么原因造成的呢?
答:项目进行到一年年末:计划作业量的预算成本是200万元,实际成本是100万元,挣值EV是50元;
项目成本差异CV是-50万元意味着项目多发生了50万元。这是在项目实施过程中由于实际消耗和占用资源的价格变动造成的,这是一种与项目成本控制有关的成本差异;
项目进度差异SV为-150万元,意思为多发生了-150万元,这是一种与项目进度控制有关的成本差异;
项目成本绩效指数CPI为0.5,意味着在项目完成作业量的过程中,实际花费的成本是预算成本的2倍;
项目计划绩效指数SPI为0.25,意味着提出项目成本变化的影响,项目价值进度计划只完成了25%
综上所述,这有项目成本减少100万元从根本上说是由于项目工期拖后造成的,是由于没有完成项目工期计划造成的,而不是由于节约造成的。
(3)假定项目未完工部分按目前效率去执行,请预测该项目总成本EAC将是多少?
EAC = BAC / CPI = 400 / 0.5 = 800

1、案例 项目边界
B公司拟承建A企业的一个信息系统项目。该项目由A单位信息中心负责。信息中心主任赵某任甲方经理,B公司委派项目经理杨某负责跟进该项目。经初步调研,杨某发现该项目进度紧,需求模糊,可能存在较大风险。但B公司领导认为应该先签下该项目,其他问题在项目实施中再想办法解决。A、B双方很快签订了一份总价合同。在合同中,根据赵某提供的初步需求说明,简单列出了系统应完成的各项功能的性能指标。杨某根据合同制定了项目的范围说明书。
随着需求调研的深入,杨某发现从A单位一些业务部门活动的客户需求大大超出了赵某所提出的需求范围。杨某就此和赵某进行了沟通。杨某认为需求变化太大,如果继续按合同中所规定的进度和验收标准实施将非常困难,要求A单位追加预算并延长项目工期。而赵某认为这些需求应包含在合同条款中,并且这是一个固定预算项目,不可能再增加预算。双方对照合同条款逐条分析,结果杨某发现这些条款要么太粗,不够明确,要么就是双方在需求理解上存在巨大差异。
杨某将上述情况汇报给了B公司主管领导,主管领导认为A单位为公司大客户,非常重要,要求杨某利用合同条款的模糊性,简化部分条款的功能实现,以保持成本和进度不变。
(1)案例中项目管理的哪些环节出了问题?如何进行项目范围管理?
1、需求不明确;
2、范围说明书没有得到双方的认可;
3、合同条款不够清楚;
4、高层领导对合同管理意识淡薄
项目范围计划编制,项目范围定义,创建工作分解结构WBS,范围确认,范围控制
(2)案例中需求差异巨大的根本原因是什么?应该怎样避免?
项目需求模糊,
创建WBS词典
(3)B公司主管领导的想法会给项目带来什么样的影响?为什么?
成本增加,进度延迟,项目质量不佳。因为合同条款不明确,需求不清晰
2、使用以下控制质量图表回答有关质量管理的问题。(15分)

(1)构成“7点法则”的时间段是多少?(3分)
(七点运行定律是指如果在一个质量控制图中,一行上的7个数据点都低于平均值或高于平均值,或者都是上升的,或者都是下降的,那么这个过程就需要因为非随机问题而接受检查)
(2)这个过程有没有失控?(3分)
(3)控制上限是多少?(3分)
(4)控制下限是多少?(3分)
(5)平均温度是多少?(3分)
解:
(1)1/5/07——1/13/07
(2)已经失控
(3)630.3
(4)627.0
(5)628.6
3、项目经理正在进行一个软件系统项目的估算,他采用的是三点估算方法,邀请了两位专家估算。第一个专家给出1万、8万、9万的估算值,第二个专家给出了4万、6万、8万的估算,回答下面的问题。(15分)
(1)计算第一个专家的成本估算值是多少?(写出计算公式)(6分)
(2)计算第二个专家的成本估算值是多少?(写出计算公式)(6分)
(3)计算这个项目的平均的成本估算值是多少?(写出计算公式)(3分)
解:
(1)专家1:E1=(1+48+9)/6=7万
(2)专家2:E2=(4+46+8)/6=6万
(3)E=(E1+E2)/2 =6.5 万

(PMBOK上进度估算选择了三角分布,成本估算选择了贝塔分布;但是鉴于贝塔分布比三角分布计算更科学,很多业界大咖老师认为三点估算,考试中如无特别说明考试工期是呈三角分布的,在默认情况下,首选贝塔分布)
案例:微软鼓励团队合作,废弃员工排名
2013年11月12日,微软向全体员工宣布,将会废弃“员工大排名制度”。公司的人力资源主管理莉莎·布鲁梅尔称,改变员工排名的做法符合公司“一个微软”的哲学理念和战略定位。莉莎·布鲁梅尔通过电子邮件向员式通知了这一变化。内容如下:
致全体员工:
我很高兴地宣布我们正在改革绩效考核计划,以期使之更符合我们的“一个微软”战略目标(将把所有产品都整合为一个整体,而不是分割成一组“岛屿”。公司的所有组成部分都将为核心产品的成功做出贡献,例如Windows、Windows Phone、Xbox、Surface、Office 365以及必应(Bing)、Skype、Dynamics、Azure和服务器等,即通过一个战略核心团结在一起,而不是每个部门都有各自的战略,单一的核心战略将推动我们为自己所做的所有事情设定共同的目标)。我们在我们公司上下齐心协力为消费者提供创新产品和价值的过程中,这种变革显得非常必要。
这是一项全新的绩效考核和员工发展计划,旨在提升团队协作程度和公司灵敏度。在过去几年中,我们已从数千名员工那里获得了反馈信息,考察了很多其他公司的相关计划和做法,并努力确保我们的反馈机制支持我们的公司目标。这项变革是我们的一项重要举措,旨在继续为我们世界一流的员工提供最好的工作环境,让他们迎接最艰难的挑战,做出改变世界的壮举。下面是新绩效考核和员工发展计划的要点:
更强调团队精神和协作。我们对于良好业绩的定义更具体了。除了本职工作评价外,还关注三个因素:你如何采纳别人的建议和想法,你如何帮助别人获得成功,以及你对于公司的发展发挥了怎样的影响力。
更强调员工的成长和发展。通过名为Connects的流程,我们能够获得更及时的反馈,发起更有意义的讨论,从而帮助员工不断学习,成长和出成果。我们会根据各个业务环节的节奏来设定时间进度,包括更灵活地选择讨论员工业绩和发展的时机和方式,而不是在整个公司上下执行统一的时间进度标准。我们的业务周期正在加快,我们的团队正在执行不同的工作计划,新的绩效考核和员工发展计划将会与此相适应。
不再统一分配奖金。我们将会继续拿出一大笔预算资金来奖励员工,但是,我们不会再实行统一的奖金分配政策。在奖励预算许可的范围内,经理和领导者将可以灵活地分配这些奖金,从而更好地反映出团队和个人的业绩。
不再实行员工排名制度。这将让我们关注重要的东西:更深入地理解我们发挥的影响力以及我们面临的发展机遇。
我们将会继续统一奖励计划与年度发展计划,因此,奖金发放的时间不变,我们将会继续确保贡献最大的员工获得高额的报酬。
我们将会继续研究更合理的奖金分配办法。新的方法将能够让经理和领导更便捷地分配奖金,从而体现出员工和团队的独特贡献。
我期待着在全公司范围内推行新的方法。我很高兴新的方法得到了高层领导和我所在人力资源部门的支持,我希望也得到你们的支持。只有齐心协力朝这个方向努力,我们才能够始终确保微软拥有全世界最理想的工作环境。只要我们团结一心,实施“一个微软”战略,我们就没有做不成的事情。请分析并回答下列问题:
(1)微软为什么要废弃“员工大排名制度”?对于团队建设有什么好处?
找到一个根据符合微软的战略目标,将把所有产品都整合为一个整体,而不是分割成一组“岛屿”。公司的所有组成部分都将为核心产品的成功做出贡献,例如Windows、Windows Phone、Xbox、Surface、Office 365以及必应(Bing)、Skype、Dynamics、Azure和服务器等,即通过一个战略核心团结在一起,而不是每个部门都有各自的战略。
好处:1、团队精神培养;2、提高软件项目团队合作;3、提高团队效率
(2)微软实施的“一个微软”战略有何优势?
1、清晰战略认知,指导企业经营方向;
2、对企业的远景发展轨迹进行全面的规划;
3、企业战略着眼于长期生存和长远发展的思考,确立了远景目标,并谋划了实现远景目标的发展轨迹及宏观管理的措施。
(3)微软采用哪些方式激励员工?请结合心理学家赫茨伯格双因素理论,请具体谈谈还有其它哪些方式能够激励团队成员,如何激励团队成员?
微软采用团队精神与协作,员工成长和发展,根据个人业绩奖励员工来激励员工。
双因素理论,又称为激励-保健理论,是美国心理学家赫茨伯格提出。把企业因素分为两种:保健因素和激励因素。保健因素是防止员工产生不满情绪,包括工资,监督,地位,安全,工作环境,政策与管理制度和人际关系;激励因素是激励员工的工作热情,包括工作本身,赏识,提升,成长的可能性,责任,成就。
1.目标激励
组织的目标与个人的需求完美结合起来,可以产生巨大的动力。有长远的愿景目标、中期目标、近期目标,有大、中、小目标,目标应与员工的能力、任务相结合。
2.奖惩激励
奖励是正强化,是直接激励。惩罚是负强化,是间接激励。
3.数据激励
运用数据显示成绩,能有可比性和说服力地激励员工的进取心。
4.团队领导行为激励
领导行为通过榜样作用、暗示作用、模仿作用等心理机制激发下属的动机,调动下属的工作、学习的积极性,这种激励称为领导行为激励。
5.典型激励
树立团队中的典型人物和事例,经常表彰各方面的好人好事,营造典型示范效应。
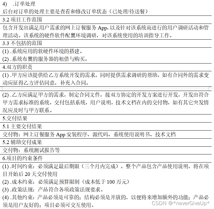
什么是项目范围?请结合你熟悉的一个具体的软件项目撰写一份初步项目范围说明书,其主要内容包括:项目名称、项目描述(含项目背景与目标)、项目范围(产品范围、项目范围、不包括的范围)、双方的职责、交付成果(主要交付成果与辅助交付成果)、约束条件等。
项目范围:指产生项目产品所包括的所有工作及产生这些产品所用的过程。


请分析软件项目常见的质量问题及原因,软件项目质量控制的方法有哪些?
答:常见的质量问题及原因
1、违背软件项目规律:未经可行性论证;不做调查分析就启动项目;任意修改设计;
2、技术方案本身的缺陷:系统整体方案本身有缺陷,造成实施中的修修补补,不能有系统地保证目标实现;
3、基本部件不合格:选购的软件组件,中间件,硬件设备等不稳定,不合格,造成整个系统不能正常运行;
4、实施中的管理问题:许多项目质量问题往往是由于人员技术水平,敬业精神,工作责任心,管理疏忽,沟通障碍等原因造成的。
质量控制的方法:
1、技术评审
2、代码走查
3、代码会审
4、软件测试
5、缺陷跟踪
最后
以上就是积极板凳最近收集整理的关于软件项目管理一、填空题二、选择题三、大题的全部内容,更多相关软件项目管理一、填空题二、选择题三、大题内容请搜索靠谱客的其他文章。
发表评论 取消回复