| 功能表 | ||
| X1 | X2 | 功能 |
| 0 | 0 | 保持 |
| 0 | 1 | 减计数 |
| 1 | 0 | 加计数 |
| 1 | 1 | 不允许出现 |
根据功能表, 有状态表.
| 状态表 | |||||||
| X2 | X1 | Q1 | Q0 | Q1* | Q0* | Z | 功能 |
| 0 | 0 | 0 | 0 | 0 | 0 | 0 | 保持 |
| 0 | 0 | 0 | 1 | 0 | 1 | 0 | 保持 |
| 0 | 0 | 1 | 0 | 1 | 0 | 0 | 保持 |
| 0 | 0 | 1 | 1 | 1 | 1 | 0 | 保持 |
| 0 | 1 | 0 | 0 | 0 | 1 | 0 | 加计数 |
| 0 | 1 | 0 | 1 | 1 | 0 | 0 | 加计数 |
| 0 | 1 | 1 | 0 | 1 | 1 | 0 | 加计数 |
| 0 | 1 | 1 | 1 | 0 | 0 | 1 | 加计数 |
| 1 | 0 | 0 | 0 | 1 | 1 | 1 | 减计数 |
| 1 | 0 | 0 | 1 | 0 | 0 | 0 | 减计数 |
| 1 | 0 | 1 | 0 | 0 | 1 | 0 | 减计数 |
| 1 | 0 | 1 | 1 | 1 | 0 | 0 | 减计数 |
| 1 | 1 | 0 | 0 | × | × | × | 不允许 |
| 1 | 1 | 0 | 1 | × | × | × | 不允许 |
| 1 | 1 | 1 | 0 | × | × | × | 不允许 |
| 1 | 1 | 1 | 1 | × | × | × | 不允许 |
根据状态表, 得到状态激励表.
| 状态激励表 | |||||||
| X2 | X1 | Q1 | Q0 | D1 | D0 | Z | 功能 |
| 0 | 0 | 0 | 0 | 0 | 0 | 0 | 保持 |
| 0 | 0 | 0 | 1 | 0 | 1 | 0 | 保持 |
| 0 | 0 | 1 | 0 | 1 | 0 | 0 | 保持 |
| 0 | 0 | 1 | 1 | 1 | 1 | 0 | 保持 |
| 0 | 1 | 0 | 0 | 0 | 1 | 0 | 加计数 |
| 0 | 1 | 0 | 1 | 1 | 0 | 0 | 加计数 |
| 0 | 1 | 1 | 0 | 1 | 1 | 0 | 加计数 |
| 0 | 1 | 1 | 1 | 0 | 0 | 1 | 加计数 |
| 1 | 0 | 0 | 0 | 1 | 1 | 1 | 减计数 |
| 1 | 0 | 0 | 1 | 0 | 0 | 0 | 减计数 |
| 1 | 0 | 1 | 0 | 0 | 1 | 0 | 减计数 |
| 1 | 0 | 1 | 1 | 1 | 0 | 0 | 减计数 |
| 1 | 1 | 0 | 0 | × | × | × | 不允许 |
| 1 | 1 | 0 | 1 | × | × | × | 不允许 |
| 1 | 1 | 1 | 0 | × | × | × | 不允许 |
| 1 | 1 | 1 | 1 | × | × | × | 不允许 |
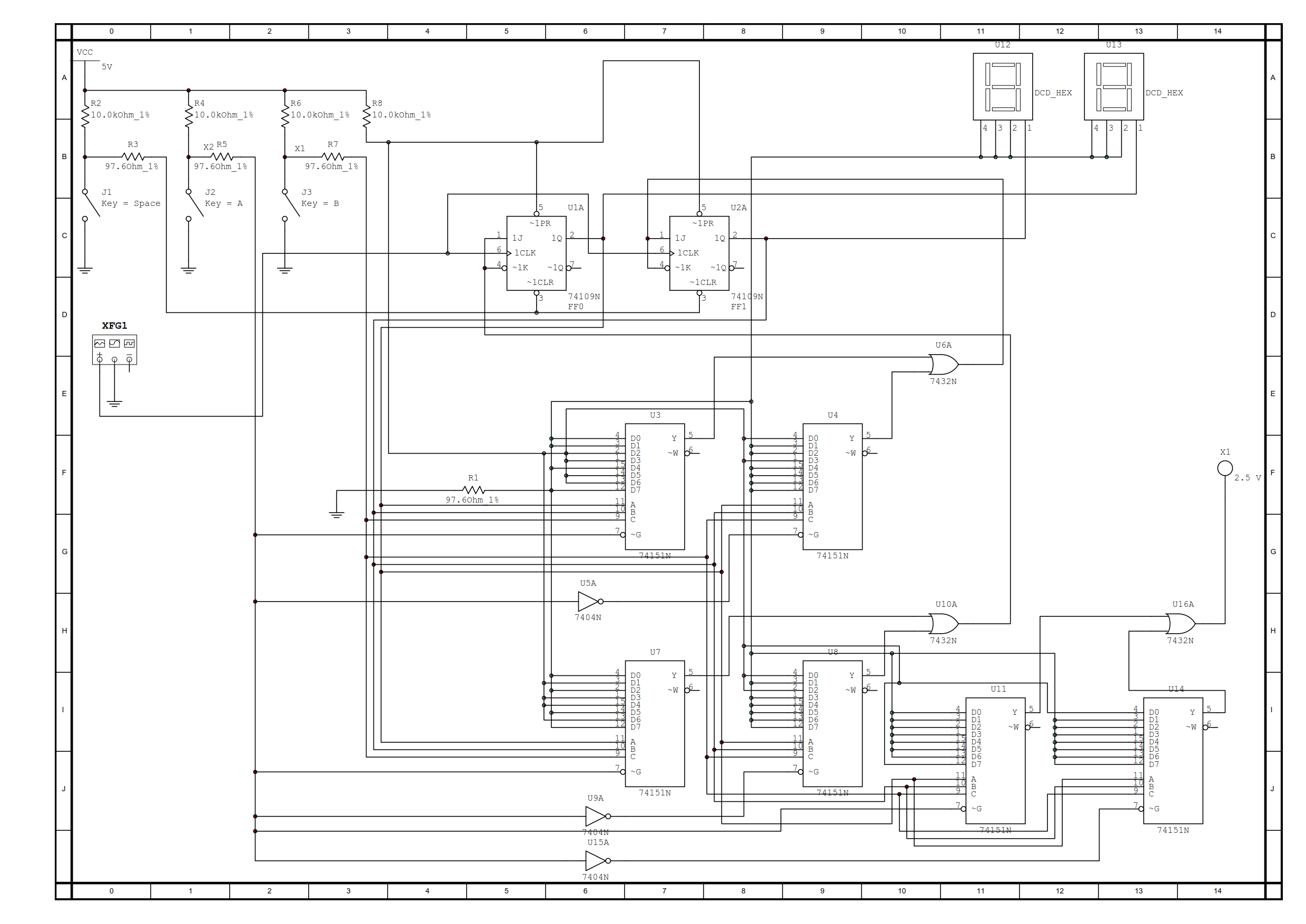
用6片74151和3片非门组成3个16选1数据选择器, 以此实现D0、D1和Z的逻辑表达式.
根据上面的分析, 绘制电路的原理图.

最后
以上就是超级皮皮虾最近收集整理的关于设计一可控同步四进制可逆计数器, 其由输入X1, X2控制, 用D触发器和74151及必要的门电路实现的全部内容,更多相关设计一可控同步四进制可逆计数器,内容请搜索靠谱客的其他文章。
本图文内容来源于网友提供,作为学习参考使用,或来自网络收集整理,版权属于原作者所有。
发表评论 取消回复