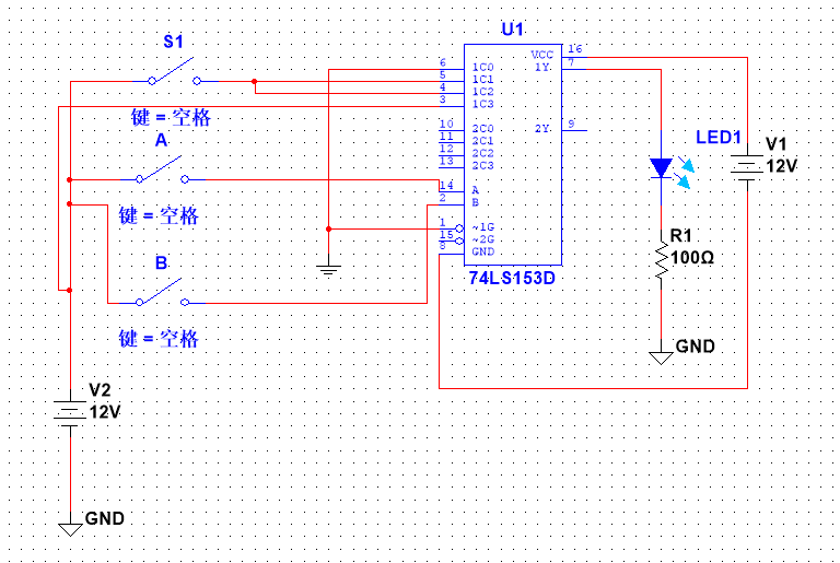
如下图所示,很可能可能有错,希望大家指出(一知半解)




最后
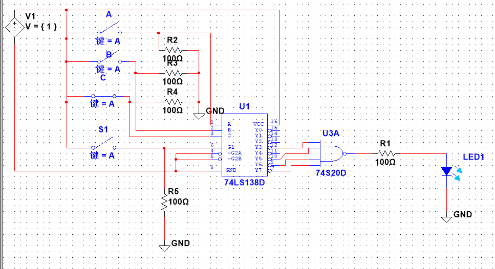
以上就是潇洒奇异果最近收集整理的关于用74ls00,74ls153,74ls151,74ls138设计三变量表决器的全部内容,更多相关用74ls00内容请搜索靠谱客的其他文章。
本图文内容来源于网友提供,作为学习参考使用,或来自网络收集整理,版权属于原作者所有。
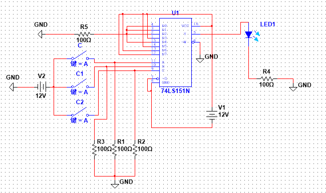
如下图所示,很可能可能有错,希望大家指出(一知半解)




以上就是潇洒奇异果最近收集整理的关于用74ls00,74ls153,74ls151,74ls138设计三变量表决器的全部内容,更多相关用74ls00内容请搜索靠谱客的其他文章。
发表评论 取消回复