我是靠谱客的博主 优秀灰狼,这篇文章主要介绍决策树 prepruning_数据挖掘入门系列教程(三点五)之决策树,现在分享给大家,希望可以做个参考。

本来还是想像以前一样,继续学习《 Python数据挖掘入门与实践 》的第三章“决策树”,但是这本书上来就直接给我怼了一大串代码,对于决策树基本上没有什么介绍,可直接把我给弄懵逼了,主要我只听过决策树还没有认真的了解过它。

这一章节主要是对决策树做一个介绍,在下一个章节,将使用决策树来进行预测分类。

决策树(Decision Tree)介绍

Decision Tree是一类较为常见的机器学习的方法。它既可以作为分类算法,也可以作为回归算法。

如何来介绍决策树,这里举一个例子:在大学,你找女朋友的时候,心目中顺序应该是这样的(仅仅是举一个例子):

  • Q:性别要求?
  • A:不是女的不要。
  • Q:年龄要求?
  • A:大于我3岁的不要
  • Q:专业要求?
  • A:非CS不要
  • ……

为了更好的表示上面的这一些问题,我们可以将其画成一张树状图如下所示:

f8208d695e0766fc392ea00f9b512e1d.png

上面的这棵树就是我们找女朋友的决策过程,圆角矩形代表了判断条件,椭圆形代表了决策结果。通过性别,年龄,专业这几个属性,最终我们得出了最终的决策。而这棵树也就被称之为决策树。

大家通过上图会发现有3个东西:

  • 根节点:包含样本的全集
  • 内部节点:对应特征属性测试
  • 叶节点:代表决策的结果

在一棵决策树中,包含了一个根节点,多个内部节点(判断条件) 和若干个叶子节点。先说叶子节点,在决策树中,叶子节点对应了决策结果,决策结果可以有多种类型(图中是yes和no,也可以为1,2,3)。内部节点和根节点对应的都是属性测试,只不过先后顺序不同。

总的来说,决策树体现的是一种“分而治之”的思想,

那么这里就有一个问题,谁来当根节点?谁又来当中间的节点?先后顺序又是怎样的?(这里先不说算法流程,从简单开始说起,然后再说算法流程)

结点的选择

首先我们需要明白根节点和中间节点是不同的,一个是统领全局的开始包含所有的样本。一个是负责局部的决策,并且随着决策树的不断的进行决策,所包含的样本逐渐属于同一个类别,即节点的“纯度”越来越高。

那么,我们如何来寻找合适根节点(也就是属性)呢?靠感觉?靠感觉当然不行,我们需要一个具体的数值来决定,很幸运,香农帮助我们做到了。

“信息熵”(information entropy):可以度量样本集合中的“纯度”。 在信息世界,熵越高,表示蕴含越多的信息,熵越低,则信息越少。 而根节点需要包含所以的样本,则根结点的熵最大

信息熵(Information Entropy)

设样本集合为

,第
类样本所占比例为
,则集合
的信息熵为:

现在,我们已经知道一个集合

中的信息熵是多少,那么我们如何来进行划分呢?首先,我们需要明确一个划分的标准(也就是目标),我们当然希望划分之后,划分之后的集合的熵越来越小,也就是划分后的集合越来越纯,这里我们引入信息增益这个概念。

信息增益(information gain)

下面是西瓜书中对信息增益的定义:

假设离散属性
个可能的取值
,若以属性
对样本进行划分,则有V个分支,其中第
个分支包含了
中在属性
上取值为
的样本,记为
。我们可以计算出
的信息熵,然后考虑到不同分支结点的样本数不同,给分支结点赋予权重
,样本数愈多,则影响力越大,则可以计算出属性
对样本集
进行划分的“信息增益”:

一般来说,信息增益越大,则代表划分后的集合越“纯”,也就是说使用

属性来划分的效果最好,那么我们就可以使用
属性来进行划分。
ID3算法就是使用信息增益来作为标准划分属性的。

决策树生成算法流程

下面是来自《西瓜书》的决策树生成算法流程:

59c6729b2ebf9a85a102749fec3d2d71.png

决策树生成是一个递归的过程,在下面3中情况中,递归会返回:

  • 当前结点包含的样本全属于同一类别,无需划分
  • 当前属性集为空,或是所有样本在所有属性上取值相同,无法划分
  • 当前结点包含的样本集合为空,不能划分

算法可能不是那么的形象好理解,下面将以实际的例子来展示。

在最上面上面的找女朋友的例子并不是特别的好,属性太少。这里以西瓜书中的 来进行举例。这个属性还是挺多的。

ed7408c6fd77fe95f916ef24879cab67.png

在上图中,属性的集合是{色泽,根蒂,敲声,纹理,脐部,触感}(目前不考虑编号这个属性),分类的集合是{是,否},一共有17个样本。

首先让我们来及计算集合

的熵值。在集合
中,好瓜(是)占
,坏瓜(否)占
,所以集合
的熵为:

以色泽作为划分标准,可以得到3个子集:

我们可以获得

的信息熵:

因此色泽的信息增益为:


同理可以得到:

通过计算可以得到,纹理的信息增益最大,因此他被选为划分的属性如下图:

69cc1b5d1e7b01ed351de14b3a56ca10.png

然后以纹理是“清晰为例”,该集合

,可用的属性集合为{ 色泽,根蒂,敲声,脐部, 触感}。因此,基于$D^1$又可以计算出各个属性的信息增益:

因此我们可以在“根蒂”,“触感”,“脐部”中任意选择其中一个作为划分属性。最终得到以下的决策树:

effaa996c943cbda0dbc288a91f623de.png

通过上面的这些步骤,我们就得到了一颗关于西瓜的好坏的决策树。ID3算法就是用信息增益作为划分标准。

上面的例子来自西瓜书,以及计算的结果也来自西瓜书。

增益率(Gain Ratio)

在这里有一个问题,

越大,就一定能够作为划分标准吗?假如它是一个无用的属性呢?比如上图中
编号这个属性,如果在上面我们选择编号作为根节点,那么第一次划分就能够得到17个集合,每一个集合只有1个样本,
必定能够达到最大值。但是我们知道,编号这个属性在这里是毫无作用的。如果将这个问题进行泛化,如果一个属性在
分类中起到的作用给很小(也就是它对分类的影响很小),那么我们应该怎么考虑呢?

这里我们可以使用增益率来作为划分的标准,定义如下

称之为属性
固有值(intrinsic value),属性
的可能取值越多(划分的
的集合越多),
就会越大。若像编号一样进行划分(每一个划分的集合中只有一个样本),随着编号的增多,
的取值如下图:

ec374372829fe58e54327ca67b9d79cb.png

其中著名的C4.5算法就是使用增益率来划分属性。

除了这种解决方案,还有一种解决方法,基尼指数作为划分标准,CART决策树使用这种方法。

基尼指数(Gini Index)

前面我们使用信息熵来表示集合的纯度,这里我们使用基尼值来表示:

设样本集合为

,第
类样本所占比例为

反映了从数据集中随机抽取两个样本,其类别标记不一致的概率。因此,
越大,则数据集越复杂,纯度越低。

同样,属性

的基尼指数定义为:

因此,在我们选择合适的属性进行划分的时候,选择划分后基尼指数较小的属性作为划分标准即可。

这个时候我们再来看一看这幅图,应该就看的懂了吧。

59c6729b2ebf9a85a102749fec3d2d71.png

剪枝(pruning)处理

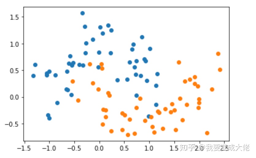
首先,我们先说一下剪枝的目的——防止“过拟合”。在决策树的学习过程中,为了保证正确性,会不断的进行划分,这样可能会导致对于训练样本能够达到一个很好的准确性,但是对于测试集可能就不是很好了,这样的模型不具备泛化性。下面来举一个例子:

我们有如下的数据集:

坐标轴的上的每一个点代表一个样本,有

两种属性,其中,蓝色的点代表类0,橙色的点代表类1。

846924b4fa9d739a39fcac6963778e23.png

当我们使用决策树进行训练后,模型对于数据的识别区域如下,在粉红色区域,其认为里面的点为类0,蓝色的区域为类1:

28fa0014f3ebdf479729f7b85a4e6232.png

大家可能发现一个问题,那就是这个区域划分的太“细致”了。因为数据是有噪音(noise)的,这样划分明显是不合理的。这里大家可以看一看决策树的图片:

942b74d4ba6f9c2330f550f823048038.png

那么如何来缓解这种问题呢?其中有一种方法就是去掉一些分支(剪枝)来降低过拟合的风险。

剪枝有两种方案:

  • 预剪枝(prepruning)
  • 后剪枝(post-pruning)

预剪枝

预剪枝是指在决策树生成过程中,对每个结点在划分前先进行估计,若当前结点的划分不能带来决策树泛化性能提升,则停止划分并将当前结点标记为叶结点。

用通俗的话来说,就是如果进行划分能够带来更好的结果就进行划分,否则不进行划分。首先,我们定义一个训练集和一个验证集如下:(西瓜书中间的例子)

9747c2024b08d069139a093d4188202c.png

上面一部分是训练集,下面一部分是测试集。然后让我们来对**训练集(记住是训练集)**进行划分,划分的规则与上面的一样。

下面的这幅图是未剪枝的情况。

75c20afe92f371274eb6910f16ed59e9.png

那么,剪枝是如何进行的呢?

首先,我们先判断“脐部”,如果我们不对“脐部”进行划分,也就是说这棵决策树是这样的:

只有一个好瓜的判断结果(根据上面的算法流程图,node节点直接就是叶子节点,其类别由样本中最多的决定【这里既可以是好瓜也可以是坏瓜,因为数量一样】)

3b20ada11d716eca67dcc4a5be4da53f.png

这样下来,也就是说无论你什么瓜过来我都判断它是好瓜。使用验证集进行验证,验证的精准度为:

。如果进行划分呢?

下图便是进行划分的情况,其中被红色圆圈框出来的部分表示验证正确。

e639cdfe7081b08bacdc163901debfe4.png

如果只划分“脐部”这个属性,我们可以通过其来划分好瓜和坏瓜,通过验证机去测试,我们可以得到划分后的准确性为:

,所以选择划分。

下面便是进行前剪枝后的划分结果,使用验证集进行验证,精度为

d085285ba131d3802a1b4ff4fb254674.png

尽管该方案可以降低过拟合的风险,并在一定程度上能够降低算法的复杂度,但也会带来欠拟合的风险。因为会出现另外一种情况:有可能当前划分不能提升泛化能力,但是在此基础上的后续的划分也许可以导致性能显著提高。

后剪枝

后剪枝则是先从训练集生成一棵完整的决策树,然后自底向上地对非叶结点进行考察,若将该结点对应的子树替换为叶结点能带来决策树泛化性能提升,则将该子树替换为叶结点.

后剪枝和前剪枝的不同在于后剪枝是在生成决策树后再进行剪枝。顺序是由下到上

我们继续来看这幅图:

通过验证集,我们易得到该决策树的识别率为

1f25a067f0994b59191343d846a40f18.png

让我们重新看一下数据吧,数据集和验证集如下:

9747c2024b08d069139a093d4188202c.png

现在让我们来进行剪枝吧!!首先先看节点⑥,节点6中包含编号为

的训练样本,因此我们将节点⑥变成叶节点并标记为“好瓜(坏瓜也ok)”。如下所示:

261a52cabdff09f963adab4fe3b08049.png

在这种情况下,验证集中序号为

验证正确,精度调高到
,因此可以进行剪枝。

考虑结点⑤,包含编号为

,将其变成叶节点(标记为“好瓜”),使用验证集去验证,其精度仍为
,没有提高,进行考虑。同理可得到下面的这副图片:

6088d533657d7ac6414be6062da3d033.png

最终,该决策树的精度为

比较预剪枝和后剪枝,后剪枝保留的分支更多,同时后剪枝的欠拟合的风险很小,泛化性能往往优于预剪枝决策树,但是显而易见,训练的时间要比预剪枝大得多。

随机森林(Random Forest | RF)

什么是随机森林呢?随机森林是一个包含多个决策树的分类器,由很多决策树构成,不同的决策树之间没有关联。当我们进行分类任务时,森林中的每一棵决策树都会分别对样本进行判断和分类,每个决策树会得到一个自己的分类结果,决策树的分类结果中哪一个分类最多,那么随机森林就会把这个结果当做最终的结果。 (emm,少树服从多树)。好像很简单的样子,但是这里有一个问题,那就是随机森林中有多个决策树,那么,我们如何用已有的数据集去构建这么多的决策树呢?

首先我们要明白,决策树是不同的,那么训练决策树所需要的数据也不同。那么具体该如何选择呢?既然是随机森林,那么它肯定是随机的!!它的随机有两层含义:

  • 样本随机:Bagging算法
  • 属性随机

样本随机

样本随机使用的是Bagging算法(Bootstrap aggregating,引导聚集算法)又称之为装袋算法。算法的流程如下:

给定一个训练集大小为

的训练集
,Bagging算法从中间随机的、有
放回的选出
个大小为
的子集
作为新的训练集。

ps:通过以上这种取样得到的集合

中间可能会有重复的元素(因为是
有放回的抽取元素)

属性随机

若样本有

个属性时,随机从这
个属性中选取出
个属性(
无放回),满足条件

ps:在这种情况下,

个属性中是没有重复的属性的。

随机森林的优缺点

通过上面的样本随机和属性随机,我们就可以构建出很多棵不同的决策树了,然后组成一个森林,里面住着熊大和熊二,在一起快乐的生活。

优缺点的整理来自这里,基本上所有的文章都是这个说法,不同的在于文字的多少罢了!

优点

  1. 它可以出来很高维度(特征很多)的数据,并且不用降维,无需做特征选择
  2. 它可以判断特征的重要程度
  3. 可以判断出不同特征之间的相互影响
  4. 不容易过拟合
  5. 训练速度比较快,容易做成并行方法
  6. 实现起来比较简单
  7. 对于不平衡的数据集来说,它可以平衡误差。
  8. 如果有很大一部分的特征遗失,仍可以维持准确度。

缺点

  1. 随机森林已经被证明在某些噪音较大的分类或回归问题上会过拟合。
  2. 对于有不同取值的属性的数据,取值划分较多的属性会对随机森林产生更大的影响,所以随机森林在这种数据上产出的属性权值是不可信的

总结

决策树的概念就暂时介绍到这里了,尽管内容有点多,但是还是挺好理解的,很类似于人类的思考方式。在下一篇的博客中,将使用scikit-learn工具包,基于决策树来对数据进行分类。决策树还有很多知识和算法,但是至少我们得掌握基本的概念。

参考

  1. 《西瓜书》决策树——第四章
  2. 维基百科:随机森林 Bagging算法

最后

以上就是优秀灰狼最近收集整理的关于决策树 prepruning_数据挖掘入门系列教程(三点五)之决策树的全部内容,更多相关决策树内容请搜索靠谱客的其他文章。

本图文内容来源于网友提供,作为学习参考使用,或来自网络收集整理,版权属于原作者所有。
点赞(243)

评论列表共有 0 条评论

立即
投稿
返回
顶部