目录
- 一、决策树的构造
- 1. 信息增益
- 2. 划分数据集
- 3. 递归构建决策树
- 二、在 Python 中使用 Matplotlib 注解绘制树形图
- 1. Matplotlib
- 2. 构造注解树
- 三、测试和存储分类器
- 1. 测试算法:使用决策树执行分类
- 2. 使用算法:决策树的存储
- 四、应用:使用决策树预测车辆的状况
- 五、改进算法
- 1. C4.5算法
- 2. CART
一、决策树的构造
决策树(decision tree)是一类常见的机器学习算法,它是基于树结构来进行决策的。从根节点开始一步步走到叶子节点(决策)。所有的数据最终都会落到叶子节点,既可以做分类也可以做回归。
决策树
优点:计算复杂度不高,输出结果易于理解,对中间值的缺失不敏感,可以处理不相关特征数据。
缺点:可能会产生过度匹配问题。
适用数据类型:数值型和标称型。
在构造在构造决策树时,我们需要解决的第一个问题就是,当前数据集上哪个特征在划分数据分类时起决定性作用。为了找到决定性的特征,划分出最好的结果,我们必须评估每个特征。完成测试后,原始数据就被划分为几个数据子集。这些数据子集会分布在第一个决策点的所有分支上。如果某个分支下的数据属于同一类型,则到这里以及正确地划分数据分类,无序进一步对数据集进行分割。如果数据子集内的数据不属于同一类型,则需要重复划分数据子集的过程。如何划分数据子集的算法和划分原始数据集的方法相同,直到所有具有相同类型的数据均在一个数据子集内。
决策树的一般流程
(1) 收集数据:可以使用任何方法。
(2) 准备数据:树构造算法只适用于标称型数据,因此数值型数据必须离散化。
(3) 分析数据:可以使用任何方法,构造树完成之后,我们应该检查图形是否符合预期。
(4) 训练算法:构造树的数据结构。
(5) 测试算法:使用经验树计算错误率。
(6) 使用算法:此步骤可以适用于任何监督学习算法,而使用决策树可以更好地理解数据的内在含义。
1. 信息增益
划分数据集的大原则是:将无序的数据变得更加有序
在划分数据集之前之后信息发生的变化称为信息增益,知道如何计算信息增益,我们就可以计算每个特征值划分数据集获得的信息增益,获得信息增益最高的特征就是最好的选择 。
在可以评测哪种数据划分方式就是最好的数据划分之前,必须学习如何计算信息增益。集合信息的度量方式称为香农熵 或者简称为熵 。
熵定义为信息的期望值,在明晰这个概念之前,我们必须知道信息的定义。如果待分类的事物可能划分在多个分类之中,则符号
x
i
x_i
xi 的信息定义为
l
(
x
i
)
=
−
log
2
p
(
x
i
)
l(x_i) = -log_2p(x_i)
l(xi)=−log2p(xi)
其中
p
(
x
i
)
p(x_i)
p(xi)是选择改分类的概率
为了计算熵,我们需要计算所有类别所有可能值包含的信息期望值,通过下面的公式得到:
H
=
−
∑
i
=
1
n
p
(
x
i
)
log
2
p
(
x
i
)
H = - sum_{i = 1}^n p(x_i)log_2p(x_i)
H=−i=1∑np(xi)log2p(xi)
其中n是分类的数目。
当
p
(
x
i
)
=
0
p(x_i) = 0
p(xi)=0 或
p
(
x
i
)
=
1
p(x_i) = 1
p(xi)=1时,
H
=
0
H = 0
H=0,随机变量完全没有不确定性。
当
p
(
x
i
)
=
0.5
p(x_i) = 0.5
p(xi)=0.5时,
H
=
1
H = 1
H=1,随机变量的不确定性最大
计算给定数据集的香农熵:
'''
Parameters:
dataSet - 数据集
Returns:
shannonEnt - 返回计算给定数据集的香农熵
'''
def calcShannonEnt(dataSet):
# 返回数据集的行数
numEntries = len(dataSet)
# 保存每个标签(Label)出现次数的字典
labelCounts = {}
# 对每组特征向量进行统计
for featVec in dataSet:
# 提取标签(Label)信息
currentLabel = featVec[-1]
# 如果标签(Label)没有放入统计次数的字典,添加进去
if currentLabel not in labelCounts.keys():
labelCounts[currentLabel] = 0
# Label计数
labelCounts[currentLabel] += 1
# 香农熵
shannonEnt = 0.0
# 计算香农熵
for key in labelCounts:
# 选择该标签(Label)的概率
prob = float(labelCounts[key])/numEntries
# 利用公式计算香农熵
shannonEnt -= prob * log(prob, 2)
# 返回香农熵
return shannonEnt
首先,计算数据集中实例的总数。然后,创建一个数据字典,它的键值时最后一列的数值。如果当前键值不存在,则扩展字典并将当前键值加入字典。每个键值都记录了当前类别出现的次数。最后,使用所有类标签的发生频率计算类别出现的概率。我们将用这个概率计算香农熵,统计所有类标签发生的次数。
海洋生物数据:
| 不浮出水面是否可以生存 | 是否有脚蹼 | 属于鱼类 | |
|---|---|---|---|
| 1 | 是 | 是 | 是 |
| 2 | 是 | 是 | 是 |
| 3 | 是 | 否 | 否 |
| 4 | 否 | 是 | 否 |
| 5 | 否 | 是 | 否 |
根据上表格创建简单鱼鉴定数据集
"""
Parameters:
无
Returns:
dataSet - 数据集
labels - 分类属性
"""
def createDataSet():
# 数据集
dataSet = [[1, 1, 'yes'],
[1, 1, 'yes'],
[1, 0, 'no'],
[0, 1, 'no'],
[0, 1, 'no']]
# 分类属性
labels = ['no surfacing', 'flippers']
# 返回数据集和分类属性
return dataSet, labels
if __name__ == '__main__':
dataSet, labels = createDataSet()
print(dataSet)
print(calcShannonEnt(dataSet))
>>>
[[1, 1, 'yes'], [1, 1, 'yes'], [1, 0, 'no'], [0, 1, 'no'], [0, 1, 'no']]
0.9709505944546686
熵越高,则混合的数据也越多,我们可以在数据集中添加更多的分类,观察熵是如何变化的。添加第三个名为maybe的分类,测试熵的变化:
if __name__ == '__main__':
dataSet, labels = createDataSet()
dataSet[0][-1] = 'maybe'
print(dataSet)
print(calcShannonEnt(dataSet))
>>>
[[1, 1, 'maybe'], [1, 1, 'yes'], [1, 0, 'no'], [0, 1, 'no'], [0, 1, 'no']]
1.3709505944546687
分类增多,计算得到的熵增大。得到熵之后,我们就可以按照获取最大信息增益的方法划分数据集。
2. 划分数据集
分类算法除了需要测量信息熵,还需要划分数据集,度量划分数据集的熵,以便判断当前是否正确地划分了数据集。对每个特征划分数据集的结果计算一次信息熵,然后判断按照哪个特征划分数据集是最好的划分方式。
按照给定特征划分数据集:
"""
Parameters:
dataSet - 待划分的数据集
axis - 划分数据集的特征
value - 需要返回的特征的值
Returns:
retDataSet - 划分后的数据集
"""
def splitDataSet(dataSet, axis, value):
# 创建返回的数据集列表
retDataSet = []
# 遍历数据集
for featVec in dataSet:
if featVec[axis] == value:
# 去掉axis特征
reducedFeatVec = featVec[:axis]
# 将符合条件的添加到返回的数据集
reducedFeatVec.extend(featVec[axis + 1:])
retDataSet.append(reducedFeatVec)
# 返回划分后的数据集
return retDataSet
在之前简单样本数据上测试函数splitDataSet():
if __name__ == '__main__':
dataSet, labels = createDataSet()
print(dataSet)
print(splitDataSet(dataSet, 0 ,1))
print(splitDataSet(dataSet, 0 ,0))
>>>
[[1, 1, 'yes'], [1, 1, 'yes'], [1, 0, 'no'], [0, 1, 'no'], [0, 1, 'no']]
[[1, 'yes'], [1, 'yes'], [0, 'no']]
[[1, 'no'], [1, 'no']]
接下来遍历整个数据集,循环计算熵和splitDataSet() 函数,找到最好的特征划分方式。熵计算将会告诉我们如何划分数据集是最好的数据组织方式。
选择最好的数据集划分方式:
"""
Parameters:
dataSet - 数据集
Returns:
bestFeature - 信息增益最大的(最优)特征的索引值
"""
def chooseBestFeatureToSplit(dataSet):
# 特征数量
numFeatures = len(dataSet[0]) - 1
# 计算数据集的香农熵
baseEntropy = calcShannonEnt(dataSet)
# 信息增益
bestInfoGain = 0.0
# 最优特征的索引值
bestFeature = -1
# 遍历所有特征
for i in range(numFeatures):
#获取dataSet的第i个所有特征
featList = [example[i] for example in dataSet]
# 创建set集合{},元素不可重复
uniqueVals = set(featList)
# 经验条件熵
newEntropy = 0.0
# 计算信息增益
for value in uniqueVals:
# subDataSet划分后的子集
subDataSet = splitDataSet(dataSet, i, value)
# 计算子集的概率
prob = len(subDataSet) / float(len(dataSet))
# 根据公式计算经验条件熵
newEntropy += prob * calcShannonEnt(subDataSet)
# 信息增益
infoGain = baseEntropy - newEntropy
# 打印每个特征的信息增益
print("第%d个特征的增益为%.3f" % (i, infoGain))
# 计算信息增益
if (infoGain > bestInfoGain):
# 更新信息增益,找到最大的信息增益
bestInfoGain = infoGain
# 记录信息增益最大的特征的索引值
bestFeature = i
# 返回信息增益最大的特征的索引值
return bestFeature
if __name__ == '__main__':
dataSet, labels = createDataSet()
print(dataSet)
print(chooseBestFeatureToSplit(dataSet))
>>>
[[1, 1, 'yes'], [1, 1, 'yes'], [1, 0, 'no'], [0, 1, 'no'], [0, 1, 'no']]
第0个特征的增益为0.420
第1个特征的增益为0.171
0
最佳索引是0,也就是第一个特征是最好的用于划分数据集的特征。
3. 递归构建决策树
工作原理:得到原始数据集,然后基于最好的属性值划分数据集,由于特征值可能多于两个,因此可能存在大于两个分支的数据集划分。第一次划分之后,数据将被向下传递到树分支的下一个节点,在这个节点上,我们可以再次划分数据。因此我们可以采用递归的原则处理数据集。
递归结束的条件:程序遍历完所有划分数据集的属性,或者每个分支下的所有实例都具有相同的分类。如果所有实例具有相同的分类,则得到一个叶子节点或者终止块。任何到达叶子节点的数据必然属于叶子节点的分类。如果数据集已经处理了所有属性,但是类标签依然不是唯一的,此时我们需要决定如何定义该叶子节点,在这种情况下,我们通常会采用多数表决的方法决定该叶子节点的分类。
多数表决:
"""
Parameters:
classList - 类标签列表
Returns:
sortedClassCount[0][0] - 出现此处最多的元素(类标签)
"""
def majorityCnt(classList):
classCount = {}
# 统计classList中每个元素出现的次数
for vote in classList:
if vote not in classCount.keys():classCount[vote] = 0
classCount[vote] += 1
# 根据字典的值降序排序
sortedClassCount = sorted(classCount.items(), key = operator.itemgetter(1), reverse = True)
# 返回classList中出现次数最多的元素
return sortedClassCount[0][0]
创建决策树:
"""
Parameters:
dataSet - 训练数据集
labels - 分类属性标签
Returns:
myTree - 决策树
"""
def createTree(dataSet, labels):
# 取分类标签
classList = [example[-1] for example in dataSet]
# 所有的类标签完全相同,则直接返回该类标签
if classList.count(classList[0]) == len(classList):
return classList[0]
# 遍历完所有特征时返回出现次数最多的类标签
if len(dataSet[0]) == 1:
return majorityCnt(classList)
# 选择最优特征
bestFeat = chooseBestFeatureToSplit(dataSet)
# 最优特征的标签
bestFeatLabel = labels[bestFeat]
# 根据最优特征的标签生成树
myTree = {bestFeatLabel:{}}
# 删除已经使用特征标签
del(labels[bestFeat])
# 得到训练集中所有最优特征的属性值
featValues = [example[bestFeat] for example in dataSet]
# 去掉重复的属性值
uniqueVals = set(featValues)
# 遍历特征,创建决策树。
for value in uniqueVals:
# 复制了类标签,并将其存储在新列表变量 subLabels
subLabels = labels[:]
myTree[bestFeatLabel][value] = createTree(splitDataSet(dataSet, bestFeat, value), subLabels)
return myTree
测试之前的简单数据集
if __name__ == '__main__':
dataSet, labels = createDataSet()
print(dataSet)
myTree = createTree(dataSet, labels)
print(myTree)
>>>
[[1, 1, 'yes'], [1, 1, 'yes'], [1, 0, 'no'], [0, 1, 'no'], [0, 1, 'no']]
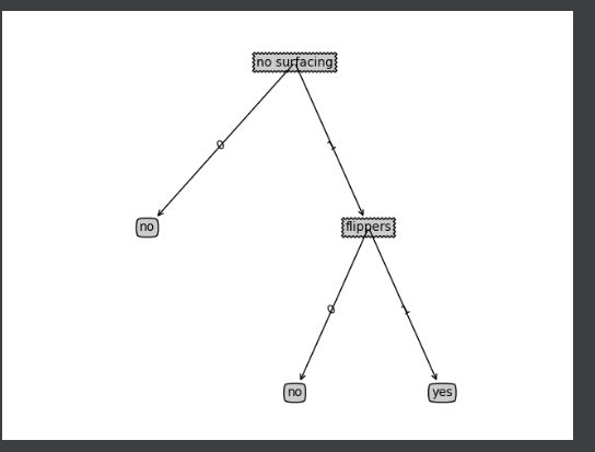
{'no surfacing': {0: 'no', 1: {'flippers': {0: 'no', 1: 'yes'}}}}
变量 myTree 包含了很多代表树结构信息的嵌套字典,从左边开始,第一个关键字 no surfacing 是第一个划分数据集的特征名称,该关键字的值也是另一个数据字典。第二个关键字是 no surfacing 特征划分的数据集,这些关键字的值是 no surfacing 节点的子节点。这些值可能是类标签(例如’flippers’),也可能是另一个数据字典。如果值是类标签,则该子节点是叶子节点;如果值是另一个数据字典,则子节点是一个判断节点,这种格式结构不断重复就构成了整棵树。这棵树包含了3个叶子节点以及2个判断节点。
二、在 Python 中使用 Matplotlib 注解绘制树形图
1. Matplotlib
使用文本注解绘制树节点:
# 定义文本框和箭头格式
decisionNode = dict(boxstyle="sawtooth", fc="0.8")
leafNode = dict(boxstyle="round4", fc="0.8")
arrow_args = dict(arrowstyle="<-")
"""
Parameters:
nodeTxt - 结点名
centerPt - 文本位置
parentPt - 标注的箭头位置
nodeType - 结点格式
Returns:
无
"""
def plotNode(nodeTxt, centerPt, parentPt, nodeType):
createPlot.ax1.annotate(nodeTxt, xy=parentPt, xycoords='axes fraction',
xytext=centerPt, textcoords='axes fraction',
va="center", ha="center", bbox=nodeType, arrowprops=arrow_args)
def createPlot():
fig = plt.figure(1, facecolor='white')
fig.clf()
createPlot.ax1 = plt.subplot(111, frameon=False)
plotNode('a decision node', (0.5, 0.1), (0.1, 0.5), decisionNode)
plotNode('a leaf node', (0.8, 0.1), (0.3, 0.8), leafNode)
plt.show()
if __name__ == '__main__':
createPlot()
测试效果:

2. 构造注解树
虽然现在有x、y坐标,但是如何放置所有的树节点却是个问题。必须知道有多少个叶节点,以便可以正确确定x轴的长度;还需要知道树有多少层,以便可以正确确定y轴的高度。
获取叶节点的数目和树的层数:
"""
Parameters:
myTree - 决策树
Returns:
numLeafs - 决策树的叶子结点的数目
"""
def getNumLeafs(myTree):
# 初始化叶子
numLeafs = 0
#python3中myTree.keys()返回的是dict_keys,不在是list,
#所以不能使用myTree.keys()[0]的方法获取结点属性,可以使用list(myTree.keys())[0]
firstStr = next(iter(myTree))
# 获取下一组字典
secondDict = myTree[firstStr]
for key in secondDict.keys():
# 测试该结点是否为字典,如果不是字典,代表此结点为叶子结点
if type(secondDict[key]).__name__=='dict':
numLeafs += getNumLeafs(secondDict[key])
else: numLeafs +=1
return numLeafs
"""
Parameters:
myTree - 决策树
Returns:
maxDepth - 决策树的层数
"""
def getTreeDepth(myTree):
# 初始化决策树深度
maxDepth = 0
#python3中myTree.keys()返回的是dict_keys,不在是list,
#所以不能使用myTree.keys()[0]的方法获取结点属性,可以使用list(myTree.keys())[0]
firstStr = next(iter(myTree))
# 获取下一个字典
secondDict = myTree[firstStr]
for key in secondDict.keys():
#测试该结点是否为字典,如果不是字典,代表此结点为叶子结点
if type(secondDict[key]).__name__=='dict':
thisDepth = 1 + getTreeDepth(secondDict[key])
else: thisDepth = 1
# 更新层数
if thisDepth > maxDepth: maxDepth = thisDepth
return maxDepth
函数 retrieveTree 输出预先存储的树信息,避免了每次测试代码时都要从数据中创建树的麻烦。
def retrieveTree(i):
"""
用于测试的预定义的树结构
"""
listOfTrees = [{'no surfacing': {0: 'no', 1: {'flippers': {0: 'no', 1: 'yes'}}}},
{'no surfacing': {0: 'no', 1: {'flippers': {0: {'head': {0: 'no', 1: 'yes'}}, 1: 'no'}}}}
]
return listOfTrees[i]
if __name__ == '__main__':
print(retrieveTree(1))
myTree = retrieveTree(0)
print(getNumLeafs(myTree))
print(getTreeDepth(myTree))
>>>
{'no surfacing': {0: 'no', 1: {'flippers': {0: {'head': {0: 'no', 1: 'yes'}}, 1: 'no'}}}}
3
2
getNumLeafs()函数和getTreeDepths() 函数都返回了正确的结果。接下来绘制一颗完整的树。
标注有向边属性值:
"""
Parameters:
cntrPt、parentPt - 用于计算标注位置
txtString - 标注的内容
Returns:
无
"""
def plotMidText(cntrPt, parentPt, txtString):
xMid = (parentPt[0]-cntrPt[0])/2.0 + cntrPt[0]#计算标注位置
yMid = (parentPt[1]-cntrPt[1])/2.0 + cntrPt[1]
createPlot.ax1.text(xMid, yMid, txtString, va="center", ha="center", rotation=30)
绘制决策树:
"""
Parameters:
myTree - 决策树(字典)
parentPt - 标注的内容
nodeTxt - 结点名
Returns:
无
"""
def plotTree(myTree, parentPt, nodeTxt):
# 设置结点格式
decisionNode = dict(boxstyle="sawtooth", fc="0.8")
# 设置叶结点格式
leafNode = dict(boxstyle="round4", fc="0.8")
# 获取决策树叶结点数目,决定了树的宽度
numLeafs = getNumLeafs(myTree)
# 获取决策树层数
depth = getTreeDepth(myTree)
# 下个字典
firstStr = next(iter(myTree))
# 中心位置
cntrPt = (plotTree.xOff + (1.0 + float(numLeafs))/2.0/plotTree.totalW, plotTree.yOff)
# 标注有向边属性值
plotMidText(cntrPt, parentPt, nodeTxt)
# 绘制结点
plotNode(firstStr, cntrPt, parentPt, decisionNode)
# 下一个字典,也就是继续绘制子结点
secondDict = myTree[firstStr]
# y偏移
plotTree.yOff = plotTree.yOff - 1.0/plotTree.totalD
for key in secondDict.keys():
# 测试该结点是否为字典,如果不是字典,代表此结点为叶子结点不是叶结点,递归调用继续绘制
if type(secondDict[key]).__name__=='dict':
plotTree(secondDict[key],cntrPt,str(key))
# 如果是叶结点,绘制叶结点,并标注有向边属性值
else:
plotTree.xOff = plotTree.xOff + 1.0/plotTree.totalW
plotNode(secondDict[key], (plotTree.xOff, plotTree.yOff), cntrPt, leafNode)
plotMidText((plotTree.xOff, plotTree.yOff), cntrPt, str(key))
plotTree.yOff = plotTree.yOff + 1.0/plotTree.totalD
创建绘制面板:
"""
Parameters:
inTree - 决策树(字典)
Returns:
无
"""
def createPlot(inTree):
# 创建fig
fig = plt.figure(1, facecolor='white')
# 清空fig
fig.clf()
axprops = dict(xticks=[], yticks=[])
# 去掉x、y轴
createPlot.ax1 = plt.subplot(111, frameon=False, **axprops)
# 获取决策树叶结点数目
plotTree.totalW = float(getNumLeafs(inTree))
# 获取决策树层数
plotTree.totalD = float(getTreeDepth(inTree))
# x偏移
plotTree.xOff = -0.5/plotTree.totalW; plotTree.yOff = 1.0;
# 绘制决策树
plotTree(inTree, (0.5,1.0), '')
# 显示绘制结果
plt.show()
if __name__ == '__main__':
myTree = retrieveTree(0)
createPlot(myTree)

三、测试和存储分类器
1. 测试算法:使用决策树执行分类
依靠训练数据构造了决策树之后,我们可以将它用于实际数据的分类。在执行数据分类时,需要决策树以及用于构造树的标签向量。然后,程序比较测试数据与决策树上的数值,递归执行该过程直到进入叶子节点;最后将测试数据定义为叶子节点所属的类型。
使用决策树的分类函数:
"""
Parameters:
inputTree - 已经生成的决策树
featLabels - 存储选择的最优特征标签
testVec - 测试数据列表,顺序对应最优特征标签
Returns:
classLabel - 分类结果
"""
def classify(inputTree, featLabels, testVec):
# 获取决策树结点
firstStr = next(iter(inputTree))
# 下一个字典
secondDict = inputTree[firstStr]
featIndex = featLabels.index(firstStr)
for key in secondDict.keys():
if testVec[featIndex] == key:
if type(secondDict[key]).__name__ == 'dict':
classLabel = classify(secondDict[key], featLabels, testVec)
else: classLabel = secondDict[key]
return classLabel
if __name__ == '__main__':
dataSet, labels = createDataSet()
print(labels)
myTree = retrieveTree(0)
print(myTree)
print(classify(myTree, labels, [1, 0]))
print(classify(myTree, labels, [1, 1]))
>>>
['no surfacing', 'flippers']
{'no surfacing': {0: 'no', 1: {'flippers': {0: 'no', 1: 'yes'}}}}
no
yes
2. 使用算法:决策树的存储
构造决策树是很耗时的任务,即使处理很小的数据集,如前面的样本数据,也要花费几秒的时间,如果数据集很大,将会耗费很多计算时间。然而用创建好的决策树解决分类问题,则可以很快完成。因此,为了节省计算时间,最好能够在每次执行分类时调用已经构造好的决策树。
存储决策树:
"""
Parameters:
inputTree - 已经生成的决策树
filename - 决策树的存储文件名
Returns:
无
"""
def storeTree(inputTree, filename):
with open(filename, 'wb') as fw:
pickle.dump(inputTree, fw)
读取决策树:
"""
Parameters:
filename - 决策树的存储文件名
Returns:
pickle.load(fr) - 决策树字典
"""
def grabTree(filename):
fr = open(filename, 'rb')
return pickle.load(fr)
if __name__ == '__main__':
myTree = retrieveTree(0)
storeTree(myTree, 'classifierStorage.txt')
grabTree('classifierStorage.txt')

通过上面的代码,我们可以将分类器存储在硬盘上,而不用每次对数据分类时重新学习一遍,这也是决策树的优点之一。
四、应用:使用决策树预测车辆的状况
车辆的状况分为四类:
- unacc (Unacceptable 状况很差)
- acc (Acceptable 状况一般)
- good (Good 状况好)
- vgood (Very good 状况非常好)
通过一下分类属性来判断车辆的状况:
- buying (购买价: vhigh, high, med, low)
- maint (维护价: vhigh, high, med, low)
- doors (几个门: 2, 3, 4, 5more)
- persons (载人量: 2, 4, more)
- lug_boot (贮存空间: small, med, big)
- safety (安全性: low, med, high)
数据样本:从UCI数据库网站下载,并从中随机分别抽取200条左右的数据当作训练集和测试集

可视化决策树:
if __name__ == '__main__':
fr = open('carTrain.txt')
cars = [inst.strip().split('t') for inst in fr.readlines()]
carLabels = ['buying', 'maint', 'doors', 'persons', 'lub_boot', 'safety']
carsTree = createTree(cars, carLabels)
print(carsTree)
createPlot(carsTree)
测试结果:
>>>
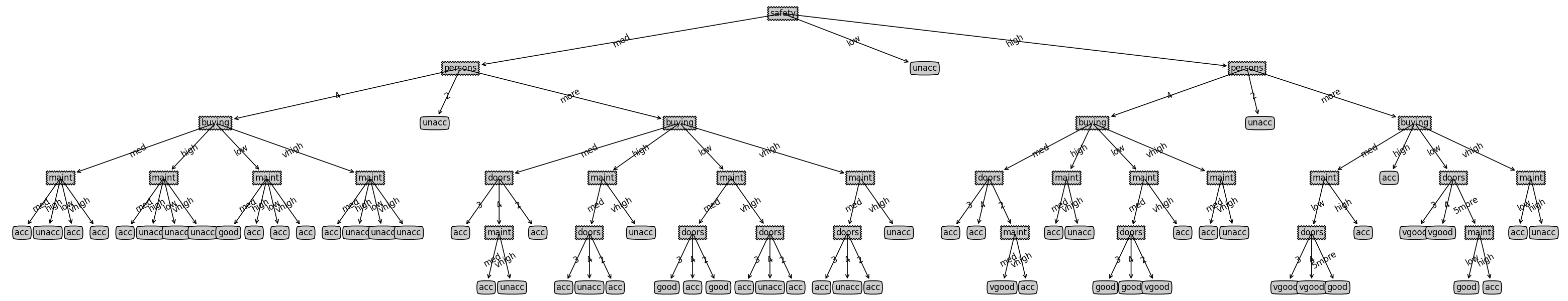
{'safety': {'low': 'unacc', 'med': {'persons': {'2': 'unacc', '4': {'buying': {'low': {'maint': {'low': 'acc', 'med': 'good', 'high': 'acc', 'vhigh': 'acc'}}, 'med': {'maint': {'low': 'acc', 'med': 'acc', 'high': 'unacc', 'vhigh': 'acc'}}, 'high': {'maint': {'low': 'unacc', 'med': 'acc', 'high': 'unacc', 'vhigh': 'unacc'}}, 'vhigh': {'maint': {'low': 'unacc', 'med': 'acc', 'high': 'unacc', 'vhigh': 'unacc'}}}}, 'more': {'buying': {'low': {'maint': {'med': {'doors': {'2': 'good', '3': 'good', '4': 'acc'}}, 'vhigh': {'doors': {'2': 'acc', '3': 'acc', '4': 'unacc'}}}}, 'med': {'doors': {'2': 'acc', '3': 'acc', '4': {'maint': {'med': 'acc', 'vhigh': 'unacc'}}}}, 'high': {'maint': {'med': {'doors': {'2': 'acc', '3': 'acc', '4': 'unacc'}}, 'vhigh': 'unacc'}}, 'vhigh': {'maint': {'med': {'doors': {'2': 'acc', '3': 'acc', '4': 'unacc'}}, 'vhigh': 'unacc'}}}}}}, 'high': {'persons': {'4': {'buying': {'low': {'maint': {'med': {'doors': {'2': 'vgood', '3': 'good', '4': 'good'}}, 'vhigh': 'acc'}}, 'med': {'doors': {'2': {'maint': {'med': 'vgood', 'vhigh': 'acc'}}, '3': 'acc', '4': 'acc'}}, 'high': {'maint': {'med': 'acc', 'vhigh': 'unacc'}}, 'vhigh': {'maint': {'med': 'acc', 'vhigh': 'unacc'}}}}, '2': 'unacc', 'more': {'buying': {'low': {'doors': {'4': 'vgood', '3': 'vgood', '5more': {'maint': {'low': 'good', 'high': 'acc'}}}}, 'med': {'maint': {'low': {'doors': {'4': 'vgood', '3': 'vgood', '5more': 'good'}}, 'high': 'acc'}}, 'high': 'acc', 'vhigh': {'maint': {'low': 'acc', 'high': 'unacc'}}}}}}}}

沿着决策树的不同分支,可以通过车辆自身的一些属性来判断该车辆状况的好坏与否。
测试数据:
"""
Parameters:
inputTree - 已经生成的决策树
featLabels - 存储选择的最优特征标签
filename - 文件路径
Returns:
无
"""
def toPredict(inputTree, featLabels, filename):
fr = open(filename)
testData = [inst.strip().split('t') for inst in fr.readlines()]
fr.close()
dataNum = len(testData)
print("总共数据:%d 条" %dataNum)
currentNum = 0.0
for i in range(dataNum):
result = classify(inputTree, featLabels, testData[0][:-1])
print("预测类型:%s t 标准类型:%s" %(testData[i][-1], result))
if(testData[i][-1] == result):
currentNum += 1
print("总共数据:%d 条" % dataNum)
print("准确率:%f" %(currentNum/dataNum))

决策树非常好地匹配了实验数据,然而这些匹配选项可能太多了。将这种问题称之为过度匹配。为了减少过度匹配问题,我们可以裁剪决策树,去掉一些不必要的叶子节点。如果叶子节点只能增加少许信息,则可以删除该节点,将它并入到其他叶子节点中。ID3算法无法直接处理数值型数据,尽管我们可以通过量化的方法将数值型数据转化为标称型数值,但是如果存在太多的特征划分,ID3算法仍然会面临其他问题。
五、改进算法
注:以下用到的数据均与上面应用数据一致,代码只是部分修改
1. C4.5算法
C4.5算法是用于生成决策树的一种经典算法,是ID3算法的一种延伸和优化。C4.5算法对ID3算法进行了改进 ,改进点主要有:
- 用信息增益率来选择划分特征,克服了用信息增益选择的不足,但信息增益率对可取值数目较少的属性有所偏好;
- 能够处理离散型和连续型的属性类型,即将连续型的属性进行离散化处理;
- 能够处理具有缺失属性值的训练数据;
- 在构造树的过程中进行剪枝;
信息增益率
信息增益准则对可取值数目较多的属性有所偏好,为减少这种偏好可能带来的不利影响,C4.5算法采用信息增益率来选择最优划分属性。增益率公式:
G
a
i
n
_
r
a
t
i
o
(
D
,
a
)
=
G
a
i
n
(
D
,
a
)
I
V
(
a
)
Gain_ratio(D,a) = frac{ Gain(D,a)}{IV(a)} quad
Gain_ratio(D,a)=IV(a)Gain(D,a)
其中
I
V
(
a
)
=
−
∑
v
=
1
V
∣
D
v
∣
∣
D
∣
log
2
∣
D
v
∣
∣
D
∣
IV(a) = -sum_{v=1}^V frac{|D^v|}{|D|}log_2 frac{|D^v|}{|D|} quad quad
IV(a)=−v=1∑V∣D∣∣Dv∣log2∣D∣∣Dv∣
称为属性a的“固有值”,属性a的可能性取值数目越多(即V越大),则
I
V
(
a
)
IV(a)
IV(a)的值通常就越大
主要代码:主要根据公式修改chooseBestFeatureToSplit函数来以信息增益率来找寻最大的(最优)特征的索引值
def chooseBestFeatureToSplit(dataSet):
baseEntropy = calcShannonEnt(dataSet)
baseGainRatio = 0.0
bestFeature = -1
numFeatures = len(dataSet[0]) - 1
for i in range(numFeatures):
# 获取第i个特征的特征值
featVals = [example[i] for example in dataSet]
uniqueVals = set(featVals)
splitInfo = 0.0
# 计算每种划分方式的条件信息熵newEntropy
newEntropy = 0.0
for value in uniqueVals:
subDataSet = splitDataSet(dataSet, i, value)
prob = len(subDataSet)/float(len(dataSet))
splitInfo -= prob * log(prob, 2) # 计算分裂信息
newEntropy += prob * calcShannonEnt(subDataSet) # 计算条件信息熵
# 若该特征的特征值都相同,说明信息增益和分裂信息都为0,则跳过该特征
if splitInfo == 0.0:
continue
# 计算信息增益率 = 信息增益 / 该划分方式的分裂信息
gainRatio = float(baseEntropy - newEntropy) / splitInfo
if gainRatio > baseGainRatio:
bestFeature = i
baseGainRatio = gainRatio
return bestFeature
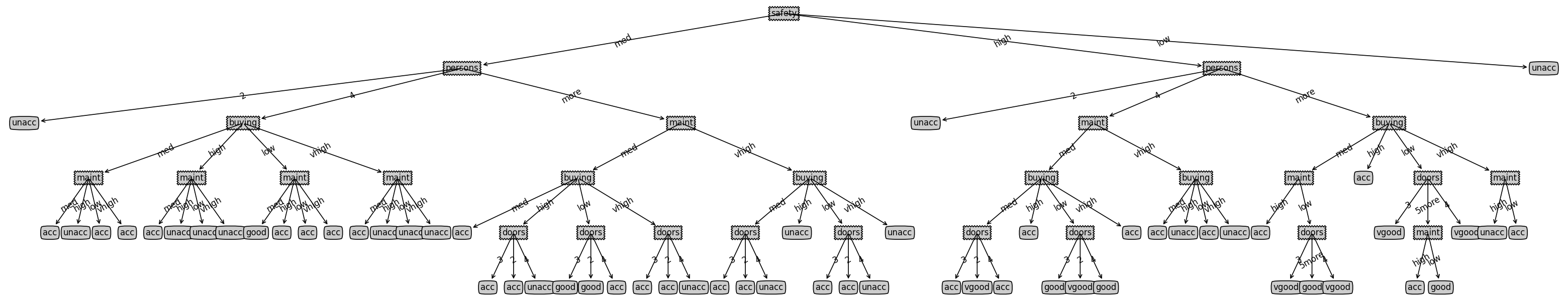
测试结果:


信息增益率准则对可取值数目较少的属性有所偏好。所以,C4.5算法不是直接选择信息增益率最大的候选划分属性,而是先从候选划分属性中找出信息增益高于平均水平的属性,再从中选择信息增益率最高的。
2. CART
CART算法构造决策树用于分类是:采用基尼指数的大小度量特征各个划分点的优劣。
优点:
CART算法对目标变量和预测变量在概率分布上没有要求,这样就避免了因目标变量与预测变量概率分布的不同而造成的误差
CART算法生成的决策树是结构简洁的二叉树
缺点:
CART算法是一种大容量样本集挖掘算法,当样本集比较小时不够稳定
基尼指数的定义是:分类问题中,假设D有K个类,样本点属于第k类的概率为
p
k
p_k
pk, 则概率
分布的基尼值定义为:
G
i
n
i
(
D
)
=
∑
k
=
1
K
p
k
(
1
−
p
k
)
=
1
−
∑
k
=
1
K
p
k
2
Gini(D) = sum_{k=1}^K p_k(1 - p_k) = 1 - sum_{k=1}^K p_k^2
Gini(D)=k=1∑Kpk(1−pk)=1−k=1∑Kpk2
G
i
n
i
(
D
)
Gini(D)
Gini(D)越小,数据集D的纯度越高;
给定数据集D,属性a的基尼指数定义为:
G
i
n
i
i
n
d
e
x
(
D
,
a
)
=
∑
v
=
1
V
∣
D
v
∣
∣
D
∣
G
i
n
i
(
D
v
)
Gini_index(D,a) = sum_{v=1}^V frac{|D^v|}{|D|}Gini(D^v) quad
Giniindex(D,a)=v=1∑V∣D∣∣Dv∣Gini(Dv)
在候选属性集合A中,选择那个使得划分后基尼指数最小的属性作为最优划分属性。
主要代码:
def calcProbabilityEnt(dataSet):
numEntries = len(dataSet)
feaCounts = 0
feal = dataSet[0][len(dataSet[0])-1]
for feaVec in dataSet:
if feaVec[-1] == feal:
feaCounts += 1
probabilityEnt = float(feaCounts)/numEntries
return probabilityEnt
def chooseBestFeatureToSplit(dataset):
# 计算划分属性的数量
numFeatures = len(dataset[0])-1
if numFeatures==1:
return 0
# 最佳基尼指数
bestGini = 1
bestFeature = -1
# 从0开始赋值
for i in range(numFeatures):
# 获取数据集的第i(列)个特征
featList = [example[i] for example in dataset]
# 定义特征的值的基尼值
feaGini = 0
# 创建一个无序不重复元素集(删除重复元素)
uniqueVals = set(featList)
for value in uniqueVals:
# 按照属性i和属性i位置上的值进行数据划分
subDataSet = splitDataSet(dataset, i, value)
prob = len(subDataSet)/float(len(dataset))
probilityEnt = calcProbabilityEnt(subDataSet)
feaGini += prob * (2 * probilityEnt * (1-probilityEnt))
if feaGini < bestGini:
bestGini = feaGini
bestFeature = i
return bestFeature
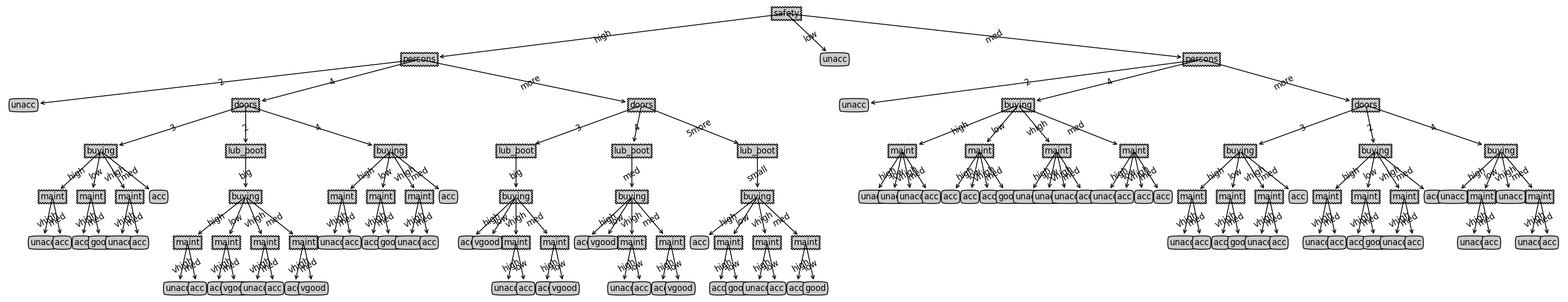
测试结果:


由结果可以看到,CART算法由于ID3算法,但不如C4.5算法,可能是由于我选择的数据集较少
最后
以上就是勤奋河马最近收集整理的关于《机器学习实战》—— 决策树一、决策树的构造二、在 Python 中使用 Matplotlib 注解绘制树形图三、测试和存储分类器四、应用:使用决策树预测车辆的状况五、改进算法的全部内容,更多相关《机器学习实战》——内容请搜索靠谱客的其他文章。
发表评论 取消回复