在电机控制、逆变电路、开关电源、过电流故障保护等应用场景中,经常会用到霍尔电流传感器来检测电路中的电流,其中0-50A的电流检测应用非常广泛,如何正确使用霍尔电流传感器检测电流,是工程师非常关心的问题,下文我们分享10个案例来学习如何使用霍尔电流传感器。
下文只介绍概要,点击案例标题可以直接进入该案例全文。
1、2D数字伺服阀控制器的设计中基于ACS712(CH701)电流采样模块的设计

图1 2D数字阀电-机械转换器的控制原理
电流采样模块设计
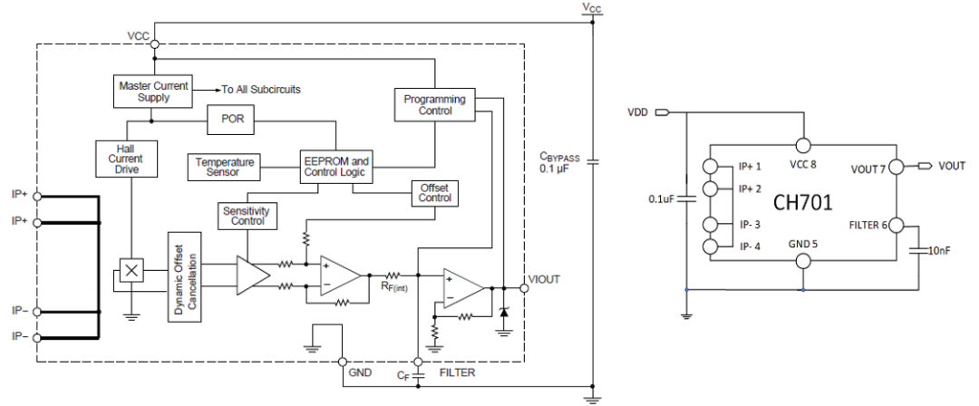
电流采样一般采用的是在回路中串入电阻,利用安培定理,检测电阻上的压降来得到流过电阻的电流。采样电阻比较精密,并且阻值比较小,一般为0.01~0.1Ω左右。由于被检测的电流的幅值较大,所以所需要的采样电阻的功率也较大,体积也较大。为了减小控制器的体积,本次设计采用的是ACS712(或国产芯片CH701)线性霍尔电流传感器。传感器的内部集成有一个高精度、低偏置和线性的霍尔传感器。当霍尔传感器检测到由于铜导路径电流流过而产生的磁场时,将其转化为成比例的电压。采样得到的输出电压,需要经过放大器的变换,输入到DSP的AD模块。电流采样模块主要用来实现对步进电机两相电流的采样,从而构成电流闭环,提高控制的精度和响应速度。
2、工频风力发电储能逆变电路中的电流检测(霍尔电流传感器ACS712/CH701应用案例)
![]()
工频风力发电储能逆变电路中包括电压检测电路、电流检测电路、充电电路、发电电路、控制电路、逆变电路、LED显示电路、告警电路和输出电路,发电电路将电能传递至充电电路,电流检测电路和所述电压检测电路负责采集充电电路的电流和电压,控制电路向充电电路双向提供信号,充电电路向逆变电路提供电能,逆变电路向LED显示电路、告警电路和输出电路提供电压,充电电路包括BUCK降压电路、辅助电源电路、驱动电路、控制电路。
电压检测电路检测从发电电路输出的电压,通过电阻Ra和电阻Rb1采集电压,采集的电压信号经四路运算放大器放大输出至所述控制电路,四路运算放大器的型号为LM248DR,电流检测电路采集来自发电电路的电流,IPO端口为电流检测端口,将检测到的电流输入到控制器电路的I/O端口进行A/D转换,电流检测电路采取的芯片型号为CH701,驱动电路由控制电路通过I/O口输出PWM信号,对MOS管进行开/关控制。
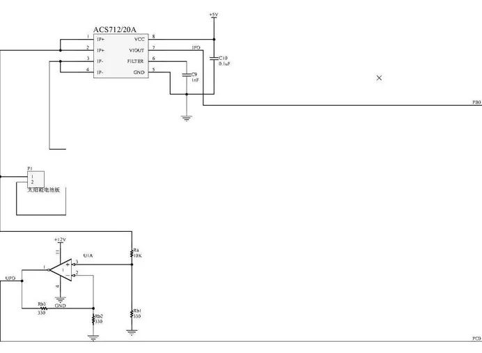
3、霍尔电流传感器ACS712/ACS724/CH701应用于物联网智能光伏电路

电流检测电路、电压检测电路;
电流检测电路由ACS712/20A芯片构成(或采用国产芯片CH701),芯片的7管脚接在所述主芯片的26端口,1管脚的第一引线接太阳能电池板P1的1管脚,第二引线接电压检测电路,2管脚的接法与1管脚的接法相同,3管脚接所述MOS管的漏极,4管脚的接法同3管脚,5管脚接地,6管脚经电容C9接地,8管脚接5V电压且电压处设置去耦电容C10,所述检测电路由放大器U1A组成,通过采样放大提供给所述主芯片,放大器U1A的1管脚接在所述主芯片的8管脚。
本方案基于BUCK电路的光伏电池最大功率点跟踪变换电路,将太阳能转换存储到蓄电池中,主芯片通过采集电路电压、电流值,从而对PWM端口进行控制,达到将光能储存为电能的目的,光伏电池电压较高,通过BUCK电路进行降压,然后再给蓄电池充电,电路中对最大功率跟踪控制,可以实现能量变换的功率最大化;采用物联网技术和OLED显示设备对能够实时检测和反馈光伏板的运行状态;当光伏板异常运行以及损坏时,能够快速定位,实现及时维护。
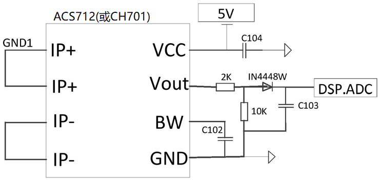
4、霍尔电流传感器ACS712/CH701在电动方向盘电机驱动控制器的应用
霍尔电流传感器IC通过霍尔效应,检测电流的大小,输出一个以2 .5V为基准的电压值,Vout的电压值通过高精度电阻分压。经过二极管后,进入到主控芯片DSP的AD采集引脚进行AD转换,二极管起到保护作用。

图4 电流采样及处理电路原理图
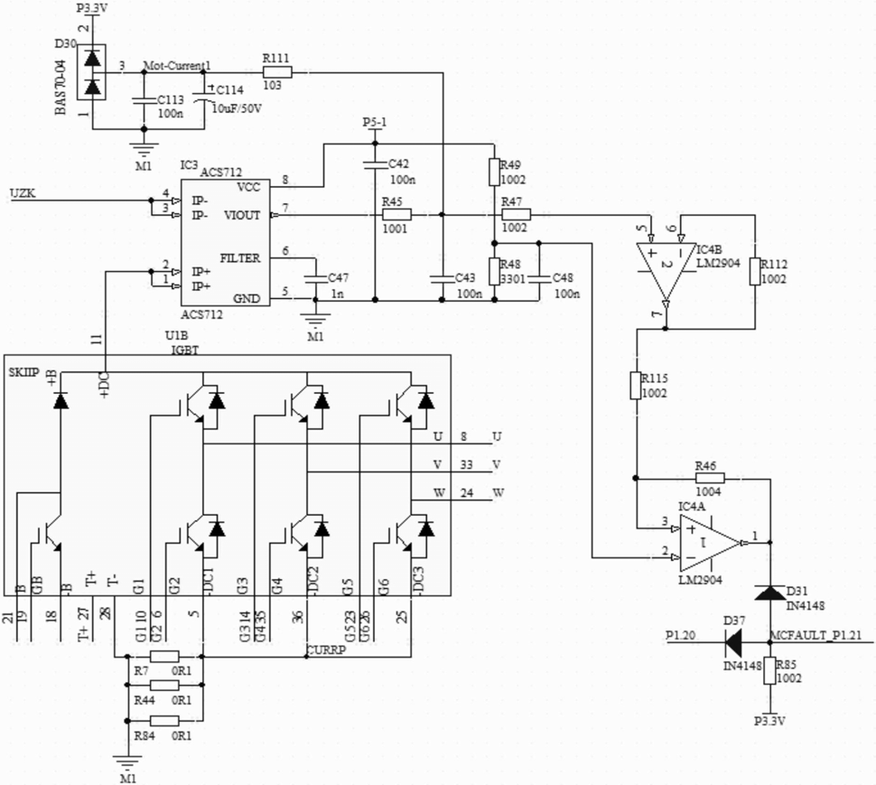
本例中的电动方向盘电机控制驱动器内设有电流保护电路,电流保护就是过流保护,防止电流过大损坏元件而设计的,实现电路如图5所示,电流保护电路在永磁同步电机绕组中的电流峰值超出功率管MOSFET的额定电流时,即达到比较器LM339的设定值时,输出低电平信号Fault信号给故障综合电路,触发产生高电平给三态输出总线接收器,动作输出关断信号,使功率开关关断,从而保护了功率开关管,以免功率器件受到损坏。
![]()
5、意瑞半导体霍尔电流传感器CH701/CH701W应用于电动汽车模式2充电的装置
由于IC-CPD 适用在单相交流电路电压不超过250V,最大充电电流不超过16A 的环境下使用,额定频率优选值为50Hz、60Hz或50/60Hz。需要使用工作电压大于250V,额定电流大于1.5倍充电电流的汽车级的电流传感器来检测电路中的电流,由于充电模式2整体结构较小,就需要结构更加紧凑的霍尔电流传感器来实现这个功能。
目前意瑞半导体(上海)公司有多款汽车级霍尔电流传感器可以满足要求,推荐使用如下两个系列产品:
检测5A到70A的直流或交流电流。
检测5A到50A的直流或交流电一般选用芯片式的霍尔电流传感器,比如
CH701电流传感器IC,是工业、汽车、商业和通信系统中交流或直流电流传感的经济而精确的解决方案。小封装是空间受限应用的理想选择,同时由于减少了电路板面积而节省了成本。典型应用包括电机控制、负载检测和管理、开关电源和过电流故障保护。
参考文章:霍尔传感器芯片该如何选型

6、智能变频电动执行器的电流检测电路介绍(霍尔电流传感器ACS712/CH701应用案例)
采用ACS712/CH701霍尔电流传感器芯片,该芯片为电流输入,电压输出。将芯片直接串联接入直流母线中,检测母线电流,霍尔元件根据磁场强度感应原理输出一个线性的电压信号。这样的优势在于芯片直接串联在电流回路中,外围电路简单;可测交直流电流;无需检测电阻,内置毫欧级路径内阻;单电源供电,原边无需供电,因此强电和弱电进行隔离;相比原先的检测方式,安全可靠且精度要高得多。

7、数字化智能电机驱动器的驱动方法(霍尔电流传感器ACS712/CH701应用案例)
![]()
三相功率桥式电路,由3个耐压不小于1200V,过电流能力不小于400A的SiC MOSFET半桥功率模块通过桥式连接方式构成,桥式电路母线上并联容值不小于100uF,耐压不小于1200V的无极性电容器。
过流保护电路,利用SiC MOSFET的输出特性,结合功率驱动芯片BM6104‑FV内置的去饱和检测电路,通过调节分压电阻的值来确定过流电流对应的漏源电压,由于去饱和电压与功率电流存在对应关系,因此可以通过SiC MOSFET的负载特性确定限流电流的大小,例案中的设计值为120A。
电流隔离采样电路,采用ACS712(或CH701)隔离电流采样芯片,对电源输入的电流进行采样,并经过PWM调制电路,调制成PWM波,经差分接口电路输出,用于数字处理平台对电流进行实时监控。

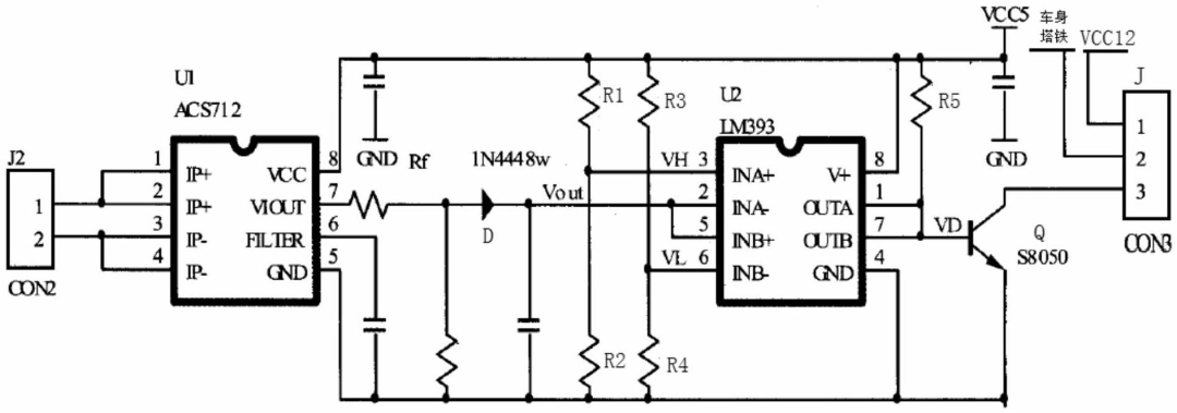
8、汽车刹车灯故障报警装置介绍(霍尔电流传感器ACS712/CH701应用案例)
电流检测模块包括一ACS712(或CH701)型电流传感器U1;报警触发模块包括一LM393型电压比较器和一三极管Q;ACS712/CH701型电流传感器U1的正极电流输入端连接于刹车灯开关之后,负极电流输入端接地,模拟电压输出端通过所述警示灯D同时连接LM393型电压比较器U2的A通道负输入端和B通道正输入端;LM393型电压比较器U2的A通道输出端和B通道的输出端同时连接所述三极管Q的基极,三极管Q的发射极接地、集电极连接所述接口模块J的第三引脚,接口模块J的第一引脚连接12V电源、第二引脚连接车身塔铁;
ACS712/CH701型电流传感器U1的电压输入端和电压比较器的电压输入端均连接5V电源,LM393型电压比较器U2的A通道正输入端通过电阻R1连接5V电源并通过电阻R2接地,LM393型电压比较器U2的B通道负输入端通过电阻R3连接5V电源并通过电阻R4接地,三极管Q的基极同时通过电阻R5连接5V电源。

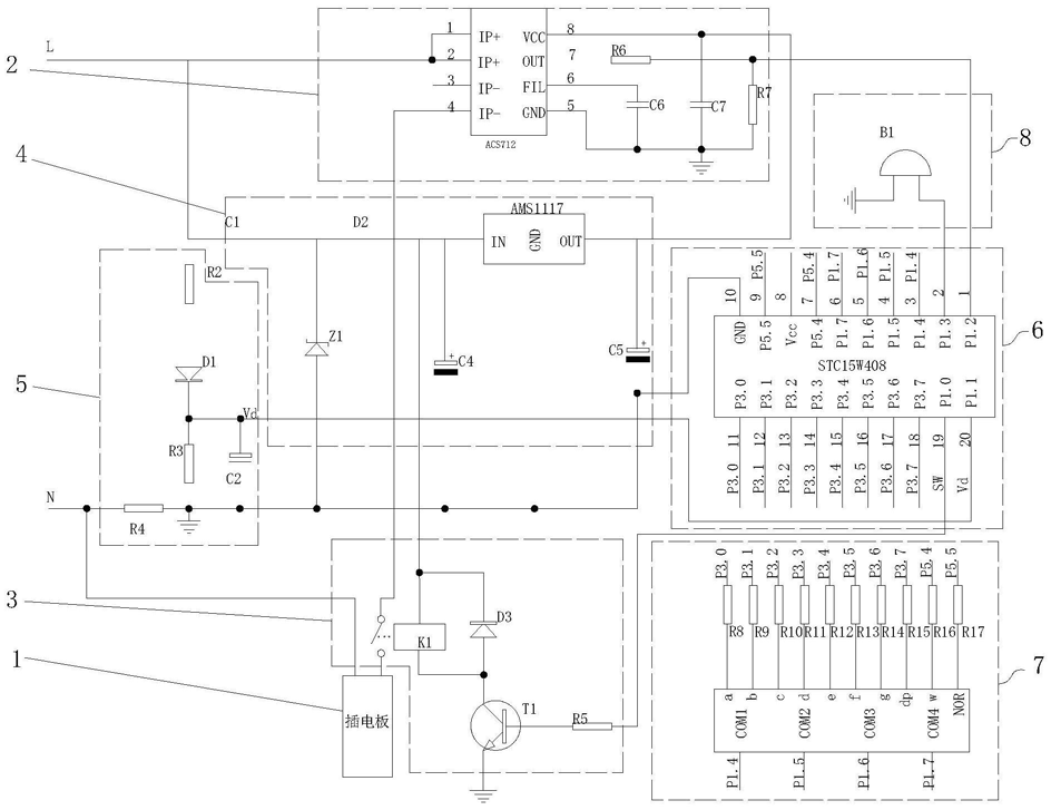
9、一种多功能智能插电板电路介绍(霍尔电流传感器ACS712/CH701应用案例)
电流检测电路包括ACS712(或CH701)芯片,芯片的IP-引脚接入继电器电路,VCC引脚一方面经电容C7后接地,另一方面接入主控电路的电源端,OUT引脚一方面经电阻R6、电阻R7后接地,FIL引脚经电容C6接地,电阻R6和电阻R7的公共端接入主控电路。
继电器电路中,继电器K1与二极管D3并联,继电器K1通过开关与插电板本体连接,二极管D3的正极接入三极管T1的集电极,三极管T1的发射极接地,基极经电阻R5接入主控电路。

10、数字交流闭环型调压器设计(霍尔电流传感器ACS712/CH701应用案例)

ACS712/CH701过流保护电路包括ACS712/CH701芯片、电容C8、C9、限流电阻R9以及发光二极管LED3,电容C8一端与LED3的阴极相连并接地,C8另一端接芯片的VCC脚;电容C9一端连接芯片的FILTER脚,C9另一端接地;发光二极管LED3阴极接地,LED3阳极通过限流电阻R9接到芯片的VCC脚,ACS712/CH701芯片采用5V的供电电源;A芯片的GND脚与单片机采样控制电路中的单片机共地;芯片的VIOUT脚作为芯片的ADC输出口接单片机采样控制电路中单片机的PA3脚,芯片的两个IP+脚直接相连并接到功率主电路中MOS管漏极,两个IP-脚直接相连并连接到功率主电路中整流桥输出端。
CH701芯片完全是基于霍尔感应原理设计,由一个精确的低偏移线性霍尔传感器电路与位于接近芯片表面的铜箔组成,当电流流过铜箔时,产生一个磁场,霍尔元件根据磁场强度感应出一个线性的电压信号,经过内部的放大、滤波、斩波与修正电路,输出一个电压信号,由该芯片的7号管脚输出,直接反应出流经铜箔电流的大小。因为斩波电路的原因,其输出将加载于0 .5*Vcc上,其输出与输入的关系为Vout=0 .5*Vcc+Ip*Sensitivity。

参考文章:霍尔传感器芯片该如何选型
了解更多电力电子信息,请关注公众号

最后
以上就是欢喜蚂蚁最近收集整理的关于0-50A集成式霍尔电流传感器应用案例分享的全部内容,更多相关0-50A集成式霍尔电流传感器应用案例分享内容请搜索靠谱客的其他文章。
发表评论 取消回复