在电机控制、逆变电路、开关电源、过电流故障保护等应用场景中,经常会用到霍尔电流传感器来检测电路中的电流,其中0-400A的电流检测应用非常广泛,如何正确使用霍尔电流传感器检测电流,是工程师非常关心的问题,下文我们分享一些案例来学习如何使用霍尔电流传感器。
我们将电流检测分为0-50A和50-400A两个范围。
下文只介绍概要,点击案例标题可以直接进入该案例全文。
首先介绍0-50A的应用案例:
1、2D数字伺服阀控制器的设计中基于ACS712(CH701)电流采样模块的设计

图1 2D数字阀电-机械转换器的控制原理
电流采样模块设计
电流采样一般采用的是在回路中串入电阻,利用安培定理,检测电阻上的压降来得到流过电阻的电流。采样电阻比较精密,并且阻值比较小,一般为0.01~0.1Ω左右。由于被检测的电流的幅值较大,所以所需要的采样电阻的功率也较大,体积也较大。为了减小控制器的体积,本次设计采用的是ACS712(或国产芯片CH701)线性霍尔电流传感器。传感器的内部集成有一个高精度、低偏置和线性的霍尔传感器。当霍尔传感器检测到由于铜导路径电流流过而产生的磁场时,将其转化为成比例的电压。采样得到的输出电压,需要经过放大器的变换,输入到DSP的AD模块。电流采样模块主要用来实现对步进电机两相电流的采样,从而构成电流闭环,提高控制的精度和响应速度。
2、工频风力发电储能逆变电路中的电流检测(霍尔电流传感器ACS712/CH701应用案例)

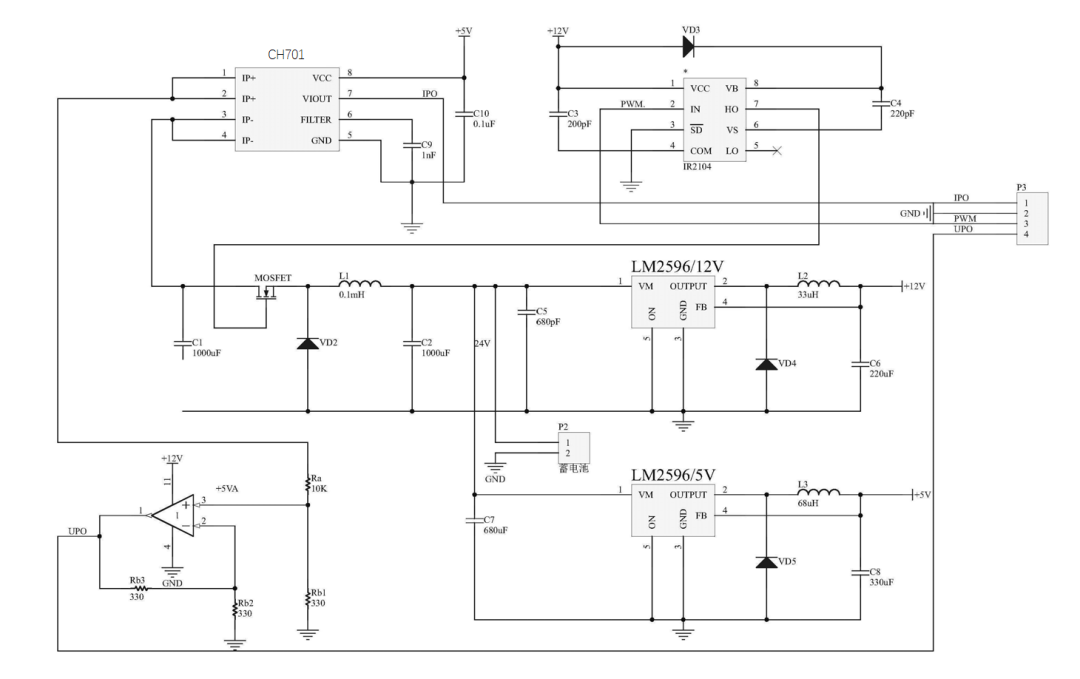
工频风力发电储能逆变电路中包括电压检测电路、电流检测电路、充电电路、发电电路、控制电路、逆变电路、LED显示电路、告警电路和输出电路,发电电路将电能传递至充电电路,电流检测电路和所述电压检测电路负责采集充电电路的电流和电压,控制电路向充电电路双向提供信号,充电电路向逆变电路提供电能,逆变电路向LED显示电路、告警电路和输出电路提供电压,充电电路包括BUCK降压电路、辅助电源电路、驱动电路、控制电路。
电压检测电路检测从发电电路输出的电压,通过电阻Ra和电阻Rb1采集电压,采集的电压信号经四路运算放大器放大输出至所述控制电路,四路运算放大器的型号为LM248DR,电流检测电路采集来自发电电路的电流,IPO端口为电流检测端口,将检测到的电流输入到控制器电路的I/O端口进行A/D转换,电流检测电路采取的芯片型号为CH701,驱动电路由控制电路通过I/O口输出PWM信号,对MOS管进行开/关控制。
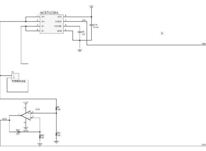
3、霍尔电流传感器ACS712/ACS724/CH701应用于物联网智能光伏电路

电流检测电路、电压检测电路;
电流检测电路由ACS712/20A芯片构成(或采用国产芯片CH701),芯片的7管脚接在所述主芯片的26端口,1管脚的第一引线接太阳能电池板P1的1管脚,第二引线接电压检测电路,2管脚的接法与1管脚的接法相同,3管脚接所述MOS管的漏极,4管脚的接法同3管脚,5管脚接地,6管脚经电容C9接地,8管脚接5V电压且电压处设置去耦电容C10,所述检测电路由放大器U1A组成,通过采样放大提供给所述主芯片,放大器U1A的1管脚接在所述主芯片的8管脚。
本方案基于BUCK电路的光伏电池最大功率点跟踪变换电路,将太阳能转换存储到蓄电池中,主芯片通过采集电路电压、电流值,从而对PWM端口进行控制,达到将光能储存为电能的目的,光伏电池电压较高,通过BUCK电路进行降压,然后再给蓄电池充电,电路中对最大功率跟踪控制,可以实现能量变换的功率最大化;采用物联网技术和OLED显示设备对能够实时检测和反馈光伏板的运行状态;当光伏板异常运行以及损坏时,能够快速定位,实现及时维护。
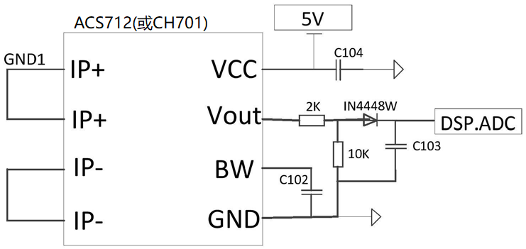
4、霍尔电流传感器ACS712/CH701在电动方向盘电机驱动控制器的应用
霍尔电流传感器IC通过霍尔效应,检测电流的大小,输出一个以2 .5V为基准的电压值,Vout的电压值通过高精度电阻分压。经过二极管后,进入到主控芯片DSP的AD采集引脚进行AD转换,二极管起到保护作用。

图4 电流采样及处理电路原理图
本例中的电动方向盘电机控制驱动器内设有电流保护电路,电流保护就是过流保护,防止电流过大损坏元件而设计的,实现电路如图5所示,电流保护电路在永磁同步电机绕组中的电流峰值超出功率管MOSFET的额定电流时,即达到比较器LM339的设定值时,输出低电平信号Fault信号给故障综合电路,触发产生高电平给三态输出总线接收器,动作输出关断信号,使功率开关关断,从而保护了功率开关管,以免功率器件受到损坏。

5、意瑞半导体霍尔电流传感器CH701/CH701W应用于电动汽车模式2充电的装置
由于IC-CPD 适用在单相交流电路电压不超过250V,最大充电电流不超过16A 的环境下使用,额定频率优选值为50Hz、60Hz或50/60Hz。需要使用工作电压大于250V,额定电流大于1.5倍充电电流的汽车级的电流传感器来检测电路中的电流,由于充电模式2整体结构较小,就需要结构更加紧凑的霍尔电流传感器来实现这个功能。
目前意瑞半导体(上海)公司有多款汽车级霍尔电流传感器可以满足要求,推荐使用如下两个系列产品:
检测5A到70A的直流或交流电流。
检测5A到50A的直流或交流电一般选用芯片式的霍尔电流传感器,比如
CH701电流传感器IC,是工业、汽车、商业和通信系统中交流或直流电流传感的经济而精确的解决方案。小封装是空间受限应用的理想选择,同时由于减少了电路板面积而节省了成本。典型应用包括电机控制、负载检测和管理、开关电源和过电流故障保护。
参考文章:霍尔传感器芯片该如何选型
![]()
6、智能变频电动执行器的电流检测电路介绍(霍尔电流传感器ACS712/CH701应用案例)
采用ACS712/CH701霍尔电流传感器芯片,该芯片为电流输入,电压输出。将芯片直接串联接入直流母线中,检测母线电流,霍尔元件根据磁场强度感应原理输出一个线性的电压信号。这样的优势在于芯片直接串联在电流回路中,外围电路简单;可测交直流电流;无需检测电阻,内置毫欧级路径内阻;单电源供电,原边无需供电,因此强电和弱电进行隔离;相比原先的检测方式,安全可靠且精度要高得多。

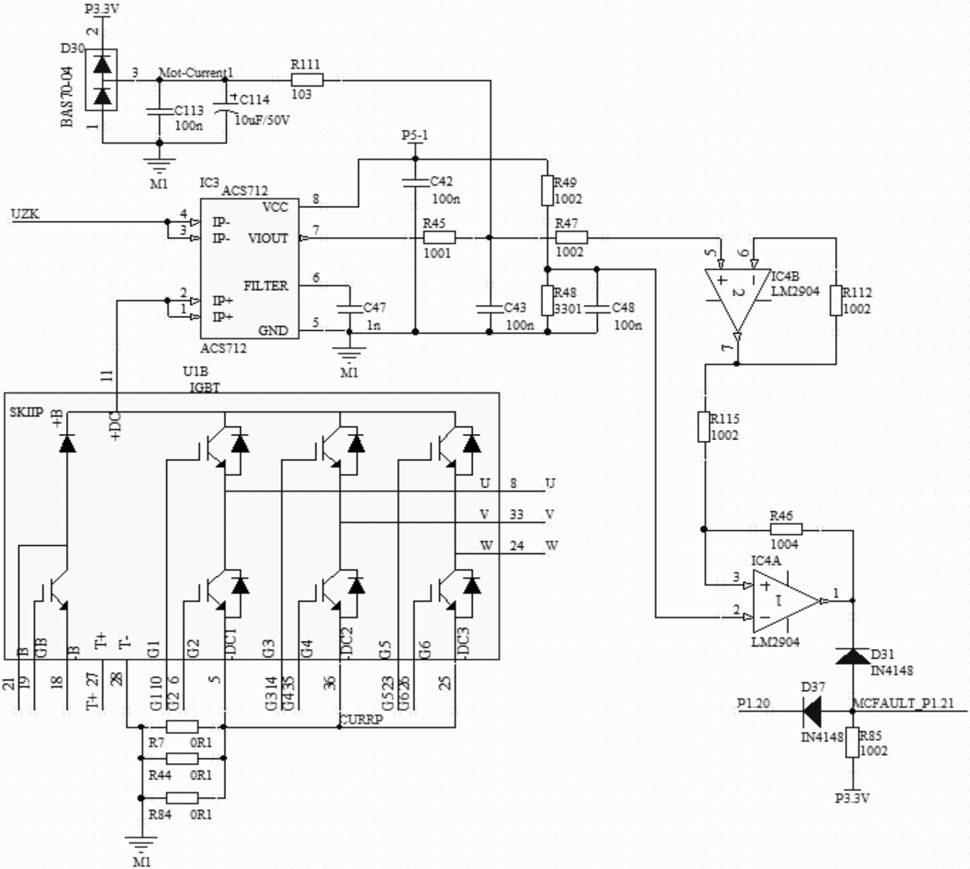
7、数字化智能电机驱动器的驱动方法(霍尔电流传感器ACS712/CH701应用案例)

三相功率桥式电路,由3个耐压不小于1200V,过电流能力不小于400A的SiC MOSFET半桥功率模块通过桥式连接方式构成,桥式电路母线上并联容值不小于100uF,耐压不小于1200V的无极性电容器。
过流保护电路,利用SiC MOSFET的输出特性,结合功率驱动芯片BM6104‑FV内置的去饱和检测电路,通过调节分压电阻的值来确定过流电流对应的漏源电压,由于去饱和电压与功率电流存在对应关系,因此可以通过SiC MOSFET的负载特性确定限流电流的大小,例案中的设计值为120A。
电流隔离采样电路,采用ACS712(或CH701)隔离电流采样芯片,对电源输入的电流进行采样,并经过PWM调制电路,调制成PWM波,经差分接口电路输出,用于数字处理平台对电流进行实时监控。
![]()
8、汽车刹车灯故障报警装置介绍(霍尔电流传感器ACS712/CH701应用案例)
电流检测模块包括一ACS712(或CH701)型电流传感器U1;报警触发模块包括一LM393型电压比较器和一三极管Q;ACS712/CH701型电流传感器U1的正极电流输入端连接于刹车灯开关之后,负极电流输入端接地,模拟电压输出端通过所述警示灯D同时连接LM393型电压比较器U2的A通道负输入端和B通道正输入端;LM393型电压比较器U2的A通道输出端和B通道的输出端同时连接所述三极管Q的基极,三极管Q的发射极接地、集电极连接所述接口模块J的第三引脚,接口模块J的第一引脚连接12V电源、第二引脚连接车身塔铁;
ACS712/CH701型电流传感器U1的电压输入端和电压比较器的电压输入端均连接5V电源,LM393型电压比较器U2的A通道正输入端通过电阻R1连接5V电源并通过电阻R2接地,LM393型电压比较器U2的B通道负输入端通过电阻R3连接5V电源并通过电阻R4接地,三极管Q的基极同时通过电阻R5连接5V电源。
![]()
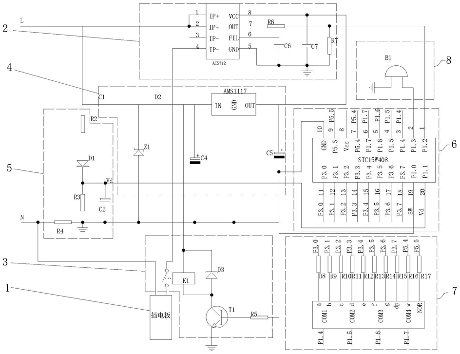
9、一种多功能智能插电板电路介绍(霍尔电流传感器ACS712/CH701应用案例)
电流检测电路包括ACS712(或CH701)芯片,芯片的IP-引脚接入继电器电路,VCC引脚一方面经电容C7后接地,另一方面接入主控电路的电源端,OUT引脚一方面经电阻R6、电阻R7后接地,FIL引脚经电容C6接地,电阻R6和电阻R7的公共端接入主控电路。
继电器电路中,继电器K1与二极管D3并联,继电器K1通过开关与插电板本体连接,二极管D3的正极接入三极管T1的集电极,三极管T1的发射极接地,基极经电阻R5接入主控电路。

10、数字交流闭环型调压器设计(霍尔电流传感器ACS712/CH701应用案例)

ACS712/CH701过流保护电路包括ACS712/CH701芯片、电容C8、C9、限流电阻R9以及发光二极管LED3,电容C8一端与LED3的阴极相连并接地,C8另一端接芯片的VCC脚;电容C9一端连接芯片的FILTER脚,C9另一端接地;发光二极管LED3阴极接地,LED3阳极通过限流电阻R9接到芯片的VCC脚,ACS712/CH701芯片采用5V的供电电源;A芯片的GND脚与单片机采样控制电路中的单片机共地;芯片的VIOUT脚作为芯片的ADC输出口接单片机采样控制电路中单片机的PA3脚,芯片的两个IP+脚直接相连并接到功率主电路中MOS管漏极,两个IP-脚直接相连并连接到功率主电路中整流桥输出端。
下面介绍50-400A的应用案例:
1,一种自动切换过流保护模块的热泵装置保护电路介绍(ACS758/CH704应用案例)
下面将对实施例描述中所需要使用的附图作简单说明。
![]()
本例中,电流电压转换单元包括型号为CH704的线性电流传感器芯片U1,线性电流传感器芯片输入端(IP+、IP-)与市电输入端相连,比较单元包括第一电阻R1、第二电阻R2以及运放器A1,第一电阻与第二电阻串联在电源端与地之间,运放器一个输入端与线性电流传感器芯片输出端(VOUT)相连,运放器另一个输入端接在第一电阻与第二电阻之间,运放器输出端与模拟开关控制端相连。线性电流传感器芯片CH704中配置有霍尔传感器,霍尔传感器将电流所产生的磁场信号转化成电压信号输出,与第一电阻和第二电阻中间的电位进行比较,比较结果通过运放器输出,以此实现对市电输入端输入电流的检测及判断。
2,大功率锂电池组BMS(电池管理系统)保护板电路介绍(ACS758/CH704应用案例)
传统的BMS板设计的时候通常采用运放、MOS管等分立原件构成,原理复杂,成本高,不易调试、故障率高等缺点。

采用CH704芯片进行隔离的测量输出电流。CH704芯片将电流信号转换成电压信号输入nrF51822芯片的A/D引脚。CH704的4 ,5串入电池的输出,4脚接+,5脚接-。
对超限电芯进行放电处理是整个BMS板的核心动作,当充电快充满时,由于需要放电的电芯数目比较多,如果一直放电操作,这个时候LTC6803及相关电路会比较热,为了降低温度,我采取了分时平衡算法,利用电芯电压不能突变,即某个时间段平衡电路开始工作,另个时间段关闭平衡电路,这样既使电芯电压平衡了,而且平衡电路部分温度升高的量很少。
3,霍尔电流传感器ACS758/ACS770/CH704应用于三相四桥臂逆变器的电流检测装置
霍尔电流传感器的两电流检测脚串接在三相四桥臂逆变器的三相输出线路上,所述霍尔电流传感器的信号输出脚连接采样电流处理电路。
霍尔电流传感器可以采用Allegro公司的ACS758或ACS770芯片,也可以采用意瑞半导体的国产芯片CH704.

图1 装置原理图。
![]()
图2 霍尔电流传感器的安装位置示意图。
三个霍尔电流传感器CS(A)、CS(B)、CS(C),三个采样电流处理电路D和一个数字信号处理器DSP。所述三个霍尔电流传感器分别串接在三相四桥臂逆变器的三相输出线路上,以检测三相输出电流。各个霍尔电流传感器分别与相应的采样电流处理电路连接,然后接至数字信号处理器,以将采集到的电流模拟信号转换为电流数字信号再传输给数字信号处理器。
![]()
图3 采样电流处理电路的原理框图。
4,通用“别克蓝”智能电驱系统关键元器件分析——霍尔电流传感器ACS758(CH704)在其中的应用

图4 驱动板背面
功率板
1、FS50R07W1E3_B11A (650V,50A),Infineon;
2、ACS758LCB-050B (目前Allegro产品严重缺货,可以选用国产替代产品CH704)
3、R75 MKP (0.33uF,250V) ,Arcotronics;
4、SUYIN针座;
5、IGBT内部集成的陶瓷铝基板表面。
5,用于监测开关电源工作状态的电路(霍尔电流传感器ACS758/CH704的应用案例)
电路包括有开关电源输出电流检测模块1、开关电源输出电压检测模块2、用于检测环境温度的温度检测模块3、用于对开关电源中控制开关管通断的PWM波进行脉宽检测的PWM波脉宽检测模块4、用于对开关电源中流经开关管的电流大小进行检测的开关管电流检测模块5、以及用于对检测数据进行处理的处理器6,所述开关电源输出电流检测模块1检测信号输出端、开关电源输出电压检测模块2检测信号输出端、温度检测模块3检测信号输出端、PWM波脉宽检测模块4检测信号输出端、开关管电流检测模块5检测信号输出端分别与所述处理器6连接。

开关电源输出电流检测模块1采用芯片型号为ACS758(或使用国产芯片CH704)的电流传感器U1,电流传感器U1的第4引脚作为检测电流输入端,第5引脚作为检测电流输出端,第3引脚作为所述开关电源输出电流检测模块1的检测信号输出端与所述处理器6连接。
6,储能双向变流器(PCS)设备中的电流检测方法
系统中电池(Bat)侧 1 路输入,输出为三相三线制输出,主功率原理框图如图所示:
![]()
储能变流器支持并网和离网两种运行模式。
在并网运行中,储能变流器交流侧连接电网,直流侧连接蓄电池。与电网调度系统配合,参与电网调压调频,实现对电网负荷的削峰填谷。根据选择的运行模式,可对蓄电池进行恒压、恒流和恒功率充放电。
在离网运行中,储能变流器直流侧连接蓄电池,系统运行可输出固定频率和有效值的三相交流电压,实现对交流侧负荷的持续供电。
7,一种新型商用空调逆变器硬件电路方案的研究
由于空调压缩机内部的高温、腐蚀性环境无法安装位置传感器, 压缩机逆变器需要采用无位置传感器的控制方法。在无传感器控制方法中,电动机相电流有效检测是提高控制性能的重要环节。常见三种不同的采样方式,如图2所示。

8,汽车空调系统的核心——空调控制器及其关键元器件
空调控制器连接着车内多个传感器,能够通过这些传感器准确获取车内环境。同时,控制器通过CAN与空调控制面板通讯,可以实时的获取驾驶员对环境的要求。利用内部算法,通过CAN来控制空调压缩机与空调PTC,鼓风机并且通过控制风门电机,阀门等执行器件,来达到对车内环境的精确控制。
详细的空调控制器框图如下:

9,车载燃料电池系统及其启动运行控制方法介绍(霍尔电流传感器CH704200CT应用案例)
通过DC‑DC转换器的开关频率的切换(低‑高),基于电流环与流量环的双闭环调节,实现了车载燃料电池系统在低温启动、高温运行及其切换过程中的升压比与电流精度的多目标优化控制,增强了车载燃料电池系统的环境适应性与可靠性。

数据采集单元进一步包括:
温度传感器,分别设置于整车车厢内、电堆的冷却液入口和冷却液出口处,用于采集当前时刻的环境温度,以及布设位置处的冷却液水温;
流量压力一体传感器,分别设置于空压机的输入端、电堆的空气入口、氢气入口处,用于采集布设位置处通流气体的流量和压力;
电流监测设备,设置于电堆、DC‑DC转换器之间,用于采集电堆的实际输出电流,电流采集使用霍尔电流传感器CH704200CT;
![]()
更多霍尔电流传感器相关内容推荐:
霍尔传感器芯片该如何选型
储能双向变流器(PCS)设备中的电流检测方法
霍尔传感器对电机的作用及在电机中的应用
霍尔电流传感器的磁芯和芯片是如何选择的
用霍尔电流传感器搭建的纯硬件过流保护电路
设备设计者为何应考虑将霍尔效应传感器芯片用于电机控制几种电流检测方式的介绍
一款专为电流检测应用开发的高隔离集成式霍尔电流传感芯片--CH701W
250A隔离集成式霍尔电流传感器芯片--CH704介绍
高性能小封装锁存型霍尔开关CH441PNDR在微型电机上的应用
国产汽车级双极锁存霍尔传感器CHA44X介绍
国产汽车级和工业级可编程线性霍尔传感器芯片--CHA611/CHI612,解决芯片缺货难题
一款可以客户编程的汽车级开关霍尔芯片-CH481
国产汽车级芯片——可应用于变速箱输出轴的齿轮转速传感器芯片CH502
集成式霍尔电流传感器芯片--CH701参数详解
能够替换SS495A 、A1324/A1325 /A1326/、MLX90242 的国产线性霍尔传感器介绍
测量50A以上电流:意瑞隔离集成式电流传感器CH704
可以测量50A以上电流的隔离集成式电流传感器CH704应用案例分享
了解更多电力电子信息,请关注公众号

最后
以上就是快乐飞机最近收集整理的关于0-50A-400A霍尔电流传感器应用案例分享的全部内容,更多相关0-50A-400A霍尔电流传感器应用案例分享内容请搜索靠谱客的其他文章。
发表评论 取消回复