一、项目要求
传统工业生产老设备缺少联网功能,在生产过程中只能单机工作,极大浪费人力资源,且工作效率低。本项目通过设计一款具备联网功能的工业控制板,使得老设备脱离单机工作,能够通过网络下载程序到机器,并能通过电脑控制机器生产作业,大大的减少了人力资源成本。
二、系统框图
本项目系统设计分为五个模块,分别为微型主控模块、网络模块、通信模块、采集模块、输出控制模块,如下图所示:

系统运行机制:PC端通过以太网的方式与工控板相连,采用UTP的通信协议传输数据文件到工控板上,工控板获得数据文件并进行数据转换,最终通过串口的形式将数据发送到设备上,由于工厂设备运行时会对远距离的信号传输产生噪声干扰,因此,必须提高整个通信系统的抗干扰能力。至于要使用何种通信方式,下文有详细的说明。
三、模块讲解
1、主控模块
对于MCU的选择需要考虑内存、IO口数量、是否集成以太网MAC等等!最最重要一点是要考虑成本,这是任何一个硬件工程师需要考虑的,大家挑选MCU可以上ST官网根据自己的需求选择,里面有许多主流的芯片。由于需要对机器进行数据采集,实施相应的控制,要用到的IO口较多,还有就是要送给设备传输的文件较大,片上的内存要足够,考虑了好久,最终还是狠下心用STM32F407ZGT6这款成本较高的芯片。至于这部分的原理图嘛!都是直接拿来用的,就不多说废话了。
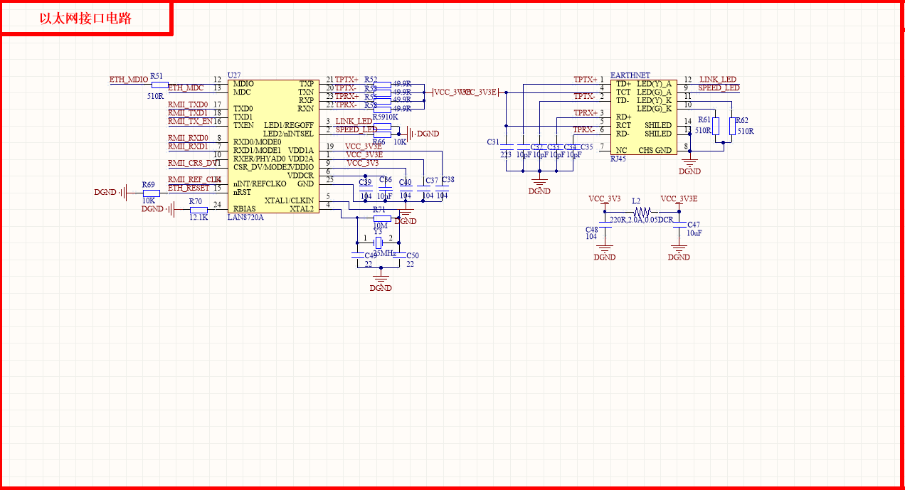
2、网络模块
针对不同的主控芯片,网口芯片的选择也大不一样。像STM32F103系列的芯片没有集成以太网口MAC芯片的,就不能单单加一块PHY芯片,还得掏钱加个以太网口MAC芯片。这也就是我为啥不选这个主控芯片的原因之一啊!听老哥的直接用stm32f107或stm32f407加一个PHY芯片就可以了。至于PHY芯片嘛!我用的是LAN8720,为啥用它呢!因为它的电路简单呗!而且某店的探索者用的就是它,有现成的电路跟例程,何乐而不为呢?谈谈网口吧!网口又分有变压器和无变压器的,至于两者那个好自己认为咯!我比较懒,当然是选择集成变压器的啦!以太网PHY接口对PCB布局有一定要求,因为这涉及到数据的速传输,需要对传输线进行阻抗和PCB叠层的计算,选择合适的差分走线,并且走线要尽可能的短,想进一步了解的朋友可以在搜索关于以太网口PCB布局的博文。
3、通信模块
本设计使用的20mA电流环串行通信接口,至于20mA 电流环是个什么东东,某度上是这样解释的,20mA 电流环是目前串行通信中广泛使用的一种接口电路,电流环串行通信接口的最大优点是低阻传输线对电气噪声不敏感,而且易实现光电隔离,因此在长距离通信时要比RS-232优越得多。它是一个加上光电隔离的电流环传送和接收电路。在发送端,将TTL电平转换为环路电流信号,在接收端又转换成TTL电平。实际应用中主要使用光电耦合器来实现电平与电流之间的转换,在传送过程中光电耦合器可以起到隔离两个系统地线的作用,是两个系统电源相互独立,形成电流环路的传送形。由于电流环电路是低阻抗电路,它对噪声的敏感度低,因此提高了通信的抗干扰能力。一句话总结就是通过模拟量来传输,减少噪声干扰就对了。以下就是本人设计的一种电流环电路,具体使用到什么芯片,这里不加以说明,毕竟涉及到公司机密什么的。

4、数据采集
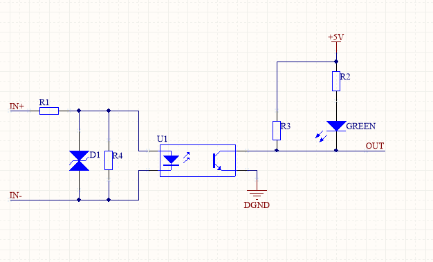
数据采集部分的电路要根据设备传感器的类型设计,由于本项目涉及到的都是一些开关量,在实际应用中可能存在静电干扰。因此,这部分电路需要做好ESD静电保护和光耦隔离。如果IO口还涉及到通信,光耦的选型就要优先考虑响应速率,其实就是要选择高速的光耦。就开关量的采集而言,没必要用到高速的光耦,普通的光耦即可,逼话少说吧!直接看电路、、、
信号从光耦的输入端进来,经过光耦转换成电平信号,主控芯片捕获电平信号,并对信号进行相应的处理,这样就完成了一次数据的采集。输入端双向二极管起到ESD静电防护的作用,R1,R4阻值要根据光耦导通电流计算,光耦输出端直接与主控相连,这样两个模块之间就起到了隔离的作用。上拉电阻R3的选择可以根据经验来定,一般选用10K。
5、输出控制
作为一款工控板,肯定得有输出控制功能啦!不然也对不起这个名字啦!设备需要接警报灯,还要控制一些别的传感器,以下是我设计的输出控制电路,原理基本和采集的电路的一样,废话就不多说了,看电路看电路、、
硬件电路已全部都讲完了,难度不是很大,十分适合新手上路,我也是个菜鸟啦!这也是我做的第一个商业项目,内心有点小激动。做项目为的就是提高能力,不让自己更菜而已。至于软件部分嘛!不开源,不开源,就算想开源也没用啦!因为软件不是我写的,抱歉啦、、、
四、总结
这可以说是我第一次接触商业性的项目,难度也不是很大,主要问题还是通信方式方面,想了好几种方案,最终才选择了电流环串行通信方式。电路方面不是很难,很多都是现成的东西,理解好了直接拿来用就行啦!想做这个项目的小伙伴可以关注我的博客,我多多少少能提供点建议吧!应该这样说,一起进步啦!哈哈哈
最后
以上就是过时航空最近收集整理的关于基于STM32以太网口工控板商业项目的全部内容,更多相关基于STM32以太网口工控板商业项目内容请搜索靠谱客的其他文章。
发表评论 取消回复