我是
靠谱客的博主
无语棉花糖,这篇文章主要介绍
74161,现在分享给大家,希望可以做个参考。
第二篇,74161计数器。2018.3.24 今天天气不错。。。
和74138步骤完全一样,只不过换了一个。
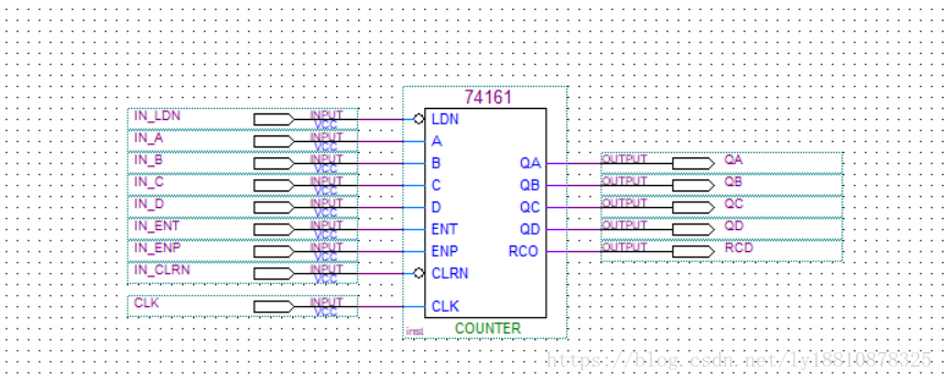
如图

上网找了关于74161的引脚设置,如图:

由于没有学习过计数器,对其中的只是不特别了解。
接下来就是仿真,和74138的步骤完全一样。仿真结果如图所示。



最后
以上就是无语棉花糖最近收集整理的关于74161的全部内容,更多相关74161内容请搜索靠谱客的其他文章。
本图文内容来源于网友提供,作为学习参考使用,或来自网络收集整理,版权属于原作者所有。
发表评论 取消回复