一. 使用ESP01S模块,PIN脚定义如下:

管脚功能如下:

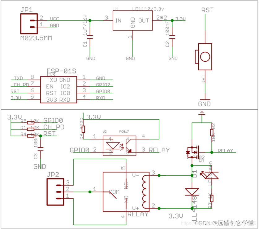
ESP01S模块原理图:

ESP01S模块比ESP01模块做了以下优化:
- LED灯的管脚发生变化,由ESP01的TXD0变成ESP01s的GPIO2引脚;
- ESP01s模块的IO0、RST、EN引脚上加了上拉电阻,也就是说在连接了3v3引脚后这三个引脚也自动连接上高电平,无需再EN引脚上外接高电平。
ESP01模块外接引脚图:

ESP01S模块外接引脚图:

二. 继电器模块选择:使用以下所示隔离款继电器模块

原理图如下:
模块使用GPIO0驱动继电器,但是ESP01S模块在上电时GPIO0会不受控制翻转,网上很多建议加电容但是效果不是很好,这里直接使用RXD (GPIO3)驱动继电器,需要修改软硬件。


三. 搭建ESP8266 Arduino开发环境:
这部分属于基础内容不再赘述,可以查看本人其它文章博客。
ESP01S模块烧录时选择“Generic ESP8266 Module”

四:程序编写和APP设置
代码支持小度音箱,小爱同学,天猫精灵,如下需定义三种智能音箱接口:

Blinker APP按键定义和功能:


在Blinker APP中新建网络接入设备,获取秘钥用于程序中使用。在APP中新建名字为Relay的开关按键,这样APP上的按键就和程序中的relay_callback功能对应起来。点击Blinker APP上的按键就会开关ESP01S 继电器模块。
最后的连接如下:

实际效果可以参考以下视频:
小度智能音箱控制ESP01S继电器模块 blinker APP_哔哩哔哩_bilibili
最后
以上就是顺利奇异果最近收集整理的关于使用小度音箱+Blinker控制ESP01S Relay继电器模块的全部内容,更多相关使用小度音箱+Blinker控制ESP01S内容请搜索靠谱客的其他文章。
本图文内容来源于网友提供,作为学习参考使用,或来自网络收集整理,版权属于原作者所有。
发表评论 取消回复