我是靠谱客的博主 单身保温杯,这篇文章主要介绍试用2片74151和必要的门电路实现4变量逻辑函数F(A,B,C,D)=∑m(2,3,4,5,6,9,10,12)(二〇二〇年山东大学数字电路906综合题第2题)(全网第一手资料),现在分享给大家,希望可以做个参考。
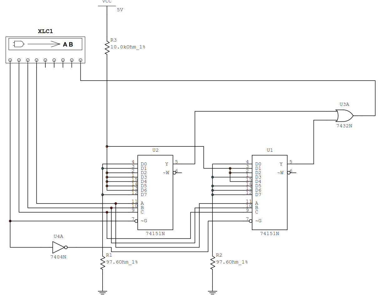
(10分)2. 试用2片74151和必要的门电路实现4变量逻辑函数F(A,B,C,D)=∑m(2,3,4,5,6,9,10,12).
注: 本题的关键在于如何将2片74151构造为16选1数据选择器.

最后
以上就是单身保温杯最近收集整理的关于试用2片74151和必要的门电路实现4变量逻辑函数F(A,B,C,D)=∑m(2,3,4,5,6,9,10,12)(二〇二〇年山东大学数字电路906综合题第2题)(全网第一手资料)的全部内容,更多相关试用2片74151和必要内容请搜索靠谱客的其他文章。
本图文内容来源于网友提供,作为学习参考使用,或来自网络收集整理,版权属于原作者所有。
发表评论 取消回复