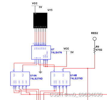
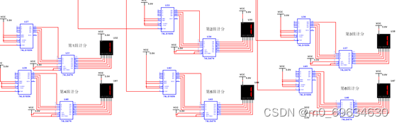
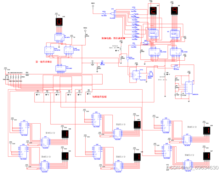
| 摘 要 本文介绍了六路抢答器电路的组成,设计及功能,电路采用74LS系列常用集成电路芯片进行设计。该抢答器除了能实现基本的抢答功能外,还有计时,数显,灯光和报警功能。该电路预设的抢答时间为30秒,若在规定的时间内有人抢答,则计时将自动停止,指示灯亮,数码管显示抢答者编号;蜂鸣器发出响声提示有人抢答成功了;若在规定的时间内无人抢答,则系统中的蜂鸣器将发响,报警灯亮,提示主持人本轮抢答无效,实现报警功能,若超过抢答时间则抢答无效。该抢答器主要运用到了编码器,译码器和锁存器,它采74LS148来实现抢答器的选号,采用74LS279芯片实现对号码的锁存,采用74LS192实现十进制的减法计数,采用555芯片产生秒脉冲信号来共同实现倒计时功能,采用74LS112来实现报警信号的输出。 通过此次课程设计,提高和巩固了所学的专业知识,以及知识的综合应用和对multisim仿真软件有了进一步的掌握。 一、课题名称 数字式竞赛抢答器 二、课题要求与内容 2.1课题内容 设计一台抢答器,通过数显、灯光及音响等多种手段指示第一抢答者。 2.2课题要求: 1.设计制作一个可容纳六组参赛的数字式抢答器,每一组设置一个抢答按钮供抢答者使用。 2.电路且有第一抢答的鉴别和锁存功能。 3.设置计分电路。 4.设置犯规电路。 三、小组成员及分工 四、系统设计思路 4.1方案  图4.1.1 如图所示电路为主体抢答电路部分思路流程。主体电路完成基本的抢答功能,即主持人按下控制开关后,当选手按动抢答键时,数码管显示选手编号,同时封锁输入电路,其他选手抢答无效。同时扩展电路完成定时抢答的功能。电路的工作过程是:接通电源后,主持人将控制开关“清零”,此时抢答器可抢答,抢答器处于工作状态,当选手在定时时间内按动抢答键时,电路要完成以下功能: (1)优先编码电路判断抢答者的编号,并由锁存器进行锁存,然后通过译码显示电路在数码管上显示抢答者的编号; (2)蜂鸣器发生; (3)控制电路对其余输入编码进行封锁,禁止其他选手进行抢答; 我们思考了两个方案,方案一是通过RS锁存器锁存,禁止74LS148芯片输出,确保不会二次输入信号,来实现抢答,目前已得出仿真;方案二参考了8路抢答器的电路,使用74LS373芯片进行主要控制源,74LS373是三态输出的八D锁存器,输出端Q0~Q7可直接与总线相连。经过仿真测试,未能实现六路控制 端抢答及显示抢答组号,不予采纳。(方案1见附件,方案2如图4.1.2)  六、系统电路设计 6.1 每组成员抢答按钮  图6.1 每组成员抢答按钮 各组选手摁下按键即为抢答。 6.2 锁存部分  图6.2 锁存部分 本模块是利用74LS279芯片实现锁存功能,接受按键开关按下的信号,输入的状态被保存到输出,待计时器停止后,在显示屏上显示出相应按键的数码(延迟很小) 选用s-r锁存器是由于当RD、SD为高电平时输出状态不发生变化,而仅当其一个输入为低电平时,输出才发生变化,故/RD、/SD为低电平有效。真值表如下表6.2。 表6.2
| RD | SD | Qn | Qn+1 | 功能 | | 0 | 0 | 0 | 不允许状态 | | 0 | 0 | 1 | | 0 | 1 | 0 | 0 | 置0 | | 0 | 1 | 1 | 0 | | 1 | 0 | 0 | 1 | 置1 | | 1 | 0 | 1 | 1 | | 1 | 1 | 0 | 0 | 保持 | | 1 | 1 | 1 | 1 |
 图6.2.2 锁存电路流程图 6.3 主持人电路  主持人可以同时控制两个开关,一个是抢答开始(复位)开关,一个是暂停开关,当摁下复位开关时,抢答开始,若主持人发现有选手作弊,则摁下暂停开关,抢答暂停。电路图如图6.3.2。  图6.3.2 6.4 定时电路 由节目主持人根据抢答题的难易程度,设定30秒抢答的时间,通过预置时间电路对计数器进行预置,计数器的时钟脉冲由秒脉冲电路提供。可预置时间的电路选用十进制同步加减计数器74LS192进行设计,具体电路如图6.4。  图6.4 6.5 计分电路 几轮抢答结束,记录六组选手最终抢答成绩的加法电路,如下图6.5。  图6.5 七、仿真调试 7.1 倒计时 接通电源抢答器开始工作,右侧显示屏进入30秒倒计时  图7.1右侧开始倒计时显示 7.2 抢答显示 30秒内选手按下面前的按键开关,即为抢答成功。左侧显示屏显示选手组号,右侧显示屏显示倒计时还剩时间;蜂鸣器响起;LED1,LED2同时亮起。 (以第7秒时抢答按下第4组为例)  图7.2.1 左侧选手组号显示 图7.2.2右侧倒计时显示 7.3 暂停抢答装置 按下后,Red1亮,即为暂停抢答。  图7.3暂停抢答按钮 7.4 复位装置 按下后,右侧显示屏恢复30秒计时,并重新开始抢答  图7.4 7.5计分装置 几轮抢答过后,能够记录每组选手抢答的次数和得分情况。(图7.5)  图7.5 八、结论 该电路设计采用了555定时器、74LS00、74LS192、74LS04、74LS32、 74LS112、74LS148、74LS279、74LS47、蜂鸣器等元器件,通过设计编码,译码,锁存,定时,单脉冲等电路模块,再将电路模块组合在一起实现了一个可供六人抢答的数字抢答器电路,最初我们设计了声音提示,数显,独立灯光照亮三种模式提醒第一抢答者是哪个,但是在仿真过程中我们发现独立的LED灯一直无法发光,可能是电路的电压无法让LED灯处于正常工作状态,然而我们尝试了无数次也无法解决,最终采用一个灯提醒有第一抢答者出现了,这部分仍有待改善,另外计分电路我们暂时没有设计出来,未来学习了更多知识希望能实现计分制,综上所述,该电路具有拓展性。 注意:本文资源发布啦!在我的主页 下载 窗口里面有! 附图  |
发表评论 取消回复