
双向流水灯PPT讲解视频
数字系统设计与制作报告--双向流水灯控制电路调试视频
双向流水灯控制电路
摘要
本设计介绍一种双向流水灯控制电路的设计方法,它采用脉冲产生器由NE555及外围元件构成多谐振荡器。设计出的双向流水灯电路由U1产生的振荡电路控制流水的的方向,SW1决定流水灯的周期。给出电路参数的选取方法和一组参考值。结果证明,用数字电路方法制作双向流水灯控制电路结构简单,而且成本低廉。对于固定的简单功能的实现,模拟电路具有结构简单,实现方便,成本低廉的优点。在这方面,模拟电路得到广泛的应用。
本电路由555组成的多谐振荡器和74LS194双向移位寄存器组成。8颗发光二极管表示输出,当按下调整好的按键,发光二极管依次点亮。
过程运用所学的数电知识采用相关芯片和逻辑门,首先设计出电路图,用Proteus软件仿真成功后再在实验箱上进行模拟实物,调试,最后达到设计要求。
关键词:NE555;74LS194;数电知识;双向流水灯电路
目录
- 1、设计任务及要求
- 1.1、技术要求
- 1.2主要任务
- 2、方案论证
- 2.1、方案设计
- 方案一
- 方案二
- 2.2方案论证
- 3、单元电路设计
- 3.1、电路的设计原理
- 3.2、74LS194与NE555的原理及其在电路中的作用
- 4、总体电路设计与测试
- 4.1、软件仿真与调试
- 4.2硬件仿真与调试
- 5体会
- 6、系统使用的元器件清单
- 7、参考文献
- 8、附录(主要芯片介绍、总仿真电路图、PCB版图等)
- 1.NE555资料
- 2.74LS194资料
- 3、电路仿真总图及PCB版图
- 附:
- 一、完整资源链接
- 二、数字系统设计与制作--双向流水灯控制电路设计PPT讲解答辩视频
- 三、数字系统设计与制作报告--双向流水灯控制电路实物图调试视频
- 四、猜你喜欢
1、设计任务及要求
1.1、技术要求
(1)要求8个发光管从左向右移动点亮,或者从右向左移动点亮。
(2)每次点亮两个发光管,移动速度可调,左右变换周期也是可调的。
(3)具有控制按钮能控制同时亮1、2或3盏灯,顺时针同时点亮两盏灯的顺序为:12→23→34→45→56→61→12…
1.2主要任务
(1)按照技术要求,提出自己的设计方案(多种,芯片不限)并进行比较;
(2)查阅资料,确定所需各元器件型号和参数;
(3)根据设计的实现方案,在protues软件上画出电路图并进行仿真;
(4)在电路板上焊接组装电路;
(5)自拟调整测试方法,并调试电路使其达到设计指标要求;
(6)撰写设计说明书,进行答辩。
2、方案论证
2.1、方案设计
方案一
使用两片4位移位寄存器74ls194进行移位使8个LED灯移位循环流动,使用两片555多谐振荡器提供稳定脉冲,利用滑动变阻器调节振荡频率,最终实现流水灯循环流动。电路设计系统方框图如下图2.1所示。

方案二
电路主要由STC89C51单片机、两个按键和八个作为输出的led灯组成,八个小灯依次慢速循环点亮。当按下启动按键时,初始化小灯为左移循环,单片机程序根据按键按下的次数决定小灯闪烁的周期。第一次按下点亮一盏小灯并开始循环,第二次按下点亮两盏小灯并开始循环,以此类推,第四次按下与第一次按下效果一致。再次按下启动按键小灯为右移循环,第三次小灯全部熄灭。电源使用USB供电。
2.2方案论证
方案一的优点是易于实现,芯片74LS194易于使用,条件要求不高,输出也比较稳定,但是缺点是使用的芯片较多,电路较复杂。
方案二是利用单片机设计电路,优点是电路简单,需要的器件比较少。难点是需要自己进行程序的设计,逻辑思维能力很重要。
综上所述,我们最终选择了方案一,利用74LS194双向移位寄存器来实现双向流水灯控制电路的设计。
3、单元电路设计
3.1、电路的设计原理
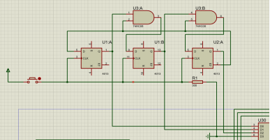
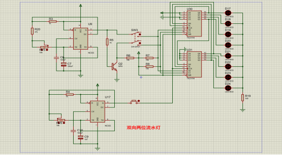
左下角U1和周边元件构成脉冲发生器,NE555第3脚输出方波信号接入双向移位寄存器的CP端,脉冲的频率决定了移位速度,因此调节RP1改变脉冲发生器频率的同时,也改变了移位速度。右边的2个74LS194组成8位双向移位寄存器,S1=1,S0=1时,U3的Q3Q2Q1Q0=D3D2D1D0=0011,U4的Q3Q2Q1Q0=D3D2D1D0=0000,所以预置数的时候只有L1、L2是亮的,其它发光管不亮;S1=0,S0=1时,由于U3的12管脚和U4的第2管脚相连,因此移位会按照12→23→34→45→56→61→12…这样一直循环下去;S1=1,S0=0时,由于U3的15管脚和U4的第7管脚相连,因此移位会按照16→65→54→43→32→21→16…,这样一直循环下去。S1、S0的变化由左上角低频脉冲发生器决定,这个脉冲发生器和左下角的结构基本相同,只是电容与电阻增大了很多,意味着频率降低了很多,NE555的第3管脚输出是一段高电平,一段低电平。R5、R7、Q3组成分立元件反相器,它导致SW1的2、5管脚的电平总是相反的,SW1,未按下时,U3、U4的S1、S0都是高电平,处于预置数读入状态,一旦按下SW1,S1、S0电平会总为相反的状态,并且周期性变化,此时电路会有规律的左移、右移,其变化周期可由改变RP2来实现。
3.2、74LS194与NE555的原理及其在电路中的作用
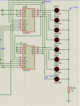
74LS194是一个双向移位寄存集成电路,是双向移位寄存器,它的内部由SR锁存器及门电路组成。16脚以及8脚分别为正及负电源接脚,可在4.75-5.25V范围内工作。11是时钟脉冲输入端,每当输入由低电位(约0V)转高电位时令输出端依次序轮流输出高电位。11端是输入时钟脉冲控制端,一般接低电位,若接高电位会使11端暂停作用。1端是置零端,一般接高电位,若接低电位则是输出置零,2脚和7脚分别为右移输入和左移输入,9脚和10脚可改变移位寄存器的工作状态。74LS194的外部引脚图如下图3-1所示。

图3-1 74LS194的外部引脚图
555定时器由3个阻值为5kΩ的电阻组成的分压器、两个电压比较器C1和C2、基本RS触发器、放电三极管TD和缓冲反相器G4组成。虚线边沿标注的数字为管脚号。其中,1脚为接地端;2脚为低电平触发端,由此输入低电平触发脉冲;6脚为高电平触发端,由此输入高电平触发脉冲;4脚为复位端,输入负脉冲(或使其电压低于0.7V)可使555定时器直接复位;5脚为电压控制端,在此端外加电压可以改变比较器的参考电压,不用时,经0.01uF的电容接地,以防止引入干扰;7脚为放电端,555定时器输出低电平时,放电晶体管TD导通,外接电容元件通过TD放电;3脚为输出端,输出高电压约低于电源电压1V—3V,输出电流可达200mA,因此可直接驱动继电器、发光二极管、指示灯等;8脚为电源端,可在5V—18V范围内使用。NE555的外部引脚图如下图3-2所示。

图3-2 NE555的外部引脚图
在两片74LS194的11端接上一脉冲产生器便可成为双向流水灯控制电路。脉冲产生器是一个用计时器集成电路555设计而成的无稳态多谐波振荡器,产生高低变化不停得方形脉冲波。当按一下按钮式开关(PB SW)时,C1会及时充电至电源电压9V,此电压经晶体管(TR)缓冲放大器后施加在IC2 555无稳态多谐波振荡器的重置端上,令其开始震荡,在第三端输出方波脉冲。
4、总体电路设计与测试
4.1、软件仿真与调试
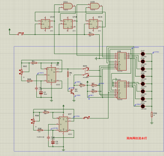
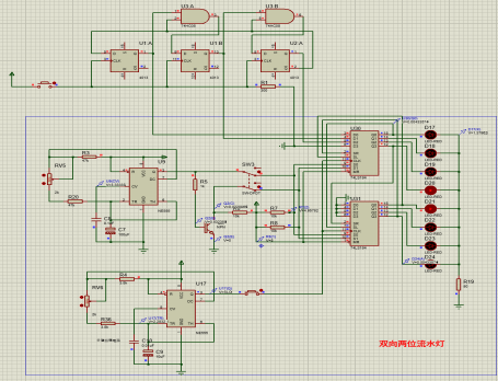
该双向流水灯控制电路主要由五部分单元电路组成,分别为时钟脉冲发生电路、流水灯周期脉冲发生电路、分立元件反相器电路、控制电路及流水灯输出电路。
时钟脉冲发生电路的核心为NE555芯片,通过外部电路连接构成一个多谐振荡电路。其周期根据公式T=(R1+2R2)Cln2可得T=0.1s;
占空比q=(R1+R2)/(R1+2R2)=2/3
时钟脉冲发生电路如图4-1所示。

图4-1时钟脉冲发生电路
流水灯周期脉冲电路的核心也为NE555芯片,其电路与时钟脉冲发生电路基本一致。周期其周期根据公式T=(R1+2R2)Cln2可得T=10s;占空比q=(R1+R2)/(R1+2R2)=2/3。因此每10秒改变一次流水灯方向。
分立元件反相器电路R5、R6、Q2组成分立元件反相器电路,它导致SW1的2、5管脚的电平总是相反的。SW1,未按下时,U3、U4的S1、S0都是高电平,处于预置数读入状态,一旦按下SW3,S1、S0电平会总为相反的状态,并且周期性变化,此时电路会有规律的左移、右移,其变化周期可由改变图4-2中的RV5来实现。流水灯周期脉冲发生电路、分立元件反相器电路分别如图4-2和图4-3所示

图4-2流水灯周期脉冲电路 图4-3分立元件反相器电路
控制电路使由3个D触发器和两个与门组成的环形计数器。D触发器的输出端Q连接第一片74LS194的D2D1D0上,D3 接地。电路要求具有控制按钮能控制同时亮1、2或3盏灯。按键作为脉冲端,每当按键按下-抬起形成一个上升沿电平。当第一次按下按键后D3D2D1D0=0001点亮D17,当第二次按下按键后D3D2D1D0=0011点亮D17、D18,当第三次按下按键后D3D2D1D0=0111点亮D17、D18、D19,之后在按按键则返回第一次按键的状态。

图4-4控制电路
流水灯输出电路由两片74LS194和8个led灯及电阻共同组成,通过对74LS194预置数0000 0011使D17和D18点亮,随后拨动图4-3中的SW3即可使电路进行流水灯模式。流水灯输出电路如图4-5

图4-5流水灯输出电路
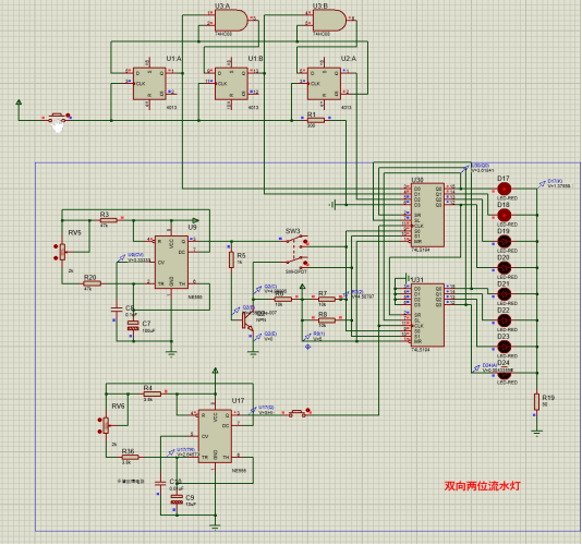
电路图由上面所述的单元电路组合而成。按动按键接通脉冲电路后改变SW3开进置数即可开始工作。总电路仿真图如图4-6所示。

图4-6 总电路仿真图
如图4-7所示。此测试进行图为S1的按键按前,即双向流水灯开始前所对应的仿真图。供电电源为+5V,在开关按下前,三极管的电压e级电压为0V、b级电压为0.02V、c级电压为+5V,发光二极管两端电压为0V。

图4-7 测试进行图
如图4-8所示,此测试进行图为S1的按键按下后所对应的仿真图。SW3打在高电平上74LS194开始置数。在开关按下的瞬间三极管电压e级为0V、b级电压4.5V、c级5V。发光二极管两端电压为2.26V。

图4-8测试进行图
如图4-9所示,此测试进行图为SW3的开关改变起后所对应的仿真图。开关接通后,两片74LS194开始循环,led灯开始流水闪烁,由左上方角的555脉冲发生器周期性改变流水灯方向。发光二极管两端电压为2.26V。

图4-9测试结果图
4.2硬件仿真与调试
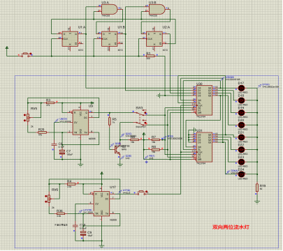
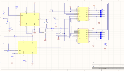
双向流水灯控制电路原理图4-5所示。此图通过AltiumDesigner Winter 09,加入所需元件库设计而成。

图4-5双向流水灯控制电路原理图
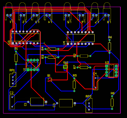
双向流水灯控制电路PCB图4-6所示。此图通过AltiumDesigner Winter 09,加入所需元件库设计而成。

图4-6双向流水灯控制电路PCB图
双向流水灯控制电路实物图4-7所示。由电路箱提供5V供电,按下按钮后,两个led灯点亮,调整开关后led灯开始流水闪烁。

图4-7双向流水灯控制电路实物图
5体会
通过这次电子作品的制作使我们的专业技能得到了很大的锻炼和提高。在电子作品制作的过程中。从基本元器件的认识到焊接技术的练习,再到产品设计,在每一步的操作过程中,都学到很多新的知识。通过制作将理论知识和时间相结合,从而深刻的理解理论知识,扩展了对理论知识应用的理解并更进一步地熟悉了电子制作的设计过程和应该注意的细节。
首先,通过这次电子制作的实训。我们要对所做的作品的原理和所用到的元器件的工作原理和用法做深入的了解。因此在实训中我对集成芯片555,74LS194的原理更加深入和应用更加熟悉了。
其次,通过这次对双向流水灯控制电路的设计与制作,让我了解了设计电路的程序,也让我了解了关于双向流水灯控制电路的基本原理与设计理念,要设计一个电路总要先仿真成功之后才实际接线的。但是最后的成品却不一定与仿真时完全一样,因为,再实际接线中有着各种各样的条件制约着。而且,在仿真中无法成功的电路接法,在实际中因为芯片本身的特性而能够成功。所以,在设计时应考虑两者的差异,从中找出最适合的设计方法。
在电子作品制作过程中无疑要用到相应的设计软件同时也要做作品的PCB板的制作与焊接。因此在实训中使我对Proteus、Altium等电子设计与仿真软件的使用更加的熟悉与灵活了。还有焊接的接点有要比之前有了很大的提高,减少了虚焊等还接点的数量。
然后,电子作品的制作不仅仅锻炼了自己的实践能力,并且在此过程中还锻炼了自己在制作产品上的逻辑思维,知道了要设计一个产品需要什么必备条件和设计产品时候的逻辑步骤。因此做这样的电子作品的制作的实训,将会很好扩展我们得思维能力,将学习的理论与与实践相结合,作品制作与生活相结合,做出对社会和生活有的产品来。
由此看来实践的重要,短短几天的课程设计,学到了很多的东西,最重要的是我自己动手把我学习的知识用于实践,做出成功的作品,这才算真正学习到了东西。总之,这次实验我收获颇多。自己的动手能力也是在这样的实践中渐渐锻炼出来的,以后也会更加珍惜这样的机会来提高自己。
最后,要感谢指导老师在电子作品制作实训中的精心指导语帮助。
6、系统使用的元器件清单

表6-1双向流水灯元器件清单
7、参考文献
[1]Albert Malvino.电子电路原理[M].北京:机械工业出版社,2014.
[2]胡俊海, 齐迹, 王英男. 基于集成定时器555的彩灯循环控制电路-电子技术课程设计案例[J]. 教育教学论坛, 2017(23):265-266.
[3]阎石.数字电子技术基础(第六版)[M].北京:北京高等教育出版社,2016.
[4]童诗白.模拟电子技术[M].北京:北京高等教育出版社,2015.
8、附录(主要芯片介绍、总仿真电路图、PCB版图等)
1.NE555资料
NE555为8脚时基集成电路,大约在1971年由SigneticsCorporation发布,在当时是唯一非常快速且商业化的Timer IC,在往后的40年中非常普遍被使用,且延伸出许多的应用电路,后来基于CMOS技术版本的Timer IC如MOTOROLA的MC1455已被大量的使用,但原规格的NE555依然正常的在市场上供应,尽管新版IC在功能上有部份的改善,但其脚位功能并没变化,所以到目前都可直接的代用。
·供应电压4.5-18V·供应电流10-15ma·输出电流225mA (max)
·上升/下降时间100 ns
Pin 1 (接地)—— 地线(或共同接地) ,通常被连接到电路共同接地。
Pin 2 (触发点)—— 这个脚位是触发NE555使其启动它的时间周期。触发信号上缘电压须大于2/3 VCC,下缘须低于1/3 VCC 。
Pin 3 (输出)—— 当时间周期开始555的输出脚位,移至比电源电压少1.7伏的高电位。周期的结束输出回到O伏左右的低电位。于高电位时的最大输出电流大约200 mA 。
Pin 4 (重置)—— 一个低逻辑电位送至这个脚位时会重置定时器和使输出回到一个低电位。它通常被接到正电源或忽略不用。
Pin 5 (控制)—— 这个接脚准许由外部电压改变触发和闸限电压。当计时器经营在稳定或振荡的运作方式下,这输入能用来改变或调整输出频率。
Pin 6 (重置锁定)—— Pin 6重置锁定并使输出呈低态。当这个接脚的电压从1/3 VCC电压以下移至2/3 VCC以上时启动这个动作。
Pin 7 (放电)—— 这个接脚和主要的输出接脚有相同的电流输出能力,当输出为ON时为LOW,对地为低阻抗,当输出为OFF时为HIGH,对地为高阻抗。
Pin 8 (V +)—— 这是555个计时器IC的正电源电压端。供应电压的范围是+4.5伏特(最小值)至+16伏特(最大值)。
2.74LS194资料
移位寄存器是一个具有移位功能的寄存器,是指寄存器中所存的代码能够在移位脉冲的作用下依次左移或右移。既能左移又能右移的成为双向移位寄存器,只需要改变左、右移的控制信号便可实现双向移位要求。根据移位寄存器存取信息的方式不同分为:串入串出,串入并出,并入串出,并入并出四种形式。
本实验所选用的4为双向通用移位寄存器74LS194,其逻辑符号及引脚排列如图一所示。其中A、B、C、D为并行输入端,Q0、Q1、Q2、Q3 为并行输出端,SR右移串行输入端,SL左移串行输入端;S1、S2 为操作模式控制端,为直接异步清零端,CP为时钟脉冲输入端。
74LS194有5种不同操作模式:即并行送数寄存,右移(方向由Q0→Q3),左移(方向由Q3→Q0),保持及清零。S1、S2和端的控制作用如图二。

图一

图 二
3、电路仿真总图及PCB版图

图 三 电路仿真总图

图 四 PCB板图
附:
一、完整资源链接
数字系统设计与实习制作–双向流水灯控制电路设计(全套资源)
内包涵:
1.数字系统设计与制作–双向流水灯控制电路设计电子版报告
2.数字系统设计与制作–双向流水灯控制电路设计PPT
3.数字系统设计与制作–双向流水灯控制电路设计PPT讲解答辩视频
4.数字系统设计与制作–双向流水灯控制电路设计----实物电路板调试讲解视频
5.数字系统设计与制作–双向流水灯控制电路设计----Proteus电路仿真图
6.数字系统设计与制作–双向流水灯控制电路设计----电路板PCB图
二、数字系统设计与制作–双向流水灯控制电路设计PPT讲解答辩视频
双向流水灯PPT讲解视频
三、数字系统设计与制作报告–双向流水灯控制电路实物图调试视频
数字系统设计与制作报告–双向流水灯控制电路调试视频
四、猜你喜欢
【全套完结】数字电子技术基础——全套实验手册及仿真工艺实习【建议收藏】
【通信工程】信息类,电子类,电气工程,自动化,计算机,软件工程,机电,等相关专业 全套学习指导 【建议收藏】
答疑资料qq群:1007576722
最后
以上就是寂寞手机最近收集整理的关于数字系统设计与制作报告——双向流水灯控制电路1、设计任务及要求2、方案论证3、单元电路设计4、总体电路设计与测试5体会6、系统使用的元器件清单7、参考文献8、附录(主要芯片介绍、总仿真电路图、PCB版图等)附:的全部内容,更多相关数字系统设计与制作报告——双向流水灯控制电路1、设计任务及要求2、方案论证3、单元电路设计4、总体电路设计与测试5体会6、系统使用内容请搜索靠谱客的其他文章。
发表评论 取消回复