余电快速泄放电路

余电快速泄放电路,即放电电路,用在需要快速反复开关电源,且负载电路上有大容量电容的场景。
断开电源开关后,如果负载电路有大电容,会引起负载电路上的电压下降缓慢。此时如果重新接上电源开关,负载电路在未完全掉电的情况下重新上电,可能会导致电路不能正常复位启动,进而电路工作异常,出现开机死机等情况。
所以在生活中,通过开关电源的方式重启电子设备时,比如重启路由器,一般是断电后等几秒钟再接上电源。
有些设备比如电视机,断电后会看到他的LED指示灯要过几秒钟才会熄灭,就是余电没有快速泄放导致。
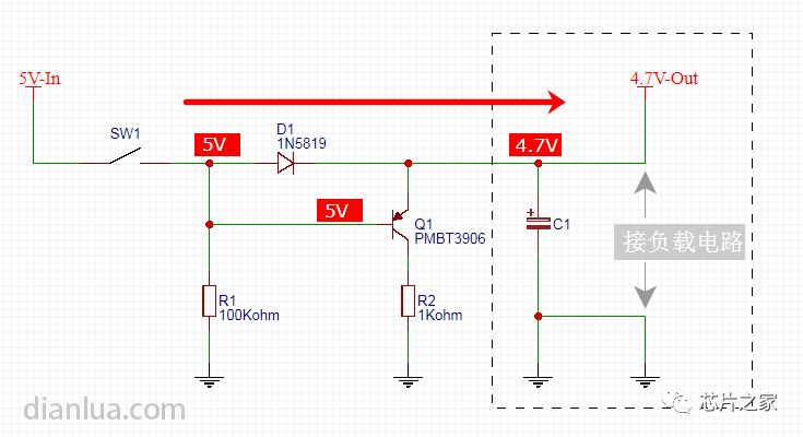
上图是一种余电快速泄放电路,C1代表负载电路中的大电容。
①开关SW1闭合后:

电压5V-In通过二极管D1成为电压4.7V-Out。因为二极管D1用了1N5819,这是一个肖特基二极管,其正向压降比较小,约为0.3V。
此时三极管Q1的b极电压为5V,e极电压为4.7V,Q1不导通。
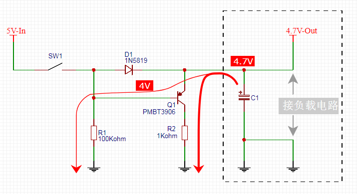
②开关SW1断开后:

三极管Q1的e极电压从4.7V开始下降,b极电压从4V开始下降,Vbe = -0.7V,将Q1打开,大电容C1的电压4.7V-Out通过三极管Q1、电阻R2快速泄放到地。
。。。
最后
以上就是开心小鸭子最近收集整理的关于电子工程师的自我修养 - 余电快速泄放电路的全部内容,更多相关电子工程师的自我修养内容请搜索靠谱客的其他文章。
本图文内容来源于网友提供,作为学习参考使用,或来自网络收集整理,版权属于原作者所有。
发表评论 取消回复