电弧
电弧的形成:开关释放时,线圈放电,电离空气发光
原因:感应电动势 u=L(di/dt)
电弧的危害:1、损害触点 2、电路断开时间延长 3、损伤人、设备
灭弧
1、真空灭弧
2、使用续流二极管
接触器和继电器
1、接触器用来接通或断开主电路,作为接通或断开电路的标志
2、容量大的接触器有灭弧罩,继电器的触头容量不会超过5A,小型继电器只有1A-2A,而最小的接触器也有9A
3、接触器有灭弧装置,继电器没有灭弧装置。
线圈两端并联二极管
因为当继电器断电(释放)时,继电器的du线圈会产生自感电动势,这个电压会击穿和它相连的三极管,所以常常在继电器两端连一个二极管(通常称呼它叫:吸收二极管)将这个自感电动势短路、吸收掉。不用二极管,那就要连一个适当大小的电容也可以。
基于以上阐述。我们用TINA进行仿真来验证下:
用一个电感来模拟继电器的线圈,三极管作为开关管,对其进行驱动。
驱动信号VG1为 幅值为3V 的方波,频率为50Hz。
1、以下电路是电感两端为未加二极管或者其他泄放回路的电路,我们看下他的仿真波形。

先来看看波形
可以比较明显的看出电感的下端存在明显的电压过冲,这个电压过冲比较大,很易容造成三极管的损坏
(**说明:**有人可能会说,电感下端有一个电阻,电感产生的电压过冲怎么还会打坏三级管呢?因为实际电路中是没有这个电阻,我这里是为了能够模拟出继电器的实际工作状态加的一个电阻,这个电阻的大小对电压过冲的大小也是有影响的,我们后面会提到)
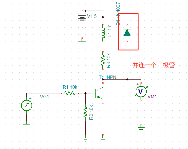
2、我们在电感两端并联一个二极管(续流,注意不要接反)看下:

再来看下输出波形图:

3、那么这个感应电动势到底是怎么计算的呢?
大家都知道电感是阻碍电流变化的,电感的电压与电流的关系式:u=L(di/dt) 这个u 就是电感产生的感应电动势,它与电感上电流的变化率成正比。电流变化率大,感应电动势就大。
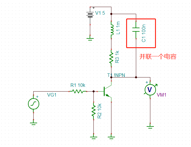
上面两个仿真电路由于R3这个10K电阻的存在,导致流过电感的电流也就比较小,我觉得这也会造成电感电流的变化率也偏小(待思考),所以产生的感应电动势也较小。所以我们现在对R3的阻值进行调整,调整为1k ,然后看下电路及仿真结果:

很明显过冲电压变得更大了,我们前面的猜想是正确的。

4、我们再试着在电感两端并一个合适的电容看下会有什么效果。
我们在3的基础上加一个电容0.1uF,看下电路和输出波形:

可见并联一个电容后,过重也基本消失了。

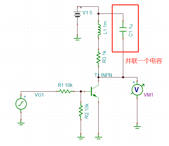
我们在3的基础上加一个电容1uF,看下电路和输出波形:

可见并联电容后过冲基本消失,可是输出波形有些圆头圆脑

5、我的理解:并联电容的方法可行,但是电容的大小需要选择合适,不然就会出现上述的问题。所以常用并联二级管的方式来解决电感感应电动势过冲的问题,相比并联一个电容,并联二极管就简单方便的多
6、公司项目上的处理方案就是并联一个二极管,如下图:

触点两端并联RC吸收回路
1、对于交流来说,需在触点(电源在高频分析时短路)两端并联RC吸合回路,RC吸合回路由电容和电阻串联组成。电阻经验值:10-100欧姆,电容经验值:0.1uF/250V或者0.22-0.47uF
2、这个触点两端的RC作用不一样,它是为了减小触电工作是的电火花用的,所以也称吸收回路,火花不仅对触电寿命有影响,同时它也是一个干扰源,所以同时这样做也是为了防干扰。
3、在交流继电器出放至RC的话,不是有句话说,通交隔直吗?在交流继电器线圈上并联一个C,不就是通直,从RC那条之路通过了吗?
4、这个问题你就不要困扰着,首先,电容并不是真正地通过交流电,另外对于电容你也要看是多大容量,不就是0.22-0.47uF,你可用公式计算一下,对于50HZ交流电它的容抗是很大的,不会成为通路的。
**解释:触点在断开感性负载时,会产生感应电势,(有时断开瞬间电流会是正常值的10倍以上)或是较大电流断开时,空气会被电离产生电弧,电弧的高温像电弧焊一样,会熔化电极触点,造成粘连,(直流电路更为严重)。加入RC元件串联,利用C的充电吸收和R的耗能,尽快消弱电弧能量,降低温度,减小触点熔化粘接的可能,可以试试。选触点距离较大的继电器好一些,大电流的接触器是用灭弧栅防止触头熔化粘连的,变压器油可以灭弧降温。

(图片引用自 :电工网)
市面上的继电器
市面上的一些继电器在继电器线圈处都已经集成了二极管或者RC吸收电路,如下图所示:

同时它的手册里还给出使用方面的推荐:

最后
以上就是犹豫毛豆最近收集整理的关于继电器线圈泄放电路&&及触点RC吸收电路的全部内容,更多相关继电器线圈泄放电路&&及触点RC吸收电路内容请搜索靠谱客的其他文章。
发表评论 取消回复