参考书籍:《自动控制原理》(第七版).胡寿松主编.
《自动控制原理PDF版下载》
4.描述函数法
描述函数法基本思想:当系统满足一定的假设条件时,系统中非线性环节在正弦信号作用下的输出可用基波分量来近似,由此导出非线性环节的近似等效频率特性,即描述函数;
4.1 描述函数的基本概念
-
描述函数的定义
设非线性环节输入输出描述为:
y = f ( x ) (1) y=f(x)tag{1} y=f(x)(1)
当非线性环节的输入信号为正弦信号:
x ( t ) = A sin ω t (2) x(t)=Asinomega{t}tag{2} x(t)=Asinωt(2)
对非线性环节的稳态输出 y ( t ) y(t) y(t)进行谐波分析;一般情况下, y ( t ) y(t) y(t)为非正弦的周期信号,可以展开成傅里叶级数:
y ( t ) = A 0 + ∑ n = 1 ∞ ( A n cos n ω t + B n sin n ω t ) = A 0 + ∑ n = 1 ∞ Y n sin ( n ω t + φ n ) (3) y(t)=A_0+sum_{n=1}^{infty}(A_ncos{n}omega{t}+B_nsin{n}omega{t})=A_0+sum_{n=1}^{infty}Y_nsin(nomega{t}+varphi_n)tag{3} y(t)=A0+n=1∑∞(Ancosnωt+Bnsinnωt)=A0+n=1∑∞Ynsin(nωt+φn)(3)
其中: A 0 A_0 A0为直流分量; Y n sin ( n ω t + φ n ) Y_nsin(nomega{t}+varphi_n) Ynsin(nωt+φn)为第 n n n次谐波分量,且有:
Y n = A n 2 + B n 2 , φ n = arctan A n B n (4) Y_n=sqrt{A_n^2+B_n^2},varphi_n=arctanfrac{A_n}{B_n}tag{4} Yn=An2+Bn2,φn=arctanBnAn(4)
其中: A n 、 B n A_n、B_n An、Bn为傅里叶系数;
A n = 1 π ∫ 0 2 π y ( t ) cos n ω t d ( ω t ) , B n = 1 π ∫ 0 2 π y ( t ) sin n ω t d ( ω t ) ( n = 1 , 2 , … , ) (5) A_n=frac{1}{pi}int_{0}^{2pi}y(t)cos{n}omega{t}d(omega{t}),B_n=frac{1}{pi}int_{0}^{2pi}y(t)sin{n}omega{t}d(omega{t})(n=1,2,dots,)tag{5} An=π1∫02πy(t)cosnωtd(ωt),Bn=π1∫02πy(t)sinnωtd(ωt)(n=1,2,…,)(5)
直流分量:
A 0 = 1 2 π ∫ 0 2 π y ( t ) d ( ω t ) (6) A_0=frac{1}{2pi}int_{0}^{2pi}y(t)d(omega{t})tag{6} A0=2π1∫02πy(t)d(ωt)(6)
若 A 0 = 0 A_0=0 A0=0且当 n > 1 n>1 n>1时, Y n Y_n Yn均很小,则可近似认为非线性环节的正弦响应应仅有基波分量:
y ( t ) ≈ A 1 cos ω t + B 1 sin ω t = Y 1 sin ( ω t + φ 1 ) (7) y(t)≈A_1cosomega{t}+B_1sinomega{t}=Y_1sin(omega{t}+varphi_1)tag{7} y(t)≈A1cosωt+B1sinωt=Y1sin(ωt+φ1)(7)
定义正弦输入信号作用下,非线性环节的稳态输出中基波分量和输入信号的复数比为非线性环节的描述函数,用 N ( A ) N(A) N(A)表示,即:
N ( A ) = ∣ N ( A ) ∣ e j ∠ N ( A ) = Y 1 A e j φ 1 = B 1 + j A 1 A (8) N(A)=|N(A)|e^{jangle{N(A)}}=frac{Y_1}{A}e^{jvarphi_1}=frac{B_1+jA_1}{A}tag{8} N(A)=∣N(A)∣ej∠N(A)=AY1ejφ1=AB1+jA1(8)
实例分析:Example1: 设继电特性为:
y ( x ) = { − M , x < 0 M , x > 0 y(x)= begin{cases} -M,&x<0\ M,&x>0 end{cases} y(x)={−M,M,x<0x>0
计算该非线性特性的描述函数。解:
x = A sin ω t , y ( t ) = { M , 0 < ω t < π − M , π < ω t < 2 π x=Asinomega{t},y(t)= begin{cases} M,&0<omega{t}<pi\ -M,&pi<omega{t}<2pi end{cases} x=Asinωt,y(t)={M,−M,0<ωt<ππ<ωt<2πA 0 = 1 2 π ∫ 0 2 π y ( t ) d ( ω t ) = M 2 π ( ∫ 0 π d ( ω t ) − ∫ π 2 π d ( ω t ) ) = 0 A 1 = 1 π ∫ 0 2 π y ( t ) cos ω t d ( ω t ) = M π ( ∫ 0 π cos ω t d ( ω t ) − ∫ π 2 π cos ω t d ( ω t ) ) = M π ( sin u ∣ 0 π − sin π 2 π ) = 0 B 1 = 1 π ∫ 0 2 π y ( t ) sin ω t d ( ω t ) = M π ( − cos u ∣ 0 π + cos u ∣ π 2 π ) = 4 M π begin{aligned} &A_0=frac{1}{2pi}int_{0}^{2pi}y(t)d(omega{t})=frac{M}{2pi}left(int_{0}^{pi}d(omega{t})-int_{pi}^{2pi}d(omega{t})right)=0\ &A_1=frac{1}{pi}int_{0}^{2pi}y(t)cosomega{t}d(omega{t})=frac{M}{pi}left(int_{0}^{pi}cosomega{t}d(omega{t})-int_{pi}^{2pi}cosomega{t}d(omega{t})right)=frac{M}{pi}(sin{u}|_0^pi-sin_{pi}^{2pi})=0\ &B_1=frac{1}{pi}int_{0}^{2pi}y(t)sinomega{t}d(omega{t})=frac{M}{pi}(-cos{u}|_{0}^{pi}+cos{u}|_{pi}^{2pi})=frac{4M}{pi} end{aligned} A0=2π1∫02πy(t)d(ωt)=2πM(∫0πd(ωt)−∫π2πd(ωt))=0A1=π1∫02πy(t)cosωtd(ωt)=πM(∫0πcosωtd(ωt)−∫π2πcosωtd(ωt))=πM(sinu∣0π−sinπ2π)=0B1=π1∫02πy(t)sinωtd(ωt)=πM(−cosu∣0π+cosu∣π2π)=π4M
可得:
N ( A ) = B 1 + j A 1 A = 4 M π A N(A)=frac{B_1+jA_1}{A}=frac{4M}{pi{A}} N(A)=AB1+jA1=πA4M
一般情况下,描述函数 N N N是输入信号幅值 A A A和频率 ω omega ω的函数;当非线性环节中不包含储能元件时,其输出的基波分量的幅值和相位差与 ω omega ω无关,因此,描述函数只与输入信号幅值 A A A有关;至于直流分量,若非线性环节的正弦响应应为关于 t t t的奇对称函数,即:
y ( t ) = f ( A sin ω t ) = − y ( t + π ω ) (9) y(t)=f(Asinomega{t})=-yleft(t+frac{pi}{omega}right)tag{9} y(t)=f(Asinωt)=−y(t+ωπ)(9)
则有:
A 0 = 1 2 π ∫ 0 2 π y ( t ) d ( ω t ) = 1 2 π [ ∫ 0 π y ( t ) d ( ω t ) + ∫ π 2 π y ( t ) d ( ω t ) ] (10) A_0=frac{1}{2pi}int_{0}^{2pi}y(t)d(omega{t})=frac{1}{2pi}left[int_{0}^{pi}y(t)d(omega{t})+int_{pi}^{2pi}y(t)d(omega{t})right]tag{10} A0=2π1∫02πy(t)d(ωt)=2π1[∫0πy(t)d(ωt)+∫π2πy(t)d(ωt)](10)
可得:
A 0 = 0 (11) A_0=0tag{11} A0=0(11)
当非线性特性为输入 x x x的奇函数时,即 f ( x ) = − f ( − x ) f(x)=-f(-x) f(x)=−f(−x),有:
y ( t + π ω ) = − y ( t ) (12) yleft(t+frac{pi}{omega}right)=-y(t)tag{12} y(t+ωπ)=−y(t)(12)
即 y ( t ) y(t) y(t)为 t t t的奇对称函数,直流分量 A 0 A_0 A0为零;
A 1 = 2 π ∫ 0 π y ( t ) cos ω t d ( ω t ) , B 1 = 2 π ∫ 0 π y ( t ) sin ω t d ( ω t ) (13) A_1=frac{2}{pi}int_{0}^{pi}y(t)cosomega{t}d(omega{t}),B_1=frac{2}{pi}int_{0}^{pi}y(t)sinomega{t}d(omega{t})tag{13} A1=π2∫0πy(t)cosωtd(ωt),B1=π2∫0πy(t)sinωtd(ωt)(13)
若 y ( t ) y(t) y(t)为奇函数,即 y ( t ) = − y ( t ) y(t)=-y(t) y(t)=−y(t),则有:
A 1 = 0 (14) A_1=0tag{14} A1=0(14)
若 y ( t ) y(t) y(t)为奇函数,且为半周期内对称,即: y ( t ) = y ( π ω − t ) y(t)=yleft(displaystylefrac{pi}{omega}-tright) y(t)=y(ωπ−t)时:
B 1 = 4 π ∫ 0 π 2 y ( t ) sin ω t d ( ω t ) (15) B_1=frac{4}{pi}int_{0}^{frac{pi}{2}}y(t)sinomega{t}d(omega{t})tag{15} B1=π4∫02πy(t)sinωtd(ωt)(15)
实例分析:Example2: 设某非线性元件的特性为:
y ( x ) = 1 2 x + 1 4 x 3 y(x)=frac{1}{2}x+frac{1}{4}x^3 y(x)=21x+41x3
计算其描述函数;解:
y ( x ) y(x) y(x)为 x x x的奇函数,因此: A 0 = 0 A_0=0 A0=0;当输入 x = A sin ω t x=Asinomega{t} x=Asinωt时,
y ( t ) = A 2 sin ω t + A 3 4 sin 3 ω t y(t)=frac{A}{2}sinomega{t}+frac{A^3}{4}sin^3omega{t} y(t)=2Asinωt+4A3sin3ωt
为 t t t的奇函数,因此: A 1 = 0 A_1=0 A1=0;因为 y ( t ) y(t) y(t)具有半周期对称,有:
B 1 = 4 π ∫ 0 π 2 y ( t ) sin ω t d ( ω t ) = 4 π ( ∫ 0 π 2 A 2 sin 2 ω t d ( ω t ) + ∫ 0 π 2 A 3 4 sin 4 ω t d ( ω t ) ) B_1=frac{4}{pi}int_{0}^{frac{pi}{2}}y(t)sinomega{t}d(omega{t})=frac{4}{pi}left(int_{0}^{frac{pi}{2}}frac{A}{2}sin^2omega{t}d(omega{t})+int_{0}^{frac{pi}{2}}frac{A^3}{4}sin^4omega{t}d(omega{t})right) B1=π4∫02πy(t)sinωtd(ωt)=π4(∫02π2Asin2ωtd(ωt)+∫02π4A3sin4ωtd(ωt))
可得:
B 1 = A 2 + 3 16 A 3 B_1=frac{A}{2}+frac{3}{16}A^3 B1=2A+163A3
则该非线性元件的描述函数为:
N ( A ) = B 1 A = 1 2 + 3 16 A 2 N(A)=frac{B_1}{A}=frac{1}{2}+frac{3}{16}A^2 N(A)=AB1=21+163A2 -
非线性系统描述函数法分析的应用条件
-
非线性系统应简化成一个非线性环节和一个线性部分闭环连接的典型结构图,如下图所示:

-
非线性环节的输入输出特性 y ( x ) y(x) y(x)应是 x x x的奇函数,即 f ( x ) = − f ( − x ) f(x)=-f(-x) f(x)=−f(−x),或正弦输入下的输出为 t t t的奇对称函数,即 y ( t + π ω ) = − y ( t ) yleft(t+displaystylefrac{pi}{omega}right)=-y(t) y(t+ωπ)=−y(t),以保证非线性环节的正弦响应不含有常值分量,即 A 0 = 0 A_0=0 A0=0;
-
系统的线性部分应具有较好的低通滤波性能;线性部分的阶次越高,低通滤波性能越好;欲具有低通滤波性能,线性部分的极点应位于复平面的左半平面;
-
-
描述函数的物理意义
线性系统的频率特性反映正弦信号作用下,系统稳态输出中与输入同频率的分量的幅值和相位相对于输入信号的变化;非线性环节的描述函数反映非线性系统正弦响应中基波分量的幅值和相位相对于输入信号的变化;
线性系统的频率特性是输入正弦信号频率 ω omega ω的函数,与正弦信号的幅值 A A A无关,而由描述函数表示的非线性环节的近似频率特性是输入正弦信号幅值 A A A的函数,因而描述函数表现为关于输入正弦信号的幅值 A A A的复变增益放大器,这是非线性环节的近似频率特性与线性系统频率特性的本质区别;
4.2 典型非线性特性的描述函数
-
死区饱和非线性环节

输出 y ( t ) y(t) y(t)的数学表达式为:
y ( t ) = { 0 , 0 ≤ ω t ≤ Ψ 1 K ( A sin ω t − Δ ) , Ψ 1 < ω t ≤ Ψ 2 K ( a − Δ ) , Ψ 2 < ω t ≤ π 2 y(t)= begin{cases} 0,&0≤omega{t}≤Psi_1\ K(Asinomega{t}-Delta),&Psi_1<omega{t}≤Psi_2\ K(a-Delta),&Psi_2<omega{t}≤displaystylefrac{pi}{2} end{cases} y(t)=⎩⎪⎪⎨⎪⎪⎧0,K(Asinωt−Δ),K(a−Δ),0≤ωt≤Ψ1Ψ1<ωt≤Ψ2Ψ2<ωt≤2π
确定 y ( t ) y(t) y(t)产生不同线性变换的区间端点为:
Ψ 1 = arcsin Δ A Ψ 2 = arcsin a A begin{aligned} &Psi_1=arcsinfrac{Delta}{A}\ &Psi_2=arcsinfrac{a}{A} end{aligned} Ψ1=arcsinAΔΨ2=arcsinAa
由于 y ( t ) y(t) y(t)为奇函数,因此: A 0 = 0 , A 1 = 0 A_0=0,A_1=0 A0=0,A1=0,又因为 y ( t ) y(t) y(t)为半周期内对称,因此:
B 1 = 1 π ∫ 0 2 π y ( t ) sin ω t d ( ω t ) = 4 π ∫ 0 π 2 y ( t ) sin ω t d ( ω t ) = 4 π [ ∫ Ψ 1 Ψ 2 [ K ( A sin ω t − Δ ) ] sin ω t d ( ω t ) + ∫ Ψ 2 π 2 K ( a − Δ ) sin ω t d ( ω t ) ] = 2 K A π [ arcsin a A − arcsin Δ A + a A 1 − ( a A ) 2 − Δ A 1 − ( Δ A ) 2 ] begin{aligned} B_1&=frac{1}{pi}int_{0}^{2pi}y(t)sinomega{t}d(omega{t})\ &=frac{4}{pi}int_0^{frac{pi}{2}}y(t)sinomega{t}d(omega{t})\ &=frac{4}{pi}left[int_{Psi_1}^{Psi_2}[K(Asinomega{t}-Delta)]sinomega{t}d(omega{t})+int_{Psi_2}^{frac{pi}{2}}K(a-Delta)sinomega{t}d(omega{t})right]\ &=frac{2KA}{pi}left[arcsinfrac{a}{A}-arcsinfrac{Delta}{A}+frac{a}{A}sqrt{1-left(frac{a}{A}right)^2}-frac{Delta}{A}sqrt{1-left(frac{Delta}{A}right)^2}right] end{aligned} B1=π1∫02πy(t)sinωtd(ωt)=π4∫02πy(t)sinωtd(ωt)=π4[∫Ψ1Ψ2[K(Asinωt−Δ)]sinωtd(ωt)+∫Ψ22πK(a−Δ)sinωtd(ωt)]=π2KA⎣⎡arcsinAa−arcsinAΔ+Aa1−(Aa)2−AΔ1−(AΔ)2⎦⎤
死区饱和特性的描述函数为:
N ( A ) = 2 K π [ arcsin a A − arcsin Δ A + a A 1 − ( a A ) 2 − Δ A 1 − ( Δ A ) 2 ] , A ≥ a (16) N(A)=frac{2K}{pi}left[arcsinfrac{a}{A}-arcsinfrac{Delta}{A}+frac{a}{A}sqrt{1-left(frac{a}{A}right)^2}-frac{Delta}{A}sqrt{1-left(frac{Delta}{A}right)^2}right],A≥atag{16} N(A)=π2K⎣⎡arcsinAa−arcsinAΔ+Aa1−(Aa)2−AΔ1−(AΔ)2⎦⎤,A≥a(16)
取 Δ = 0 Delta=0 Δ=0时,饱和特性的描述函数为:
N ( A ) = 2 K π [ arcsin a A + a A 1 − ( a A ) 2 ] , A ≥ a (17) N(A)=frac{2K}{pi}left[arcsinfrac{a}{A}+frac{a}{A}sqrt{1-left(frac{a}{A}right)^2}right],A≥atag{17} N(A)=π2K[arcsinAa+Aa1−(Aa)2],A≥a(17)
死区特性描述函数:
N ( A ) = 2 K π [ π 2 − arcsin Δ A − Δ A 1 − ( Δ A ) 2 ] , A ≥ Δ (18) N(A)=frac{2K}{pi}left[frac{pi}{2}-arcsinfrac{Delta}{A}-frac{Delta}{A}sqrt{1-left(frac{Delta}{A}right)^2}right],A≥Deltatag{18} N(A)=π2K⎣⎡2π−arcsinAΔ−AΔ1−(AΔ)2⎦⎤,A≥Δ(18) -
死区与滞环继电特性非线性环节

输出 y ( t ) y(t) y(t)的数学表达式:
y ( t ) = { 0 , 0 ≤ ω t < Ψ 1 M , Ψ 1 ≤ ω t ≤ Ψ 2 0 , Ψ 2 < ω t ≤ π y(t)= begin{cases} 0,&0≤omega{t}<Psi_1\ M,&Psi_1≤omega{t}≤Psi_2\ 0,&Psi_2<omega{t}≤pi end{cases} y(t)=⎩⎪⎨⎪⎧0,M,0,0≤ωt<Ψ1Ψ1≤ωt≤Ψ2Ψ2<ωt≤π
区间端点:
Ψ 1 = arcsin h A , Ψ 2 = π − arcsin m h A Psi_1=arcsinfrac{h}{A},Psi_2=pi-arcsinfrac{mh}{A} Ψ1=arcsinAh,Ψ2=π−arcsinAmh
y ( t ) y(t) y(t)为奇对称函数,而非奇函数,则有:
A 1 = 2 π ∫ 0 π y ( t ) cos ω t d ( ω t ) = 2 π ∫ Ψ 1 Ψ 2 M cos ω t d ( ω t ) = 2 M h π A ( m − 1 ) B 1 = 2 π ∫ 0 π y ( t ) sin ω t d ( ω t ) = 2 π ∫ Ψ 1 Ψ 2 M sin ω t d ( ω t ) = 2 M π [ 1 − ( m h A ) 2 + 1 − ( h A ) 2 ] begin{aligned} &A_1=frac{2}{pi}int_0^{pi}y(t)cosomega{t}d(omega{t})=frac{2}{pi}int_{Psi_1}^{Psi_2}Mcosomega{t}d(omega{t})=frac{2Mh}{pi{A}}(m-1)\ &B_1=frac{2}{pi}int_0^{pi}y(t)sinomega{t}d(omega{t})=frac{2}{pi}int_{Psi_1}^{Psi_2}Msinomega{t}d(omega{t})=frac{2M}{pi}left[sqrt{1-left(frac{mh}{A}right)^2}+sqrt{1-left(frac{h}{A}right)^2}right] end{aligned} A1=π2∫0πy(t)cosωtd(ωt)=π2∫Ψ1Ψ2Mcosωtd(ωt)=πA2Mh(m−1)B1=π2∫0πy(t)sinωtd(ωt)=π2∫Ψ1Ψ2Msinωtd(ωt)=π2M⎣⎡1−(Amh)2+1−(Ah)2⎦⎤
因此,死区滞环继电特性描述函数为:
N ( A ) = 2 M π A [ 1 − ( m h A ) 2 + 1 − ( h A ) 2 ] + j 2 M h π A 2 ( m − 1 ) , A ≥ h (19) N(A)=frac{2M}{pi{A}}left[sqrt{1-left(frac{mh}{A}right)^2}+sqrt{1-left(frac{h}{A}right)^2}right]+jfrac{2Mh}{pi{A^2}}(m-1),A≥htag{19} N(A)=πA2M⎣⎡1−(Amh)2+1−(Ah)2⎦⎤+jπA22Mh(m−1),A≥h(19)
取 h = 0 h=0 h=0,理想继电特性描述函数:
N ( A ) = 4 M π A (20) N(A)=frac{4M}{pi{A}}tag{20} N(A)=πA4M(20)
取 m = 1 m=1 m=1,死区继电特性描述函数:
N ( A ) = 4 M π A 1 − ( h A ) 2 , A ≥ h (21) N(A)=frac{4M}{pi{A}}sqrt{1-left(frac{h}{A}right)^2},A≥htag{21} N(A)=πA4M1−(Ah)2,A≥h(21)
取 m = − 1 m=-1 m=−1,滞环继电特性描述函数:
N ( A ) = 4 M π A 1 − ( h A ) 2 − j 4 M h π A 2 , A ≥ h (22) N(A)=frac{4M}{pi{A}}sqrt{1-left(frac{h}{A}right)^2}-jfrac{4Mh}{pi{A^2}},A≥htag{22} N(A)=πA4M1−(Ah)2−jπA24Mh,A≥h(22) -
典型非线性特性的描述函数
-
理想继电特性(库仑摩擦)和有死区的继电特性

理 想 继 电 特 性 : N ( A ) = 4 M π A 有 死 区 的 继 电 特 性 : N ( A ) = 4 M π A 1 − ( h A ) 2 , A ≥ h (23) begin{aligned} &理想继电特性:N(A)=frac{4M}{pi{A}}\ &有死区的继电特性:N(A)=frac{4M}{pi{A}}sqrt{1-left(frac{h}{A}right)^2},A≥h end{aligned}tag{23} 理想继电特性:N(A)=πA4M有死区的继电特性:N(A)=πA4M1−(Ah)2,A≥h(23) -
有滞环的继电特性和有死区与滞环的继电特性

有 滞 环 的 继 电 特 性 : N ( A ) = 4 M π A 1 − ( h A ) 2 − j 4 M h π A 2 , A ≥ h 有 死 区 与 滞 环 的 继 电 特 性 : N ( A ) = 2 M π A [ 1 − ( m h A ) 2 + 1 − ( h A ) 2 ] + j 2 M h π A 2 ( m − 1 ) , A ≥ h (24) begin{aligned} &有滞环的继电特性:N(A)=frac{4M}{pi{A}}sqrt{1-left(frac{h}{A}right)^2}-jfrac{4Mh}{pi{A^2}},A≥h\ &有死区与滞环的继电特性:\\&N(A)=frac{2M}{pi{A}}left[sqrt{1-left(frac{mh}{A}right)^2}+sqrt{1-left(frac{h}{A}right)^2}right]+jfrac{2Mh}{pi{A^2}}(m-1),A≥h end{aligned}tag{24} 有滞环的继电特性:N(A)=πA4M1−(Ah)2−jπA24Mh,A≥h有死区与滞环的继电特性:N(A)=πA2M⎣⎡1−(Amh)2+1−(Ah)2⎦⎤+jπA22Mh(m−1),A≥h(24) -
饱和特性(幅值限制)和有死区的饱和特性

饱 和 特 性 : N ( A ) = 2 K π [ arcsin a A + a A 1 − ( a A ) 2 ] , A ≥ a 有 死 区 的 饱 和 特 性 : N ( A ) = 2 K π [ arcsin a A − arcsin Δ A + a A 1 − ( a A ) 2 − Δ A 1 − ( Δ A ) 2 ] , A ≥ a (25) begin{aligned} &饱和特性:N(A)=frac{2K}{pi}left[arcsinfrac{a}{A}+frac{a}{A}sqrt{1-left(frac{a}{A}right)^2}right],A≥a\ &有死区的饱和特性:\\&N(A)=frac{2K}{pi}left[arcsinfrac{a}{A}-arcsinfrac{Delta}{A}+frac{a}{A}sqrt{1-left(frac{a}{A}right)^2}-frac{Delta}{A}sqrt{1-left(frac{Delta}{A}right)^2}right],A≥a end{aligned}tag{25} 饱和特性:N(A)=π2K[arcsinAa+Aa1−(Aa)2],A≥a有死区的饱和特性:N(A)=π2K⎣⎡arcsinAa−arcsinAΔ+Aa1−(Aa)2−AΔ1−(AΔ)2⎦⎤,A≥a(25) -
死区特性和间隙特性

死 区 特 性 : N ( A ) = 2 K π [ π 2 − arcsin Δ A − Δ A 1 − ( Δ A ) 2 ] , A ≥ Δ 间 隙 特 性 : N ( A ) = K π [ π 2 + arcsin ( 1 − 2 b A ) + 2 ( 1 − 2 b A ) b A ( 1 − b A ) ] + j 4 K b π A ( b A − 1 ) , A ≥ b begin{aligned} &死区特性:N(A)=frac{2K}{pi}left[frac{pi}{2}-arcsinfrac{Delta}{A}-frac{Delta}{A}sqrt{1-left(frac{Delta}{A}right)^2}right],A≥Delta\ &间隙特性:\\ &N(A)=frac{K}{pi}left[frac{pi}{2}+arcsinleft(1-frac{2b}{A}right)+2left(1-frac{2b}{A}right)sqrt{frac{b}{A}left(1-frac{b}{A}right)}right]+jfrac{4Kb}{pi{A}}left(frac{b}{A}-1right),A≥b end{aligned} 死区特性:N(A)=π2K⎣⎡2π−arcsinAΔ−AΔ1−(AΔ)2⎦⎤,A≥Δ间隙特性:N(A)=πK[2π+arcsin(1−A2b)+2(1−A2b)Ab(1−Ab)]+jπA4Kb(Ab−1),A≥b -
变增益特性、有死区的线性特性、库仑摩擦加黏性摩擦

变 增 益 特 性 : N ( A ) = K 2 + 2 ( K 1 − K 2 ) π [ arcsin s A + s A 1 − ( s A ) 2 ] , A ≥ s 有 死 区 的 线 性 特 性 : N ( A ) = K − 2 K π arcsin Δ A + 4 M − 2 K Δ π A 1 − ( Δ A ) 2 , A ≥ Δ 库 仑 摩 擦 加 黏 性 摩 擦 : N ( A ) = K + 4 M π A (26) begin{aligned} &变增益特性:N(A)=K_2+frac{2(K_1-K_2)}{pi}left[arcsinfrac{s}{A}+frac{s}{A}sqrt{1-left(frac{s}{A}right)^2}right],A≥s\ &有死区的线性特性:N(A)=K-frac{2K}{pi}arcsinfrac{Delta}{A}+frac{4M-2KDelta}{pi{A}}sqrt{1-left(frac{Delta}{A}right)^2},A≥Delta\ &库仑摩擦加黏性摩擦:N(A)=K+frac{4M}{pi{A}} end{aligned}tag{26} 变增益特性:N(A)=K2+π2(K1−K2)[arcsinAs+As1−(As)2],A≥s有死区的线性特性:N(A)=K−π2KarcsinAΔ+πA4M−2KΔ1−(AΔ)2,A≥Δ库仑摩擦加黏性摩擦:N(A)=K+πA4M(26)
-
4.3 非线性系统简化
-
非线性特性的并联
若两个非线性特性输入相同,输出相加、减,则等效非线性为两个非线性特性的叠加,并联等效非线性特性的描述函数为各非线性描述函数的代数和;

-
非线性特性的串联
当两个非线性环节串联时,采用图解法简化。


参数确定:
Δ 2 = K 1 ( Δ − Δ 1 ) ⇒ Δ = Δ 1 + Δ 2 K 1 Delta_2=K_1(Delta-Delta_1)RightarrowDelta=Delta_1+frac{Delta_2}{K_1} Δ2=K1(Δ−Δ1)⇒Δ=Δ1+K1Δ2a 2 = K 1 ( a − Δ 1 ) ⇒ a = a 2 K 1 + Δ 1 a_2=K_1(a-Delta_1)Rightarrow{a}=frac{a_2}{K_1}+Delta_1 a2=K1(a−Δ1)⇒a=K1a2+Δ1
当 ∣ x ∣ ≤ Δ |x|≤Delta ∣x∣≤Δ时, y ( x 1 ) y(x_1) y(x1)特性可知, y ( x ) = 0 y(x)=0 y(x)=0;
当 ∣ x ∣ ≥ a |x|≥a ∣x∣≥a时, y ( x 1 ) y(x_1) y(x1)特性可知, y ( x ) = K 2 ( a 2 − Δ 2 ) y(x)=K_2(a_2-Delta_2) y(x)=K2(a2−Δ2);
当 Δ < ∣ x ∣ < a Delta<|x|<a Δ<∣x∣<a时, y ( x 1 ) y(x_1) y(x1)位于线性区, y ( x ) y(x) y(x)呈线性,设斜率为 K K K,有:
y ( x ) = K ( x − Δ ) = K 2 ( x 1 − Δ 2 ) y(x)=K(x-Delta)=K_2(x_1-Delta_2) y(x)=K(x−Δ)=K2(x1−Δ2)
当 x = a x=a x=a时, x 1 = a 2 x_1=a_2 x1=a2,由于: x 1 = Δ 2 + K 1 ( a − Δ ) x_1=Delta_2+K_1(a-Delta) x1=Δ2+K1(a−Δ),因此: a − Δ = a 2 − Δ 2 K 1 a-Delta=frac{a_2-Delta_2}{K_1} a−Δ=K1a2−Δ2,因此有: K = K 1 K 2 K=K_1K_2 K=K1K2;两个非线性环节串联,等效特性还取决于前后次序;
-
线性部分的等效变换

4.4 非线性系统稳定性分析的描述函数法
-
变增益线性系统的稳定性分析

设 G ( s ) G(s) G(s)的极点均位于 s s s的左半平面,即 P = 0 , G ( j ω ) P=0,G(jomega) P=0,G(jω)的奈奎斯特曲线 Γ G Gamma_G ΓG如上图所示,闭环系统特征方程为:
1 + K G ( j ω ) = 0 或 G ( j ω ) = − 1 K + j 0 (27) 1+KG(jomega)=0或G(jomega)=-frac{1}{K}+j0tag{27} 1+KG(jω)=0或G(jω)=−K1+j0(27)
当 Γ G Gamma_G ΓG曲线不包围点 ( − 1 K , j 0 ) (-displaystylefrac{1}{K},j0) (−K1,j0)时,即: Z = P − 2 N = − 2 N = 0 Z=P-2N=-2N=0 Z=P−2N=−2N=0,系统闭环稳定;当 Γ G Gamma_G ΓG曲线包围点 ( − 1 K , j 0 ) (-displaystylefrac{1}{K},j0) (−K1,j0)时,系统不稳定;
当 Γ G Gamma_G ΓG曲线穿越点 ( − 1 K , j 0 ) (-displaystylefrac{1}{K},j0) (−K1,j0)时,系统临界稳定,将产生等幅振荡;
若设 K K K在一定范围内可变,即有: K 1 ≤ K ≤ K 2 K_1≤K≤K_2 K1≤K≤K2,则 ( − 1 K , j 0 ) (-displaystylefrac{1}{K},j0) (−K1,j0)为复平面实轴上的一段直线,若 Γ G Gamma_G ΓG曲线不包围该直线,则系统闭环稳定,当 Γ G Gamma_G ΓG包围该直线时,则系统闭环不稳定;
-
应用描述函数分析非线性系统的稳定性
当非线性特性采用描述函数近似等效时,闭环系统的特征方程为:
1 + N ( A ) G ( j ω ) = 0 ⇒ G ( j ω ) = − 1 N ( A ) (28) 1+N(A)G(jomega)=0Rightarrow{G(jomega)}=-frac{1}{N(A)}tag{28} 1+N(A)G(jω)=0⇒G(jω)=−N(A)1(28)
称 − 1 N ( A ) -displaystylefrac{1}{N(A)} −N(A)1为非线性环节的负倒描述函数;在复平面上绘制 Γ G Gamma_G ΓG曲线和 − 1 N ( A ) -displaystylefrac{1}{N(A)} −N(A)1曲线时, − 1 N ( A ) -displaystylefrac{1}{N(A)} −N(A)1曲线上箭头表示随 A A A增大, − 1 N ( A ) -displaystylefrac{1}{N(A)} −N(A)1的变化方向;
若 Γ G Gamma_G ΓG曲线和 − 1 N ( A ) -displaystylefrac{1}{N(A)} −N(A)1曲线无交点,表明式(28)无 ω omega ω的正实数解;

图(a): Γ G Gamma_G ΓG曲线包围 − 1 N ( A ) -displaystylefrac{1}{N(A)} −N(A)1曲线,对于非线性环节具有任一确定振幅 A A A的正弦输入信号, ( − 1 N ( A ) , j 0 ) left(-displaystylefrac{1}{N(A)},j0right) (−N(A)1,j0)点被 Γ G Gamma_G ΓG包围,此时系统不稳定, A A A将增大,并最终使 A A A增大到极限位置或使系统发生故障;图(b): Γ G Gamma_G ΓG曲线不包围 − 1 N ( A ) -displaystylefrac{1}{N(A)} −N(A)1曲线,对于非线性环节的具有任一确定振幅 A A A的正弦信号,点 ( R e ( − 1 N ( A ) ) , I m ( − 1 N ( A ) ) ) left(Re(-displaystylefrac{1}{N(A)}),Im(-frac{1}{N(A)})right) (Re(−N(A)1),Im(−N(A)1))不被 Γ G Gamma_G ΓG曲线包围,此时系统稳定, A A A将减小,并最终使 A A A减小为零或使非线性环节的输入值为某定值,或位于该定值附近较小的范围;
非线性系统的稳定性判据:若 Γ G Gamma_G ΓG曲线不包围 − 1 N ( A ) -displaystylefrac{1}{N(A)} −N(A)1曲线,则非线性系统稳定;若 Γ G Gamma_G ΓG曲线包围 − 1 N ( A ) -displaystylefrac{1}{N(A)} −N(A)1曲线,则非线性系统不稳定;
实例分析:
Example3:已知非线性系统结构如下图所示,分析系统的稳定性。

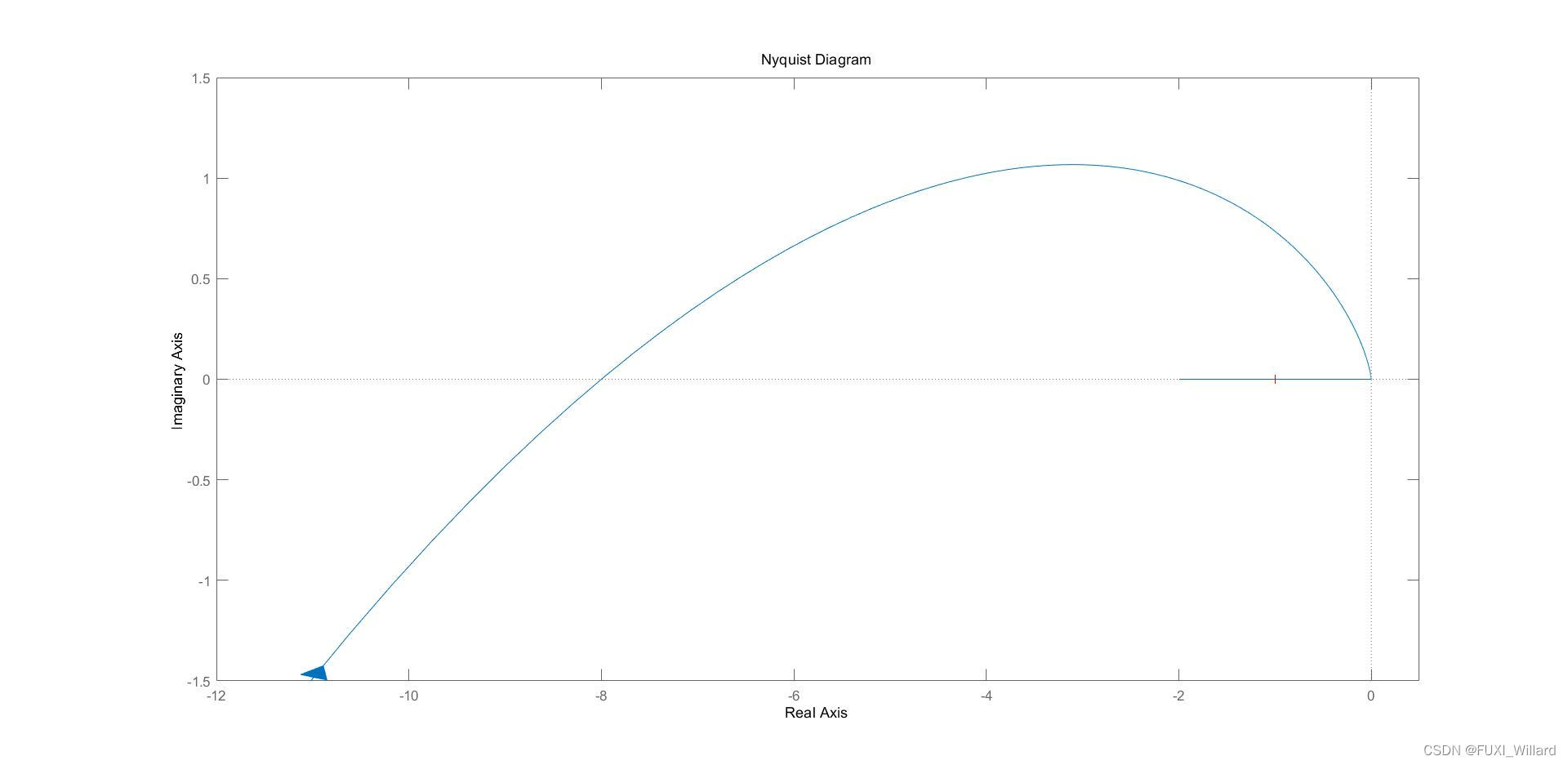
解:对于线性环节,令 K = 10 , T 1 = 1 , T 2 = 4 K=10,T_1=1,T_2=4 K=10,T1=1,T2=4,解得穿越频率及相应线性部分的幅值为:
ω x = 1 T 1 T 2 = 1 2 , G ( j ω x ) = − K T 1 T 2 T 1 + T 2 = − 8 omega_x=frac{1}{sqrt{T_1T_2}}=frac{1}{2},G(jomega_x)=frac{-KT_1T_2}{T_1+T_2}=-8 ωx=T1T21=21,G(jωx)=T1+T2−KT1T2=−8
非线性环节为库仑摩擦加黏性摩擦,可得:
− 1 N ( A ) = − 1 k + 4 M π A , − 1 N ( 0 ) = 0 , − 1 N ( ∞ ) = − 1 k = − 2 -frac{1}{N(A)}=frac{-1}{k+displaystylefrac{4M}{pi{A}}},-frac{1}{N(0)}=0,-frac{1}{N(infty)}=-frac{1}{k}=-2 −N(A)1=k+πA4M−1,−N(0)1=0,−N(∞)1=−k1=−2

上图中, Γ G Gamma_G ΓG曲线包围 − 1 N ( A ) -displaystylefrac{1}{N(A)} −N(A)1曲线,该非线性系统不稳定; -
非线性系统存在周期运动时的稳定性分析
当 Γ G Gamma_G ΓG曲线和 − 1 N ( A ) -displaystylefrac{1}{N(A)} −N(A)1曲线存在交点时,下式成立:
G ( j ω ) = − 1 N ( A ) G(jomega)=-frac{1}{N(A)} G(jω)=−N(A)1
可得:
∣ G ( j ω ) ∣ = ∣ 1 N ( A ) ∣ , ∠ [ G ( j ω ) ] = − π − ∠ [ N ( A ) ] (29) |G(jomega)|=left|frac{1}{N(A)}right|,angle[G(jomega)]=-pi-angle[N(A)]tag{29} ∣G(jω)∣=∣∣∣∣N(A)1∣∣∣∣,∠[G(jω)]=−π−∠[N(A)](29)
或
R e [ G ( j ω ) N ( A ) ] = − 1 , I m [ G ( j ω ) N ( A ) ] = 0 (30) Re[G(jomega)N(A)]=-1,Im[G(jomega)N(A)]=0tag{30} Re[G(jω)N(A)]=−1,Im[G(jω)N(A)]=0(30)
式(29)和式(30)可解得交点处的频率 ω omega ω和幅值 A A A;系统处于周期运动时,非线性环节的输入近似为等幅振荡:
x ( t ) = A sin ω t x(t)=Asinomega{t} x(t)=Asinωt
即每一个交点对应着一个周期运动,如果该周期运动能够维持,即在外界小扰动作用下使系统偏离该周期运动,当该扰动消失后,系统的运动仍能恢复原周期运动,则称为稳定的周期运动;下图给出非线性系统存在周期运动的四种形式,图中 Γ G Gamma_G ΓG曲线和 − 1 N ( A ) -displaystylefrac{1}{N(A)} −N(A)1的交点为 N 0 = − 1 N ( A 0 ) N_0=-displaystylefrac{1}{N(A_0)} N0=−N(A0)1,负倒描述函数上的一点 N i N_i Ni对应的幅值为 A i A_i Ai;

- 图(a):设系统周期运动的幅值为 A 0 A_0 A0,当外界扰动使非线性环节输入振幅减小为 A 1 A_1 A1时,由于 Γ G Gamma_G ΓG曲线包围 ( − 1 N ( A 1 ) , j 0 ) left(-displaystylefrac{1}{N(A_1)},j0right) (−N(A1)1,j0)点,系统不稳定,振幅将增大,最终回到 N 0 N_0 N0点;当外界扰动使输入振幅增大为 A 2 A_2 A2,由于 Γ G Gamma_G ΓG曲线不包围 ( − 1 N ( A 2 ) , j 0 ) left(-displaystylefrac{1}{N(A_2)},j0right) (−N(A2)1,j0)点,系统稳定,振幅将衰减,最终也回到 N 0 N_0 N0点;即 N 0 N_0 N0点对应的周期运动是稳定的;
- 图(b):当外扰动使系统偏离周期运动至 N 2 N_2 N2点,即使其幅值由 A 0 A_0 A0增大为 A 2 A_2 A2时,系统不稳定,振幅将进一步增大,最终发散至无穷;当外扰动使系统偏离周期运动至 N 1 N_1 N1点,即使其幅值由 A 0 A_0 A0减小为 A 1 A_1 A1时,系统稳定,振幅将进一步减小,最终衰减为零;即 N 0 N_0 N0点对应的周期运动是不稳定的;
- 图(c): Γ G Gamma_G ΓG曲线和 − 1 N ( A ) displaystylefrac{-1}{N(A)} N(A)−1曲线有两个交点 N 10 N_{10} N10和 N 20 N_{20} N20,系统中存在两个周期运动,幅值分别为: A 10 A_{10} A10和 A 20 A_{20} A20,在 N 20 N_{20} N20点,外界小扰动使系统运动偏离该周期运动后,系统运动仍然能恢复该周期运动;在 N 10 N_{10} N10点,只要有外界扰动使系统运动偏离该周期运动,则系统运动或收敛至零,或趋向于 N 20 N_{20} N20点对应的周期运动; N 10 N_{10} N10点对应的周期运动是不稳定的, N 20 N_{20} N20点对应的周期运动是稳定的;
- 图(d): N 10 N_{10} N10点对应的周期运动是稳定的, N 20 N_{20} N20点对应的周期运动是不稳定的,外界小扰动或使系统运动发散至无穷,或趋向于幅值 N 10 N_{10} N10点对应的周期运动;
综上:在复平面上将 Γ G Gamma_G ΓG曲线包围的区域视为不稳定区域, Γ G Gamma_G ΓG曲线不包围的区域视为稳定区域,则周期运动稳定性判据:在 Γ G Gamma_G ΓG曲线和 − 1 N ( A ) -displaystylefrac{1}{N(A)} −N(A)1曲线的交点处,若 − 1 N ( A ) -displaystylefrac{1}{N(A)} −N(A)1曲线沿着振幅 A A A增加的方向由不稳定区域进入稳定区域时,该交点对应的周期运动是稳定的;反之,若 − 1 N ( A ) -displaystylefrac{1}{N(A)} −N(A)1曲线沿着振幅 A A A增加的方向在交点处由稳定区域进入不稳定区域时,该交点对应的周期运动是不稳定的;
实例分析:
Example4: 设具有饱和非线性特性的控制系统如下图所示:

分析:-
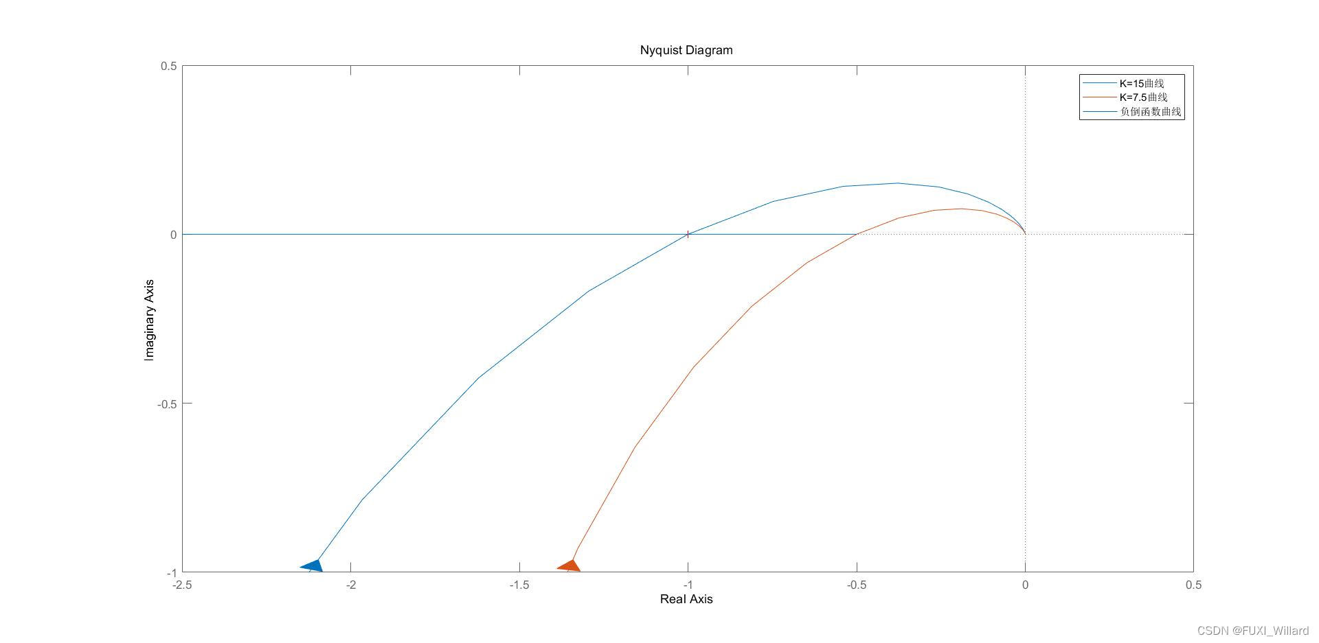
K = 15 K=15 K=15时非线性系统的运动;
-
欲使系统不出现自振荡,确定 K K K的临界值;
解:
- 饱和非线性特性描述函数为:
N ( A ) = 2 k π [ arcsin a A + a A 1 − ( a A ) 2 ] , A ≥ a N(A)=frac{2k}{pi}left[arcsinfrac{a}{A}+frac{a}{A}sqrt{1-left(frac{a}{A}right)^2}right],A≥a N(A)=π2k[arcsinAa+Aa1−(Aa)2],A≥a
取: u = a A u=displaystylefrac{a}{A} u=Aa,对 N ( u ) N(u) N(u)求导:
d N ( u ) d u = 2 k π ( 1 1 − u 2 + 1 − u 2 − u 2 1 − u 2 ) = 4 k π 1 − u 2 frac{dN(u)}{du}=frac{2k}{pi}left(frac{1}{sqrt{1-u^2}}+sqrt{1-u^2}-frac{u^2}{sqrt{1-u^2}}right)=frac{4k}{pi}sqrt{1-u^2} dudN(u)=π2k(1−u21+1−u2−1−u2u2)=π4k1−u2
A > a A>a A>a时, u = a A < 1 u=displaystylefrac{a}{A}<1 u=Aa<1,因此: d N ( u ) d u > 0 displaystylefrac{dN(u)}{du}>0 dudN(u)>0, N ( u ) N(u) N(u)为 u u u的增函数, N ( A ) N(A) N(A)为 A A A的减函数, − 1 N ( A ) -displaystylefrac{1}{N(A)} −N(A)1为 A A A的减函数,代入参数 a = 1 , k = 2 a=1,k=2 a=1,k=2,可得:
− 1 N ( a ) = − 0.5 , − 1 N ( ∞ ) = − ∞ -frac{1}{N(a)}=-0.5,-frac{1}{N(infty)}=-infty −N(a)1=−0.5,−N(∞)1=−∞

K = 15 K=15 K=15时, Γ G Gamma_G ΓG曲线的穿越频率为:
ω x = 1 0.1 × 0.2 = 7.07 omega_x=frac{1}{sqrt{0.1times0.2}}=7.07 ωx=0.1×0.21=7.07
Γ G Gamma_G ΓG曲线与负实轴交点为:
G ( j ω x ) = − 0.1 × 0.2 × 15 0.1 + 0.2 = − 1 G(jomega_x)=frac{-0.1times0.2times15}{0.1+0.2}=-1 G(jωx)=0.1+0.2−0.1×0.2×15=−1
由上图可知, Γ G Gamma_G ΓG曲线和 − 1 N ( A ) -displaystylefrac{1}{N(A)} −N(A)1曲线存在交点 ( − 1 , j 0 ) (-1,j0) (−1,j0)且在该交点处, − 1 N ( A ) -displaystylefrac{1}{N(A)} −N(A)1沿 A A A增大方向,由不稳定区域进入稳定区域,可知,系统存在稳定的周期运动,且:
I m [ G ( j ω ) N ( A ) ] = I m [ G ( j ω ) ] ⋅ N ( A ) = 0 Im[G(jomega)N(A)]=Im[G(jomega)]·N(A)=0 Im[G(jω)N(A)]=Im[G(jω)]⋅N(A)=0
可得振荡频率 ω = ω x = 7.07 omega=omega_x=7.07 ω=ωx=7.07,由:
R e [ G ( j ω ) N ( A ) ] = R e [ G ( j ω x ) ] ⋅ N ( A ) = − N ( A ) = − 1 Re[G(jomega)N(A)]=Re[G(jomega_x)]·N(A)=-N(A)=-1 Re[G(jω)N(A)]=Re[G(jωx)]⋅N(A)=−N(A)=−1
求得振幅: A = 2.5 A=2.5 A=2.5,因而非线性系统处于自振荡情况下的非线性环节的输入信号为:
e ( t ) = 2.5 sin 7.07 t e(t)=2.5sin7.07t e(t)=2.5sin7.07t - 为使系统不出现自振荡,应调整
K
K
K使
Γ
G
Gamma_G
ΓG曲线移动,并和
−
1
N
(
A
)
-displaystylefrac{1}{N(A)}
−N(A)1曲线无交点,即有:
− 0.02 0.3 K > − 0.5 frac{-0.02}{0.3}K>-0.5 0.3−0.02K>−0.5
K K K的临界值为:
K max = 0.5 × 0.3 0.02 = 7.5 K_{max}=frac{0.5times0.3}{0.02}=7.5 Kmax=0.020.5×0.3=7.5
最后
以上就是友好钢笔最近收集整理的关于自动控制原理8.4---描述函数法的全部内容,更多相关自动控制原理8内容请搜索靠谱客的其他文章。
发表评论 取消回复