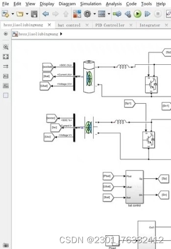
储能控制器,混合储能,模型原创,储能并网,混合储能能量管理,可模型问题,蓄电池与超级电容混合储能并网matlab simulink仿真模型。
混合储能采用低通滤波器进行功率分配,可有效抑制系统功率波动,实现母线电压稳定,并对超级电容的soc进行能量管理,soc较高时多放电、较低时少放电、soc较低时状态与其相反。
附对应文献。

ID:14100685186985051
最后
以上就是小巧皮带最近收集整理的关于储能控制器,混合储能,模型原创,储能并网,混合储能能量管理的全部内容,更多相关储能控制器内容请搜索靠谱客的其他文章。
本图文内容来源于网友提供,作为学习参考使用,或来自网络收集整理,版权属于原作者所有。
发表评论 取消回复