1 电路图

2 layout


3调试
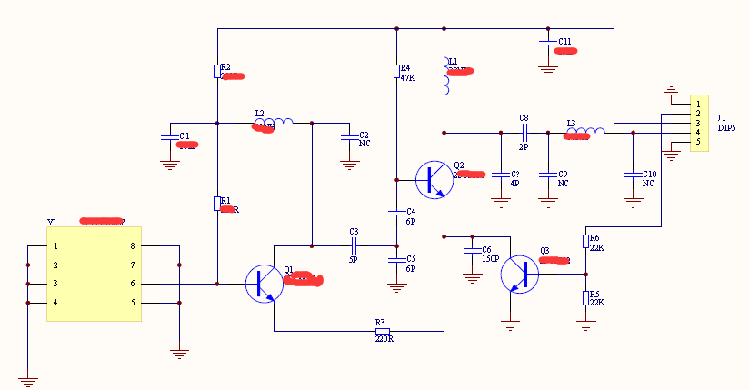
Y1是谐振器,Q1是放大器,C3决定功率(C3容值越大,功率越大)L2与C2构成振荡器(用于调节频偏),R1对功率影响最大。
a 功率调试
用频谱仪:功率每+3dB为一倍,433M频段的极限通讯距离为100M,功率在额定电压下需要大于8dB.
影响功率的因素:
1)电压:在额定范围内,电压越大,功率越大。
2)调节R1,R1减小,功率越大,但是频偏会变小。
3)Y1-Q1-C3-C4-Q2-C8 信号回路,调节C3最直观。
b频偏
频偏由谐振频率公式决定,影响因素如下:
1)元器件参数:核心是晶振的频率误差,还有电容的材质
2)温度会影响频偏,温度越高,频偏值越小,如70度是-120KhZ,25度时就会降低到-80KhZ
3)LC谐振电路:调节电容值(电感不动)
c谐波
谐波影响EMI/C和信号质量,需要考虑
二次谐波要小于-30dB
三次谐波小于-50dB
影响谐波的因素
1)连接线不良
2)电路虚焊假焊
3)供电电源噪声干扰
4)地线以及layout不合理
5)天线对其他模拟电路部分辐射干扰
6)核心元器件性能影响
4距离测试
本次测试距离在100M以内,每10m做一个测试点
测试标准:
1)在户外空旷的环境(不能有射频干扰,高压电,树木,信号塔)
2)在平地(不能选斜坡)
3)要在垂直面与水平面,确保射频接受信号的两个数值(最大接受,最小接受)
4)单个产品需要能重复性通讯成功(大于三次)
5数据格式
For E4438C
- Press “Mode Setup” -> “Custom” -> “Real Time I/O Baseband”to the custom manual.
- Press “Modulation Type” -> “Select” -> “FSK” -> “2-Lvl FSK”.
- In the same page, press “Freq Dev” and set “50kHz”.
- Press “Return” and go back to the main page.
- Press”Filter”->“Select”->“Gaussian”
- Press “Return” to go back to the main page.
- Press “Symbol Rate” -> “Symbol Rage” -> set to “50ksps”.
- Press “Return” to go back to the main page.
- Creating user file for Nordic 868 communication:
- Press “Data” in the main page.
- Press “User File” -> “Create File”
- Enter 10-bit preamble “0101 0101 01”
- Enter Address (MSB first). For example, if Address is 254254254254 then enter 254254254254
->”11 1111 1011 1111 1011 111110111111 10”.
- Enter Data (LSB first). For example, 32 bytes data is 01 02 03 04…32 then enter 01 02 03 04….32
->“00 0000 0100 0000 1000 0000 1100 0001 00…00100000”.
- If CRC is enabled. 2 bytes of CRC is entered in (MSB first). For example, CRC is 2D 12-> then enter C668->“110001 1001 1010 00”.
- Press “Select File” to select the file you want to send.
- Press “Custom” to set “On”.
- Press “Frequency” and set to “868.4MHz”.
- Press “Amplitude” and set to value expected. For example, “0dBm”.
- Turn off Both “RF” and “Mod” and then turn on “Mod” and “RF”.
转载于:https://www.cnblogs.com/huangbaobaoi/p/9275135.html
最后
以上就是动人荔枝最近收集整理的关于2018.7.6 TX射频调试-PP的全部内容,更多相关2018.7.6内容请搜索靠谱客的其他文章。
发表评论 取消回复