
优
优秀作品
硬件设计
本款开发板设计分成电源部分、音频部分、射频部分和CPU部分。1. 电源部分
整合了3.7V锂电池充电电路、5V升压电路、3.3V低压差LDO电路,压差低至0.1V。充电电源可接USB或者电源口。5V用来供给音频功放以及外部配件的电源需求。
图1:电源原理图
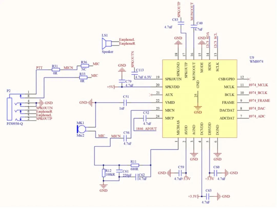
2. 音频部分
使用了WM8974单声道CODEC芯片,通过I2S和F405实现数据通信。麦克风的双端输入拆成了两个单端使用,其中一端连接AT1846S,专用的耳机输出端口monout也用来连接AT1846S。WM8974的音频BTL输出也是双端,因此可以设计为双端接喇叭,单端接耳机,通过耳机插孔开关切换。同时,WM8974内部切换开关众多,通过适当配置,形成了话音交换的功能。
图2:音频原理图
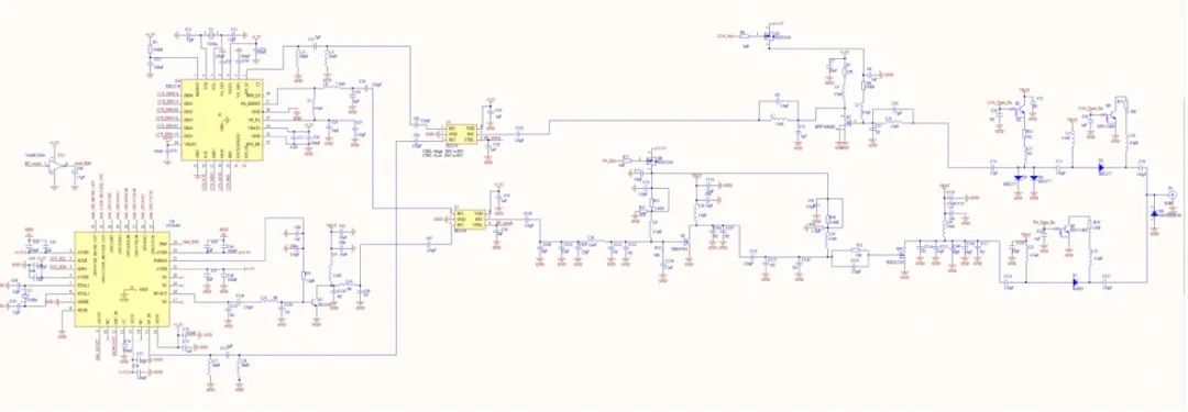
3. 射频部分
因为集成了AT1846S,所以可以兼容传统的模拟调频对讲机,只需要使用AT1846S的I 2 C和音频输入输出口即可实现基本功能。AT1846S的最大输出只有7dBm,完全驱动RD02需要25dBm,所以增加了2SC3356和2SK3078A做级联推动。功放的输入端偏置使用了PMOS管,这样能够方便的开关电流,并且3.3V也比较稳。
图3:射频原理图
无线收发芯片Si4463和AT1846S通过射频开关PE4259共用PA和LNA。末端因为功率较大,使用了PIN二极管作为PA和LNA切换开关。因为电路板面积较小,PA的输出没有加入额外的由空心线圈组成的带通滤波,只在LNA输入端做了一个由多个π组成的滤波网络。PA偏置电压使用3.3V经电阻分压形成。PA的输出使用较长的微带线加电容匹配。LNA有1级,使用低噪声管BFP740ESD,仿真噪声约在0.6,增益20dBi,之前设计有2级LNA,发现改善效果不明显,所以取消了,因为LNA电路前级的低噪声相对于增益更为重要。
4. CPU部分
STM32F405使用了一个I2C和三个SPI,USB和UART引出。模拟电源VDDA必须连接3.3V,且做了低通滤波。ADC连接输入电压3.7V,作为检测电池电量的备用。32.768KHz时钟备用,BAT脚可以外接3.3V纽扣电池。有些IO是复用的,需要通过焊接0Ω电阻切换。3.3V线路加上了稳压管做适当保护,W25Q64用来保存模块的参数设置,录音及其它数据。
图4:CPU单元
上电测试
实测普通2dBi天线通话距离超过1公里。

结语:
想要学习和体验数字语音传输技术的小伙伴们:
动起来,是时候施展你们的才华了!
这款开发板适合用来做语音传输项目的开发,它能够进行长距离的数字对讲,多台设备之间的MESH组网,与传统对讲机通联,如果外加蓝牙模块还可以连接电脑,实现数字视频传输。想要提升性能不需要改变基本框架,升级更新各个芯片即可。
相关信息
【比赛介紹】贸泽电子原创开发板设计大赛火热开赛中!
【入围名单】2019贸泽电子 · 原创开发板大赛
【得奖名单】贸泽电子原创开发板设计大赛得奖名单火热出炉啦!
- 【创意奖作品】物联网开发板做成主从机形式,是创意还是多此一举?
【三等奖作品】谁是低功耗设备评估工具的性价比之王?
【三等奖作品】电脑鼠开发板精准测距如何实现?
【三等奖作品】同时实现低成本和可靠,这款电机驱动开发板怎么做到?
【二等奖作品】一板搞定电力电子开发
【二等奖作品】怎样的开发板才能填补市场空缺?
【一等奖作品】第一眼,我就被Ta惊艳到了~
【优秀作品】做减法!一块无需电解电容的变频控制板
- 【优秀作品】智能蓝牙数控DC_DC升降压电源
最后
以上就是幸福乌冬面最近收集整理的关于开发板_一款开发板实现语音传输技术革新贸泽电子原创开发板大赛【优秀作品】...的全部内容,更多相关开发板_一款开发板实现语音传输技术革新贸泽电子原创开发板大赛【优秀作品】内容请搜索靠谱客的其他文章。
发表评论 取消回复