20、ADS使用记录之E类功放设计(上)
基于CGH40010F,主要是理想的仿真(上篇)
理论部分参考论文 基于GaN HEMT的高效率E类功率放大器的设计研究
0、源文件下载
1、设计指标
频率范围:2.3Ghz–2.5Ghz
输出功率:10w(40dbm)
回波损耗:小于-15db
漏极效率:大于百分之70
2、数据手册分析
番外1:射频功放晶体管的重要参数
3、理论分析
理论分析对初学者来说十分重要,E类的设计主要依靠公式的计算,详细了解其公式体系对实现高效率的E类功放十分重要。

E 类功放的开关性能被两个基本边界条件所限制,即零电压开关(Zero
Voltage Switching,ZVS),和零电压导数切换(Zero Voltage Derivate Switching,
ZVDS)。也就是在开关闭合的瞬间,v=0 且 i=0;当开关断开的瞬间,v=0。这
两个条件限定了 E 类功放的电压电流波形,使得在整个周期内,漏极电压电流
无交叠,效率达到 100%。









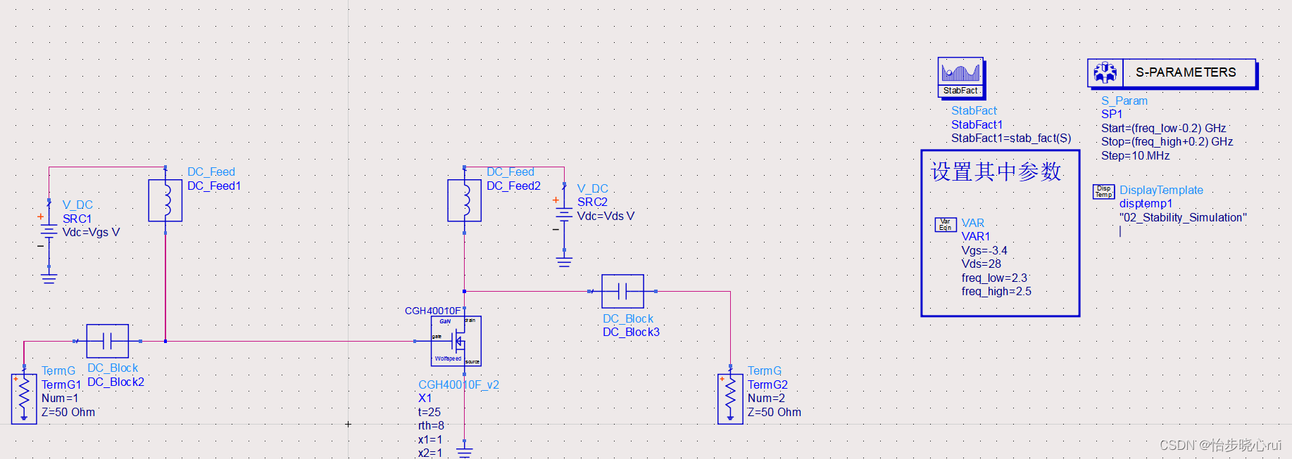
3、偏置电路和稳定性分析
导入CGH40010F模型文件,第一次使用选择解压Design Kit,如果不是第一次使用可以选择管理库文件,我这里不是第一次使用:
选择添加库定义文件:

到模型解压的根目录找到defs文件,点击打开导入库:

新建原理图命名为01_DC_SIMULATION(此原理图用于直流扫描):

在菜单栏选择Insert,插入模板:

此处插入的是我自定义的模板:

插入后如下所示(一般插入模板还需要根据数据手册对相应电压进行设置,此处插入模板已经设置好了,比如说此处的扫频参数):

直接点击仿真观察结果:

观察到该管子的开启电压约为-3.4V,其膝点电压约为6V。下一步建立新原理图进行稳定性分析:

合理设置方框中的参数:

进行仿真,发现原电路在工作频段不稳定:

可以通过添加稳定性反馈的方式来提升电路的稳定性,但是在此次设计中,由于设计的是E类放大器,输入之起到开关左右,因此此设计可以将栅极电压Vgs进一步降低以提供更高的稳定性。此次选择栅压-3.5V:

再次进行仿真,发现系统在工作频段稳定:

4、负载牵引与源牵引—输入匹配设计
由上述的理论分析可知,电路的输出回路基本确定且可以由公式计算得出,因此负载牵引和源牵引的主要目的是进行输入的匹配,构建负载牵引原理图:

对此原理图进行仿真,得到如下结果:

构建源牵引原理图,将上述负载牵引得到的阻抗填入:

运行仿真,得到的最佳阻抗点如下所示:

新建原理图进行输入匹配设计:


对Smith圆图匹配工具进行设计,使用L匹配方式进行匹配,设计得到的电路图如下所示:

对此设计进行仿真,结果如下:

发现匹配良好。
5、输出匹配设计与理想状态下谐波平衡测试
输出电路拓扑基本确定,且有公式给出,此处使用如下的matlab程序对参数进行计算:
%工作频率(Hz)
fre=2.4e9;
%电源电压(V)
vdc=28;
%输出功率(W)
pout=10;
%电感品质因数
ql=30;
w=2*pi*fre;
Cp=pout/(pi*w*vdc*vdc);
disp(['并联电容Cp值为:',num2str(Cp*1e12),'pF']);
RL=8*vdc*vdc/(pout*(pi*pi+4));
disp(['负载阻抗RL值为:',num2str(RL),'Ohm']);
L0=8*ql*vdc*vdc/(w*pout*(pi*pi+4));
disp(['谐振电感L0值为:',num2str(L0*1e9),'nH']);
C0=pout*(pi*pi+4)/(8*w*ql*vdc*vdc);
disp(['谐振电容C0值为:',num2str(C0*1e12),'pF']);
L=pi*vdc*vdc*(pi*pi-4)/(2*w*pout*(pi*pi+4));
disp(['其他电感L值为:',num2str(L*1e9),'nH']);
运行程序,得到如下参数:
>> class_e_output_cal
并联电容Cp值为:0.26924pF
负载阻抗RL值为:45.2212Ohm
谐振电感L0值为:89.9647nH
谐振电容C0值为:0.048882pF
其他电感L值为:3.4561nH
新建原理图,根据上述电路设计输出拓扑(加上输入匹配模块,图中的参数已经进行了微调):


对此电路进行仿真,仿真结果如下所示,发现效果非常差:

这是由于收到寄生参数和封装参数的影响,因此理论计算的结果并不符合,在此添加去封装、去寄生参数网络(此网络由相关论文给出,被广泛使用):

添加去封装后再次进行仿真,得到如下结果:

可以看到效率较高且工作在E类模式,但是电压和电流的导通角并非都是180°。
理论的分析和设计到此结束,下一节使用微带线进行实际的设计。
6、结果分析
由结果可得,此次设计的E类功放具有将近百分之90的漏极效率,但波形并不理想且导通角好像和180°有所差异,使用论文:“Idealized Operation of the Class E Tuned Power Amplifier”, IEEE, 1977中的推导得知,E类功放并非总可以实现,受限于电压和电流最大值的原因,其在导通角为180度时并非总可以实现,在忽略寄生电容的情况下,我们可以使用论文中的公式得到如下的结果,可以看到并联电容的数值约为0.436pf,这也意味着一旦寄生电容数值大于0.436pf,这种输出拓扑则不可直接实现(但可以加入感性元件进行抵消):

7、下一步的设计
此次的设计基于理想的电感电容和谐振元件,这在实际设计中不可行。在射频pa设计时,我们往往使用微带线进行输出拓扑的设计,因此我们需要使用微带电路去实现和集总参数电路类似的效果。
实现原理:
1、使用微带电路实现和集总参数电路类似的阻抗
2、电感和电容可用高低阻抗线模拟实现
由上述两个原理,使得E类射频功放的微带线实现成为可能!
下一步设计见:21、ADS使用记录之E类功放设计(中)
最后
以上就是美丽小蘑菇最近收集整理的关于20、ADS使用记录之E类功放设计(上)的全部内容,更多相关20、ADS使用记录之E类功放设计(上)内容请搜索靠谱客的其他文章。
发表评论 取消回复