双频偏置一些公式和参考论文
(一)参考文献一
内容介绍
(1)参考论文:Dual-band matching technique based on dual-characteristic impedance transformers for dual-band power amplifiers design
文章中,可参考的部分是关于一根微带线转换为PI型或者T型双频结构的公式。
以下是T型和PI型的ABCD矩阵。

然后根据上面的ABCD矩阵,等效一个阻抗为ZT,电长度为θT的微带线。

然后是对应的T或PI的开短线的f1 和f2 的值



缺点
该公式需要用编程软件进行计算,针对公式2a,2b 以及 5a,5b进行计算。计算比较复杂,因为sin函数本身是周期函数所以要进行范围界定。
(二)参考文献二
参考论文(2):Design Methodology for Dual-Band Doherty Power Amplifier With Performance Enhancement Using Dual-Band Offset Lines
文章特色
加了关于sin函数的扩展公式,相较于参考文献一。

下面是常规的转换公式


这个文章内还讲了双频DPA的设计思路可以参考
缺点
仍旧存在计算麻烦的情况
(三)参考文献三
参考论文:Dual-Band 3-Way Doherty Power Amplifier With Extended Back-Off Power and Bandwidth
文章公式

计算方便。
所以举一个例子用来计算。
例子

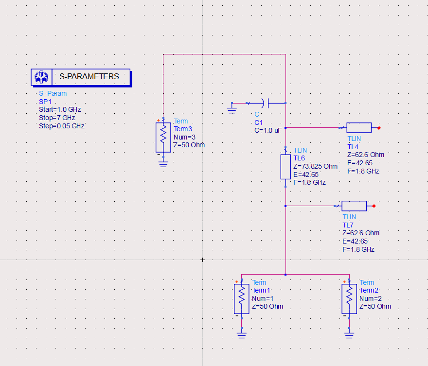
ADS验证


足以证明公式的正确性和我们仿真的正确性。
最后
以上就是阔达唇膏最近收集整理的关于双频功放的偏置电路的全部内容,更多相关双频功放内容请搜索靠谱客的其他文章。
发表评论 取消回复