四人竞赛抢答器的设计
1. 实验要求
基本要求:
①每组设置一个抢答按钮,供抢答者使用;
②电路具有第一抢答信号的鉴别和锁存功能。
在主持人将系统复位并发出抢答指令后,若有参赛者按抢答开关,则显示出抢答者的组别。同时电路应具备自锁功能,使别组的抢答开关不起作用;
提高要求
③电路具有抢答问题的时间控制功能。
要求抢答问题的时间≤10s(显示0-9),时间显示采用倒计时方式。若有人抢答,停止计时;倒计时结束后,不能再抢答。
④要求电路主要选用中规模TTL或CMOS集成电路。
2. 设计要点
①抢答控制器
②抢答控制输入电路
③清零装置
④抢答显示、提示电路
⑤倒计时显示电路
3. 设计思路
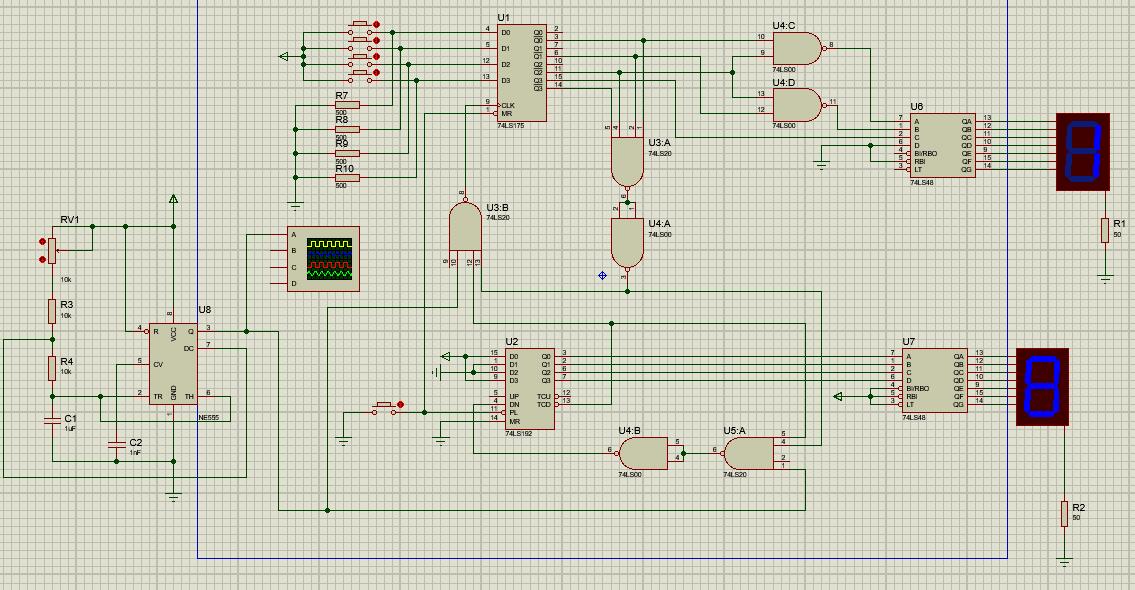
抢答器控制部分电路可用4个D触发器(74LS175)和与非门组成(74LS00和74LS20)(后者用于锁存);
抢答器显示电路可由数码管实现,4组共用,将74LS译码;
倒计时显示电路使用计数器(74LS192)实现,(74LS48)译码、数码管显示;
时钟信号可以用555定时器组成多谐振荡器实现(方便仿真),当然也可以用实验室提供的函数发生器来实现。
4. 原理图

5. PCB布板

PS:该图由某位大佬完成,在此谢过。
最后
以上就是激情羊最近收集整理的关于四人竞赛抢答器的设计的全部内容,更多相关四人竞赛抢答器内容请搜索靠谱客的其他文章。
本图文内容来源于网友提供,作为学习参考使用,或来自网络收集整理,版权属于原作者所有。
发表评论 取消回复