我是靠谱客的博主 敏感可乐,这篇文章主要介绍试用D触发器和必要的门电路设计一个串行数据检测电路. 当输入端X连续输入4个1时检测输出信号Y=1, 其余情况下的输出信号Y=0.,现在分享给大家,希望可以做个参考。
根据题目的描述, 可以将问题转换为"用D触发器和必要的门电路设计一个1111序列检测电路".
根据1111序列检测电路的特征(1111序列检测电路至少需要5个状态), 绘制原始状态表.
| 原始状态表 | ||
| S | S*/Y | |
| X=0 | X=1 | |
| S0 | S0/0 | S1/0 |
| S1 | S0/0 | S2/0 |
| S2 | S0/0 | S3/0 |
| S3 | S0/0 | S4/1 |
| S4 | S0/0 | S4/1 |
由原始状态表可以看出, 状态S3、S4为等价状态, 将上述状态表化简后, 得到化简后的状态表.
| 化简后的状态表 | ||
| S | S*/Y | |
| X=0 | X=1 | |
| S0 | S0/0 | S1/0 |
| S1 | S0/0 | S2/0 |
| S2 | S0/0 | S3/0 |
| S3 | S0/0 | S3/1 |
根据化简后的状态表, 对状态进行编码: S0->00, S1->01, S2->10, S3->11.
根据对四个有效状态的编码情况, 绘制状态表.
| 状态表 | |||||
| X | Q1 | Q0 | Q1* | Q0* | Y |
| 0 | 0 | 0 | 0 | 0 | 0 |
| 0 | 0 | 1 | 0 | 0 | 0 |
| 0 | 1 | 0 | 0 | 0 | 0 |
| 0 | 1 | 1 | 0 | 0 | 0 |
| 1 | 0 | 0 | 0 | 1 | 0 |
| 1 | 0 | 1 | 1 | 0 | 0 |
| 1 | 1 | 0 | 1 | 1 | 0 |
| 1 | 1 | 1 | 1 | 1 | 1 |
由上述状态表, 绘制状态激励表.
| 状态激励表 | |||||
| X | Q1 | Q0 | D1 | D0 | Y |
| 0 | 0 | 0 | 0 | 0 | 0 |
| 0 | 0 | 1 | 0 | 0 | 0 |
| 0 | 1 | 0 | 0 | 0 | 0 |
| 0 | 1 | 1 | 0 | 0 | 0 |
| 1 | 0 | 0 | 0 | 1 | 0 |
| 1 | 0 | 1 | 1 | 0 | 0 |
| 1 | 1 | 0 | 1 | 1 | 0 |
| 1 | 1 | 1 | 1 | 1 | 1 |
由状态激励表, 得知 D1=XQ0+XQ1, D0=XQ1+XQ0'.
由驱动方程, 得知 Q1*=D1=XQ0+XQ1, Q0*=D0=XQ1+XQ0'.
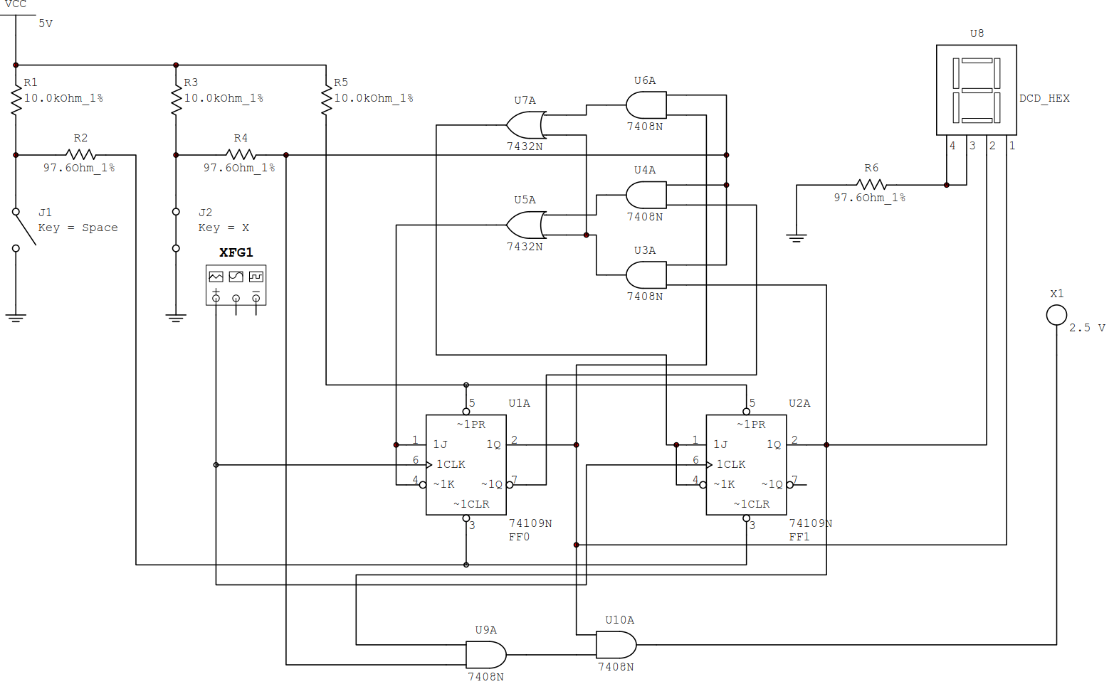
根据上面的分析, 绘制电路的原理图.

最后
以上就是敏感可乐最近收集整理的关于试用D触发器和必要的门电路设计一个串行数据检测电路. 当输入端X连续输入4个1时检测输出信号Y=1, 其余情况下的输出信号Y=0.的全部内容,更多相关试用D触发器和必要的门电路设计一个串行数据检测电路.内容请搜索靠谱客的其他文章。
本图文内容来源于网友提供,作为学习参考使用,或来自网络收集整理,版权属于原作者所有。
发表评论 取消回复