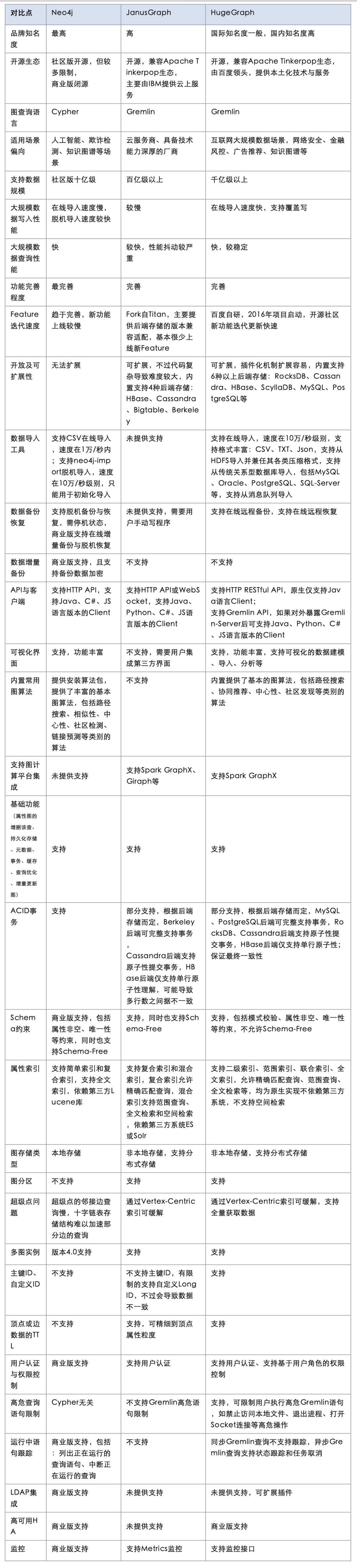
图数据库(Graph Database)是一种以图结构进行存储和查询的数据库。本文总结了图数据库选型的各类因素,并对比了3个主流开源图数据库:Neo4j、JanusGraph、HugeGraph。Neo4j是老牌的图数据库,JanusGraph是非常成功的开源图数据库TitanDB的Fork版(TitanDB已经不维护了),HugeGraph是百度开源的图数据库。下面表格是具体的对比内容,共比较了30多个指标,包括生态、功能、性能、工具链等维度,分享出来给大家作为参考:


●http协议无状态中的 "状态" 到底指的是什么?!
●用Nginx实现接口慢查询并可示化展示TOP 20
●MySQL 加锁和死锁解析
●如果是MySQL引起的CPU消耗过大,你会如何优化?

“在看”的永远18岁~

最后
以上就是迷路板凳最近收集整理的关于一文看尽图数据库选型,30多个指标全面比较Neo4j、HugeGraph、JanusGraph的全部内容,更多相关一文看尽图数据库选型内容请搜索靠谱客的其他文章。
本图文内容来源于网友提供,作为学习参考使用,或来自网络收集整理,版权属于原作者所有。
发表评论 取消回复